历史上的今天
今天是:2025年03月05日(星期三)
2021年03月05日 | 如何用万用表区分PNP传感器和NPN型传感器
2021-03-05 来源:elecfans
随着工业自动化水平的发展,越来越多的工业传感器正在被应用于各种工业场合,很多接触过传感器的朋友应该都听过PNP或NPN ,但大部分都不知道是什么意思,其实PNP或NPN就是三极管的两种构造方式。一般三线制的传感器都会使用PNP或者NPN作为输出信号,但是如果我们拿到一只传感器要怎么区分它是PNP还是NPN呢?小编今天就教大家一个简单的方法哦。当然,在传感器上电的状态下,需要的工具就是万用表啦。
用万用表R×100或R×1k挡测量三极管三个电极中每两个极之间的正、反向电阻值。当用*根表笔接某一电极,而第二表笔先后接触另外两个电极均测得低阻值时,则*根表笔所接的那个电极即为基极b。这时,要注意万用表表笔的极性;
如果红表笔接的是基极b。黑表笔分别接在其他两极时,测得的阻值都较小,则可判定被测三极管为PNP型管;
如果黑表笔接的是基极b,红表笔分别接触其他两极时,测得的阻值较小,则被测三极管为NPN型管。

三级管有NPN型和PNP型,当使用不同型号的三极管来做传感器的输出驱动的时候,就有了NPN型传感器和PNP型传感器的说法,不管是何种输出,只要形成回路就可以触发产生反转信号。而且有些地方是不能互用的,比如三菱plc内部让直流电源负极短接了公共COM端,就只能使用NPN传感器,如果要用PNP传感器,只能使用继电器或者其他电路隔离后再使用,所以一般使用传感器的时候,最好事先弄到它的说明书,弄清楚它是NPN还是PNP输出型的,如果传感器没有说明书了,也找不到合适的线路图,可以简单用万用表来判断一下再使用。

NPN三极管和输出
NPN型三极管,要导通,需要满足VC》VB》VE,其中VC,VB,VE分别是集电极,基极和发射极的电压,一般使用NPN三极管做输出的时候,往往把三极管接成OC输出,也就是让集电极C开路的输出,而射极E接地,基极B是控制信号控制输入端。

上图是一张NPN输出的示意图,左边是传感器内部结构,已经加了上拉电阻R2了,当IO处输入高电平,三极管导通,OUT处的电位几乎和地端一样,所以OUT输出低电平。当IO处输入低电平,三极管截止,OUT通过上拉电阻R1和电源V+的电压一致,所以OUT输出高电平。

像这种内置了上拉电阻的NPN型输出类型,在断电时候,完全可以通过万用表的电阻档,测量到传感器的电源V+和OUT之间的上拉电阻,这种电阻往往是1-10K之间。而测量OUT和地之间的的电阻,如果是9013这种三极管,集电极和发射机之间的电阻,理论是无穷大,用MF-47这类模拟表*10档测量,读数大概是50。

如果能够触发到IO输入这边,也就是让传感器通电了,让传感器进入工作状态,用直流电压档测量OUT对地之间,会和I/O的输入状态电平刚好相反,因为三极管形成了一个反向器,这样也可以证明手头的传感器是NPN类型的。

相对比较麻烦的,还是上图这种没有内置上拉电阻的,而需要外置上拉电阻,或者让负荷本身来做上拉电阻的NPN型传感器,不过动一下脑筋也不难,因为厂家都考虑到负载不可预测性,会在三极管的输出和三极管的E两端,并联一个稳压二极管,使用万用的二极管档,完全可以测量到这个二极管存在,从而判断出来是否为NPN型三极管。如果没有这个二极管的,因为输出和电源端没有上拉电阻,输出端和电源端是完全开路的,所以它的电阻,一定大于输出对地端,从这里也可以猜到到这是NPN型传感器
PNP三极管和输出
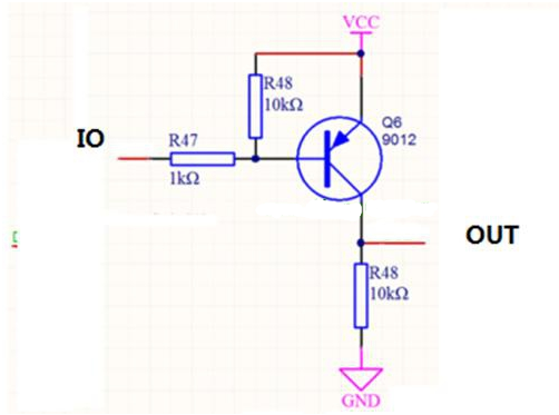
PNP型三极管,导通条件和NPN型的反过来了,要求VE》VB》VC,所以它可以接到电源这头,直接用来断开电源V+输出,

上图是一个PNP的OC输出原理图,和NPN刚好颠倒,它的发射极E挂到电源VCC上了,只要通电了,IO输入高电平,则满足导通条件,OUT和VCC正极连接,OUT也将输出高电平,当IO输入低电平,三极管截止,OUT将变成低电平。
如果内置OUT和地之间有下拉电阻,在不通电情况下,同样可以用万用表电阻档测量出下拉电阻的存在,这样来判断是否为PNP型输出传感器。

如果也是需要外置的下拉电阻,通过测量OUT和地,以及OUT和VCC之间的阻抗,也可以判断到是否为PNP类型。当然有条件通电情况,让传感器工作来对比输出电压,使用类似NPN的那种方法,一样可以判断出来传感器类型。
下一篇:怎么测安规陶瓷电容器好坏之分呢
史海拾趣
|
多层陶瓷外壳电镀层气泡的成因和解决措施深讨 摘 要:本文对多层陶瓷外壳电镀层气泡的成因进行了深讨和分析。在实际工作的基础上,提供了解决气泡应采取的措施。 1 前言 多层陶瓷外壳是多层陶瓷金属化底座和金属零件(外引线框架、封结环、 ...… 查看全部问答> |
|
我的平台是pxa270 我用的是cf口的有线网卡,但我把网卡插入cf卡插槽时能够被wince5.0识别出是ne2000的卡但是我在电脑端ping这个网卡地址是怎么也ping不到 ,wince5.0中有带ne2000的驱动吗 ,怎么加驱动。谢谢了… 查看全部问答> |
|
我们公司之前是使用3星系列的cpu,现在想转型到sirf A4 或者 prima,有些问题想请教大家 1.如果向代理索要BSP,datasheet等相关资料,是否需要先定一定量的芯片?(我们公司名气不算很大) 2.大家有没有一些在广州或者深圳的代理可以介绍下. 3.对于GPS ...… 查看全部问答> |
|
Marvell PXA310 仿真器 编程器 flash 烧录器 PXA3X0 (PXA300 PXA310 PXA320) JTAG 仿真器 国内首款支持Marvell最新Xscale PXA3X0系列的JTAG仿真器. 硬件特点: 1. 使用ASIC专用芯片设计,下载速度远快于普通JTAG电缆,下载时间仅需普通JTAG电缆的几分之一。 2. 由USB接口供电,目标仅需 ...… 查看全部问答> |
|
各位高手,本人基于课题需要,打算开发设计一个高速AD采样系统, 也许需要外检测电路+独立AD模块+嵌入式CPU组合实现 主要有以下要求: 1. AD模块的采样+转换时间=10MHz 2. CPU工作主频足够高,CPU内开辟一个足够大的缓存区,通过 ...… 查看全部问答> |
|
众所周知我们一直使用的无线频段是 2.4G 433 780M是本公司研发的新领域,相对于 24G 433 有明显的优势 如下图 典型参数 2.4GHz 433MHz 780MHz 通信频率 该频段有蓝牙、WiFi以及其它短距离无线技 ...… 查看全部问答> |




