历史上的今天
今天是:2025年03月09日(星期日)
2021年03月09日 | 兴森科技:拟定增募资不超过20亿元投建印刷线路板等项目
2021-03-09 来源:爱集微
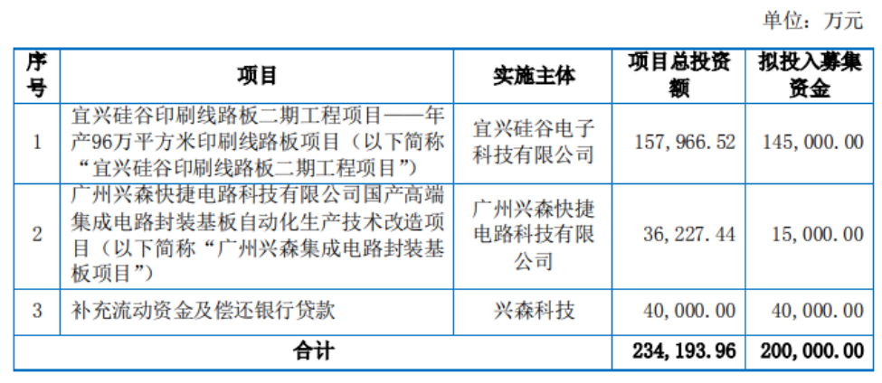
3月8日晚间,兴森科技披露定增预案。本次发行对象为不超过35名符合中国证监会规定条件的特定对象,募集资金总额不超过20亿元,扣除发行费用后,计划14.5亿元用于宜兴硅谷印刷线路板二期工程项目,1.5亿元用于广州兴森集成电路封装基板项目,4亿元用于补充流动资金及偿还银行贷款。

财务方面,近年来,兴森科技业务稳定发展,2017年-2019年营业收入分别为32.83亿元、34.73亿元和 38.04亿元,持续增长,对运营资金的需求也将随之扩大,运营资金缺口需要填补。
据悉,本次发行完成后,兴森科技的总资产与净资产均将增加,可有效降低公司资产负债率和财务成本,提高公司整体抗风险能力。随着募投项目的建成,公司盈利能力进一步得到提高,公司未来发展潜力也会随之增强。本次非公开发行股票完成后,由于募集资金投资项目需要一定的建设周期,未来两三年内公司净资产收益率将会受到一定程度的影响,但长远来看,随着募集资金投资项目逐渐产生效益,公司的盈利能力及盈利稳定性将不断增强。
具体来看,宜兴硅谷印刷线路板二期工程项目方面,兴森科技拟在江苏省无锡市宜兴经济技术开发区庆源大道南侧建设宜兴硅谷印刷线路板二期工程项目,厂房已于一期工程建设完毕,二期工程无需新建厂房。该项目达产后,每月新增8万平方米高端线路板产能,产品主要服务于5G通信、Mini LED、服务器和光模块等领域。
广州兴森集成电路封装基板项目拟在广州高新技术产业开发区科学城光谱中路 33 号建设广州兴森集成电路封装基板项目,具体实施场所为广州兴森快捷电路科技有限公司现有厂房,不新建厂房。该项目实施主体为子公司广州兴森。广州兴森集成电路封装基板项目实施后将提高兴森科技集成电路封装基板产能,优化产品结构。
补充流动资金及偿还银行贷款则由于兴森科技借款金额及资产负债率处于相对较高水平。截至2020年9月30日,其短期借款及长期借款分别为83,117.52万元及47,694.88万元,资产负债率为43.82%。
史海拾趣
|
我是个新手。。。想在WIN CE下用WIN 32显示BMP图片!。。。不用MFC。。。 这个应该要怎么实现啊!!! 能不能给个例子看看。。。先谢谢啦 … 查看全部问答> |
|
如何调试呢?平台已经有人做了,我需要在上面做应用程序,请问能用vc6写吗?是不是编译成release版本直接下进去呢?还是可以编译成debug然后调试呢? … 查看全部问答> |
|
UDP效验码的格式是每16为进行反码求和运算,有进位则结果再加上1,最后得到一个16位的效验码。我的问题是这16位求和的具体方向是怎样的,最后按什么顺序放在16的效验码字段里? 比如:设cr为16效验码初值为0(类型unsigned int),数据包中的16位 ...… 查看全部问答> |
|
智能车飞思卡尔MC9S12DG128开发板 个人闲置 本人为在校学生,曾参加过2009年、2010年飞思卡尔智能车竞赛。由于现在正在备战考研。决定出售全套 智能车飞思卡 ...… 查看全部问答> |
|
【晒心得】TI EZ430-CHRONOS-433 无线手表 昨天收到手表,今天戴了一整天,现在说说我的体验心得。(写的比较乱,跟大家交流分享) 这么大一个联邦快递,同事都说这个快递费都要好贵,再加上整个套件不单单只有一个手表,还有个MSP-eZ430仿真器(该仿真器只支持二线仿真)和 ...… 查看全部问答> |
|
在PCB里面静电是有的,不过很少会伤到PCB,跟做PCB的附产业贴片不一样。电子原计件就非常注重这一块。 主要采取的方法有,一:配戴防静电手套。 &n ...… 查看全部问答> |




