历史上的今天
今天是:2025年03月24日(星期一)
2021年03月24日 | 【STM32】STM32最小系统及电路基本原理
2021-03-24 来源:eefocus
最小系统为单片机工作的最低要求,不含外设控制,原理简单,分析最小系统是嵌入式入门的基础。
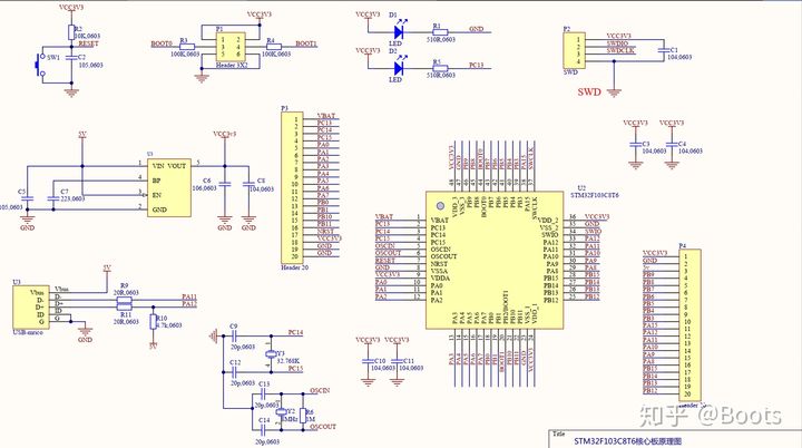
1 最小系统原理图

最小系统主要有电源,时钟,调试,复位,以及控制芯片五大部分组成。
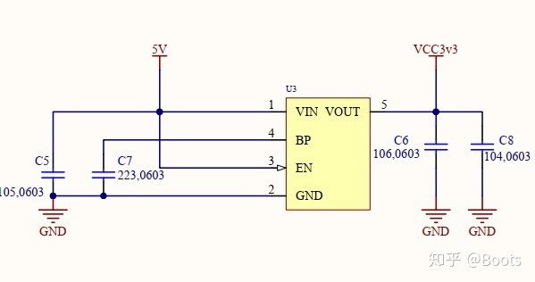
2 电源系统

由LDO(Low Dropout Regulator)低压差线性稳压器将5V转换为3.3V,为主控芯片供电。
关于电平转换,可以查看从电平角度理解数字电路
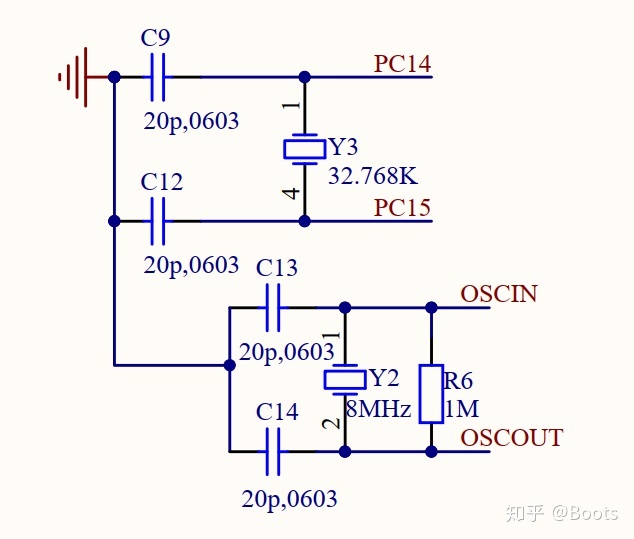
3 时钟电路

晶振是由石英晶体组成的,石英晶体之所以能当为振荡器使用,是基于它的压电效应:在晶片的两个极上加一电场,会使晶体产生机械变形;在石英晶片上加上交变电压,晶体就会产生机械振动,同时机械变形振动又会产生交变电场,虽然这种交变电场的电压极其微弱,但其振动频率是十分稳定的。当外加交变电压的频率与晶片的固有频率(由晶片的尺寸和形状决定)相等时,机械振动的幅度将急剧增加,这种现象称为“压电谐振”。
晶振电路为主控芯片提供系统时钟,所有的外设工作,CPU工作都要基于该时钟,类似于整个系统的“心跳节拍”。
晶振分为无源和有源,但是本质上都是皮尔斯震荡电路(反相放大器+电阻+电容+晶体+电源),只不过对于单片机而言,单片机内部集成了反相放大器和电阻以及电源,外接晶体和电容就可以了,这里的晶体就称之为无源晶振。
而有源晶振是将皮尔斯振荡器作成一个整体,直接加电源即可工作,当然,价格也会比无源的贵一些。
4 复位电路

主控芯片是低电平复位(引脚NRST),硬件按键复位属于系统复位之一(另外还有软件复位,看门狗计数终止复位等)。其中的电容C2的目的是按键消抖,防止在按键刚刚接触/松开时的电平抖动引发误动作(按键闭合/松开的接触过程大约有10ms的抖动,这对于主控芯片I/O控制来说已经是很长的时间,足以执行多次复位动作。由于电容电压不会突变,所以采用电容滤波,防止抖动复位误动作)。
5 调试接口

程序开发的过程中,需要下载bin/hex文件,以及在线仿真调试,可采用SWD或者JTAG的方式。SWD 模式比 JTAG 在高速模式下面更加可靠,且只需4引脚,实际开发中一般都采用SWD方式。其中的时钟线CLK是用于Jlink和芯片的时钟同步,一般频率设置为4MHz,可根据实际情况调整频率。
6 主控芯片STM32F103C8T6

理解上图的芯片特征,算是基本了解STM32这类主控芯片。包括核心主频,内存,闪存,工作模式,A/D数据转换,DMA,定时器,以及通信协议。这部分的知识量还是比较多,需要先整体把握,再分而治之。
比如:
主频跟cpu执行代码的速度相关,主频越高,cpu执行的速度就越快,芯片的成本也就越高;
内存SRAM的大小跟代码运行时的需求相关,比如全局变量,局部变量等数据都是跟SRAM相关,C语言中的逻辑分区:堆/栈/全局变量区,从物理角度分:都是属于SRAM;
闪存flash,是存放代码的物理区,bin/hex文件放在flash中,相当于电脑的硬盘;
DMA(Direct Memory Access)直接存储访问,是在外设与内存,内存与内存之间传输大量数据时用的,作用是减轻CPU的负担,以增加硬件的成本和复杂性,来达到提高整体效率的一种传输方案;
通信协议,这个就很多了,UART,SPI,IIC,CAN,USB等,主要作用是与外界设备通信所用,不同的通信方式有不同的协议,这个需要结合外部芯片的驱动来进一步学习。
参考资料:
1.stm32f103c8t6数据手册
2.stm32f103c8t6中文参考手册
下一篇:关于STM32的优先级
史海拾趣
|
这是一个分辩率达1Hz的2G频率计,大家在自作过程中,有什么不懂的地方,我们可以相互交流 [ 本帖最后由 liuyan_12 于 2009-7-7 09:33 编辑 ]… 查看全部问答> |
|
正在链接... imaging.lib(dllentry.obj) : error LNK2019: unresolved external symbol GpMalloc referenced in function \"void * __cdecl operator new(unsigned int)\" (??2@YAPAXI@Z) imaging.lib(dllentry.obj) : error LNK2019: unresolved ...… 查看全部问答> |
|
本人因项目原因要第一次自己绘制PCB,到底能不能用自动布线呢? 我在为学校制作赛普林斯PSOC 3的一款开发板,原理图设计好了,使用的软件是ALTIUM DESIGNER 6.9,在这里要向有经验的大虾请教了,到底要不要使用自动布线这个功能呢,有的说布局好的情况下可以使用,有的说不能用,我尝试使用了下,感 ...… 查看全部问答> |
|
我们是这样一个群体,由上世纪60年代各名牌大学毕业的、有着几十年丰富工作经验的专业人仕组成,目前都已退休,分布在全国各地,我们不想再出山打工,但我们也不想把几十年研究的成果和经验都随我们的年龄增大而消失,而且为了自己晚年生活得充实一 ...… 查看全部问答> |
|
在一个网站看到一个不错的三角波发生电路,需要的看看吧 原文地址 http://pcbheaven.com/circuitpages/Triangle_Wave_Generator/ It is designed to operate under 5 Volts, but different voltages can be applied as well ...… 查看全部问答> |
|
STM32F107VCT6 107USB例程USB DEVICE例程 1、DEVICE_HID例程说明 1.1、HID简介HID(Human Interface Device)人机接口设备类别是Windows最早支持的USB类别。由其名称可以了解HID设备是计算机直接与人交互的设备,例如键盘、鼠标和游戏杆等。不过HID设备不一定要有人机接口,只要符合HI ...… 查看全部问答> |




