历史上的今天
今天是:2025年04月02日(星期三)
2021年04月02日 | 构建基于USB的温度监控器
2021-04-02 来源:eefocus
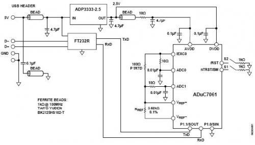
简介:本电路显示如何在精密RTD温度监控应用中使用精密模拟微控制器ADuC7061.ADuC7061集成双通道24位Σ-Δ型ADC、双通道可编程电流源、14位DAC、1.2 V内部基准电压源、ARM7内核、32 kB闪存、4 kB SRAM以及各种数字外设,例如UART、定时器、SPI和I2C接口等。它与一个100ΩRTD相连。
优势和特性
●典型温度范围为0℃至+100℃
●18位无噪声代码分辨率
●RTD温度监控器
●带ARM7处理内核的单芯片解决方案
连接/参考器件
ADuC7061:基于ARM7的微控制器,内置双通道24位Σ-Δ型ADC
ADP3333-2.5:2.5 V低压差线性稳压器
ADP7102-2.5:2.5 V低压差线性稳压器
电路功能与优势
本电路显示如何在精密RTD温度监控应用中使用精密模拟微控制器ADuC7061.ADuC7061集成双通道24位Σ-Δ型ADC、双通道可编程电流源、14位DAC、1.2 V内部基准电压源、ARM7内核、32 kB闪存、4 kB SRAM以及各种数字外设,例如UART、定时器、SPI和I2C接口等。它与一个100ΩRTD相连。
在源代码中,ADC采样速率选择100 Hz.当ADC输入PGA的增益配置为32时,ADuC7061的无噪声分辨率大于18位。

图1:具有RTD接口、用作温度监控器控制器的ADuC7061(原理示意图,所有连接均未显示)
电路描述
图1所示电路完全通过USB接口供电。利用2.5 V低压差线性稳压器ADP3333,可将USB提供的5 V电源调节到2.5 V,从而向ADuC7061提供2.5 V的DVDD电压。ADuC7061的AVDD电源经过额外滤波处理,如图所示。在线性调节器的输入端也放置一个滤波器,对USB电源进行滤波。
本应用中用到ADuC7061的下列特性:
●内置可编程增益放大器(PGA)的24位Σ-Δ型主ADC:PGA的增益在本应用的软件中设置为32.
●可编程激励电流源,用来驱动受控电流流经RTD:双通道电流源可在0μA至2μA范围内以200μA阶跃配置。本例设置为200μA.
●ADuC7061中ADC的外部基准电压源:对于本应用,我们采用比率式设置,将一个外部基准电阻(RREF)连接在外部VREF+和VREF-引脚上。或者,也可以在ADuC7061中提供1.2 V内部基准电压源。
●ARM7TDMI内核:功能强大的16/32位ARM7内核集成了32 kB闪存和SRAM存储器,用来运行用户代码,可配置并控制ADC,通过RTD处理ADC转换,以及控制UART/USB接口的通信。
●UART:UART用作与PC主机的通信接口。
●两个外部开关用来强制该器件进入闪存引导模式:使S1处于低电平,同时切换S2,ADuC7061将进入引导模式,而不是正常的用户模式。在引导模式下,通过UART接口可以对内部闪存重新编程。
本电路使用的RTD为100Ω铂RTD,型号为Enercorp PCS 1.1503.1.它采用0805表贴封装,温度变化率为0.385Ω/℃。
注意,基准电阻RREF应为精密5.62 kΩ(±0.1%)电阻。
ADuC7061的USB接口通过FT232R UART转USB收发器实现,它将USB信号直接转换为UART.
除图1所示的去耦外,USB电缆本身还应采用铁氧体磁珠来增强EMI/RFI保护功能。本电路所用铁氧体磁珠为Taiyo Yuden #BK2125HS102-T,它在100 MHz时的阻抗为1000Ω。
本电路必须构建在具有较大面积接地层的多层电路板上。为实现最佳性能,必须采用适当的布局、接地和去耦技术。
代码说明
用于测试本电路的源代码可从以下网址下载(zip压缩文件):www.analog.com/cn0075_source.
UART配置为波特率9600、8数据位、无极性、无流量控制。如果本电路直接与PC相连,则可以使用“超级终端”(HyperTerminal)等通信端口查看程序来查看该程序发送给UART的结果。参考图2.源代码附有注释说明,方便了解、使用。

图2:“超级终端”通信端口查看程序的输出
常见变化
ADP7102调节器可用作ADP3333的最新替代器件。如果微控制器上需要更多GPIO引脚,则可以选择采用48-LFCSP或48-LQFP封装的ADuC7060.请注意,ADuC7060/ADuC7061可以通过标准JTAG接口编程或调试。对于标准UART至RS-232接口,可以用ADM3202等器件代替FT232R收发器,前者需采用3 V电源供电。
史海拾趣
|
求助:CodeWarrior for ADS 1.2中编译出错 工程中,用ADS编译,出现了Errors: Could not find or load the file 襐IC.a?for target 褼ebugRel?for project 襱est1.mcp? Could not find or load the file 褻omm.a?for target 褼ebugRel?for project 襱est1.mcp? The following access p ...… 查看全部问答> |
|
请登陆淘宝进行详细的细节查询 淘宝地址: http://auction1.taobao.com/auction/0/item_detail-0db2-a975eaf6e989403d6987eeb2fde3c9d9.jhtml 欢迎购买. … 查看全部问答> |
|
小弟刚入道,就遇到棘手的问题,希望大家帮忙啊,谢谢! 问题如下 在Wince下 我在Form1中添加了一个PictureBox1,想在上面画个点,或者圆 结果发现连Paint()函数都没 ,郁闷;还有 CreatGraphic函数也没,该怎么办啊? 使用VB.net2005 谁能发个 ...… 查看全部问答> |
|
1.第一忌 自己不动脑筋,一遇到问题就问别人有句话说的好“吃别人咀嚼过的馍不香”。对于新手来说,做每一件事都是一次学习的好机会。有时候,探索的过程比最终的结果更重要。当你经过自己的努力,解决问题时,成就感和自信心会随之逐渐建立。如果 ...… 查看全部问答> |
|
今早用altium designer6.9画原理图时突然出现了这么一个问题··不得其解啊 就是我放置导线时··本来把我想要连接上的两个引脚端连上就可以了··可是呢··导线的终点却与多个引脚连到一起了··自动产生了很多我不想要连接上的节点··这是怎么回事呢?之前放导线的时候貌似没出现这情况··… 查看全部问答> |




