历史上的今天
今天是:2025年04月02日(星期三)
2021年04月02日 | 基于嵌入式ARM9 S3C2440A 的USB设计与实现
2021-04-02 来源:eefocus
引 言
USB(Universal Serial Bus)是通用串行总线的缩写,因其具有方便易用,动态分配带宽,容错性优越和高性价比等特点,现已成为计算机的主流接口。
随着嵌入式系统的广泛应用,各种小型终端需要开发出与外界联系的USB接口。目前,常用的技术有两种。基于单片机的USB接口,特点是需要外置芯片,电路复杂,留下的 CPU资源不多;基于ARM的USB接口,特点是资源丰富,但ARM系列产品较多,如果选型不当,还需要搭接较多的外围电路,且不能很好地发挥CPU性能。
该设计采用三星公司ARM9核的S3C2440A芯片作为CPU,因为该芯片内部集成了控制USB的所有部件,外围电路简单,易于实现。
1 S3C2440A特点
S3C2440A的CPU部分主要集成了电源模块、复位和时钟模块、触摸屏和小键盘模块、程序存储器和数据存储器模块。同时提供如下丰富的外围接口:同步存储器(SDRAM)和NAND FLASH控制接口,可扩展到1 GB的存储的空间;4个DMA通道和24个中断端口;能控制STN LCD和TFT液晶屏显示,支持触摸屏功;USB接口A型和B型各一个;3个串行口、I2C,SPI,I2S等接口;带AC97音频接口;具备SD卡、数码相机接口和网络接口。

S3C2440A还具备多种工作模式,管脚为17×17方型分布,横向从左1到右17编号,纵向从下A到上U编号,分类为 A1~A17,B1~B17, C1~C17依此类推到U1~U17。这些管脚所对应的功能并不是惟一的,通常只要使能变化,S3C2440A就能实现不同的控制功能。该设计涉及到的 S3C2440A,其管脚如表1所示分为3类。

2.2 串口电路
串口在该设计中的作用是通过计算机加载USB驱动程序,原理如图2所示。

2.3 电源电路
由于S3C2440A芯片的管脚对电压提出了不同要求,所以需要完成电源的变压,其原理如图3所示。

3 驱动程序的研究
按USB接口,其设备结构可分为USB Host(主机)和USB Device(外部设备)。USB主机控制USB设备进行通信,而主机与主机之间,或USB设备与USB设备之间是不能通信的。
3.1 USB主机
USB主机的功能通常包含以下几个部分:验证USB设备是否安插好或拔除;控制USB主机与设备两者中的数据流;返回USB主机的所显状态。
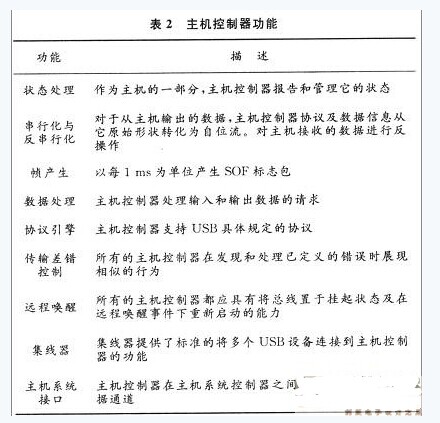
USB系统软件由以下3个部分组成:主机控制器驱动(HCD)、USB驱动(USBD)、主机软件(Host Software)。主机控制器所具备的功能如表2所示。HCD和USBD包含基于不同抽象层次的软件接口,两者以一定的方式协同完成任务,用以实现 USB系统的功能。它们的任务差别没有具体定义,然而HCD要具备的一项功能就是必须支持多种不同主机控制器芯片。在一些操作系统中,当系统必须实现某些基本功能时,可由Host Software实现。

3.2 USB传输类型
USB定义了4种传送类型:控制传送、同步传送、中断传送、批传送。其中,控制传送是指可靠的、非周期性的、突发的,并由主机客户软件所发起的通信,主要应用于控制命令和状态信息的传送;同步传送是指在主机和设备之间周期性的、连续的通信,一般用于传送时实信息,这种类型保留了将时间概念包含于数据的能力,但传送并不一定很紧急;中断传送是指少量数据的、低速的、周期的传送;批传送是指非周期的、大量的、可靠的传送,其典型应用在于传送那些可以利用带宽的数据。
3.3 USB设备请求
USB设备应通过缺省控制管道(Default Control Pipe)响应来自主机的请求命令。这些请求是通过使用控制传输来完成的。请求及请求的参数通过Setup包发向设备,由主机负责设置Setup包内的每个域的值。USB设备请求包含的请求类型有三种:标准、厂商和设备类。标准请求用来完成设备的枚举过程;厂商请求用来完成使用者自己定义的请求;设备类请求指的是某些特定的USB设备类所传输出的请求,例如打印机类就属于这一类。设备请求要求有严格的定义,包含的内容有类型、设备请求、值、索引和长度。
3.4 USB驱动程序结构
S3C2440A芯片支持USB1.1协议和USB 2.0协议。该设计是针对USB Host(主机,A型),并基于USB 1.1协议编写的。程序结构和数据传输的流向如图4所示。

驱动程序的编写主要分为以下几个部分考虑:硬件提取层、中断服务程序、标准设备请求和主循环。硬件提取层实现的是S3C2440A对I/O端口直接的读写操作;中断服务程序处理各种中断,包括总线任务上的请求;标准设备请求完成主机送来的各种标准请求,用于完成各种枚举请求;而主循环则负责完成前台的数据采集等工作,所有的任务结束后都要回到主循环上去。
4 结 语
该设计采用三星公司ARM9的S3C2440A芯片作为CPU,比原来基于单片机的模式,外围电路简单,容易可靠地实现嵌入式终端的USB接口功能。在调试中,用到的嵌入式开发板GEC2440A套件还提供了串口工具DNW。用这一工具可以检测驱动程序的正确与否,如:程序编写无误,则DNW串口会提示 “USB IS CONNECT”。由于S3C2440A芯片功能丰富,如处理器可提高运算速度,LCD可人机交互,网口可连接因特网,所以开发出的嵌入式终端不但可提升整体性能,还为日后的应用奠定了基础。
上一篇:构建基于USB的温度监控器
史海拾趣
|
2442 +wince 5.0 在kernal 起来一半,系统死机,死的地方每次还不一样,求肋! 各位大虾,小弟最近碰到一个死机的问题,偶然有那么几块板在开机的过程中会死机,一般都在kernal起来一半的样子,就停住了,而且每次停的地方还不一样,并且不是每次都会死机,开几十次有那么一两次的样子,所以这个问题非常的烦人。 另:我的产 ...… 查看全部问答> |
|
不使用三极管和MOS管是否也可以搭建一个单键开关电路呢? 就是按一下电源可以接通,再按一下电源断开的那种。 哪位高人能给一个示意图呢? 恳请大家帮帮忙,感谢万分!… 查看全部问答> |
|
我的DIY已经基本完成,后面将抽时间晒晒作品了。。。 [ 本帖最后由 zhaojun_xf 于 2011-8-8 13:49 编辑 ]… 查看全部问答> |
|
随着医疗电子设备在医疗场所的广泛应用,漏电流对病人的威胁也越来越大。在医院里有些病人并非死于疾病或重伤,而是死于电气事故。为了保障医疗重要场所的电气安全,为这些场所的医疗电器提供一个安全可靠的电源,世界各国大多采用局部IT系统(亦 ...… 查看全部问答> |
|
新能源今年可算是很热的话题,自己也是从事这个行业,对这个行业也充满了无限的热受与喜欢,今天看了TI的微型逆变器解决方案,还是很不错,特点是系统的完全隔离的问题。我在这里补充一下逆变器的结构:对于大功率的一边是单级式的结构,整个逆变器 ...… 查看全部问答> |




