历史上的今天
今天是:2025年04月19日(星期六)
2021年04月19日 | 基于单片机的机器人系统电路设计
2021-04-19 来源:eefocus
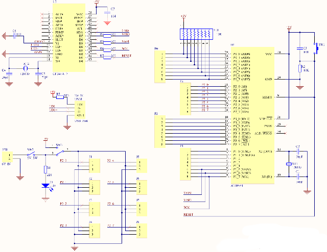
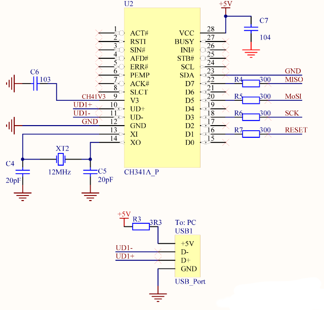
AT89S51 的编程方式可分为并行及串行模式。由于目前PC台式及及笔记本已经逐渐取消并口,因此并口编程器已经逐渐被淘汰。采用USB接口的ISP编程器比较适合实验之用。本文的电路就是以USB ISP串行模式来对AT89S51进行编程的,其电路如图所示。图为AT89S51 USB ISP编程器电路图:

USB编程器电路
本实验板电路采用USB接口对AT89S51进程编程。除了通过USB接口编程外,也通过USB接口为电路板提供5V电压。所以在实验过程中,不用再额外使用外接电源。USB编程电路如图所示。
CH341A是一个USB总线转接芯片,通过USB总线提供异步串口、打印口、并口,以及常用的2线和4线等同步串行接口。CH341A采用SOP-28无铅封装,具体功能由复位后的功能配置决定,同一引脚在不同功能下的定义可能不同。CH341芯片正常工作时需要外部向XI引脚提供12MHz的时钟信号。一般情况下,时钟信号由CH341内置的反相器通过晶体稳频振荡产生,外围电路只需在XI和XO引脚之间连接一个12MHz晶体,并为XI和XO引脚对地连接振荡电容。CH341芯片支持5V电源电压或者3.3V电源电压。当使用5V工作电压时,CH341芯片的VCC引脚输入外部5V电源,第9脚(V3引脚)应该外接容量为4700pF或者0.01uF的电源退耦电容。CH341 第10、11脚连接到USB数据总线。第13、14脚外接12MHz晶体,为芯片提供时钟。第16、18、20、22脚分别接300Ω的限流电阻,作为 RST、SCK、MOSI、MISO信号输入/输出。在使用CH341A的USB转ISP功能时,第23脚必须接地。第28为电源5V输入,接退耦电容,可使让芯片工作更稳定。

图3.12 USB编程器电路图
在图3.12里,USB1为与电脑连接的USB插座。此USB插座共有4个脚,分别为+5V、D-、D+及GND。+5V及GND是本电路板的电源来源。R3为限流电阻,此电阻的取值需要根据实际情况确定。在使用此电阻时,应保证后端的CH341A及AT89S51芯片供电电压大于4.5V。在保证接入的元件接线正确及电路整体消耗电流小于500mA的情况下,此电阻可以不接,直接用短线连接即可。CH341A芯片通过USB接口和USB连接线完成与电脑的数据传输。
上一篇:单片机地址空间,堆栈理解
下一篇:C51单片机的中断体系结构
史海拾趣
|
1 、电池的端电压高低是否可以用来判断电池的好坏? 答:不能。端电压低是由于电池短路、断路及没有电量等原因造成的。 2 、电池修复过程是否需要打开电池? 答:需要打开电池盖。 3 、什么情况下会出现硫化? 答:过放电,没有及时进行 ...… 查看全部问答> |
|
要点亮LED,但出错,认为P0没有定义,multisim10中C51的头文件怎么写? void main() { /* Insert your code here. */ P0=1; } 出错信息 Multisim - 2008-09-23 20:49:45 -------------------------- ...… 查看全部问答> |
|
有人要转让TI的DSP和ZIGBEE开发板、开发套件的吗,想买来学习一下!~有要转让的朋友请把照片和描述发上来,我是买来学习的,价格要便宜一些!~… 查看全部问答> |
|
1 大学毕业生反思高校教育:我们的大学怎么了 目录 大学毕业生反思高校教育:我们的大学怎么了.................................................... 2 现实的教育是自欺欺人.............................................. ...… 查看全部问答> |
|
我最近用LSD-TEST430F22X4学习套件,该套件没有外部晶振,然后就接了一个普通的32K晶振,感觉晶振没起振,想请教一下关于该套件的外部晶振问题… 查看全部问答> |
|
选择合适的开关矩阵卡路由相关信号是获得理想的测量精度和分辨率的关键。如果这些信号是通过一个偏置电流指标为1nA和带宽为100kHz的开关路由的,那么使用皮安以下的测量仪器和10MHz的C-V测试[1]仪就显得浪费了。进行交流和直流测量时都必须将开关 ...… 查看全部问答> |




