历史上的今天
今天是:2024年08月23日(星期五)
2021年08月23日 | LPC2124--GPIO按键控制LED灯的闪烁
2021-08-23 来源:eefocus
实例目的
实例目的:掌握Proteus软件的使用及调试方法,学习IO编程。
实例内容:
学习使用Proteus、ADS、Keil for ARM软件,掌握绘制原理及编译程序。
键盘输入,当检测到有按键输入时,对发光二极管进行取反控制。使用
I/O口输入方式对按键进行扫描。
实例步骤:
在Proteus中绘制原理图。
在Keil for ARM中输入程序,并编译通过。
加载ELF程序,观察仿真结果。
采用KEIL for ARM与PROTEUS的整合方式联调。
知识点概括
LPC2000系列作为 “微控制器”,其GPIO特性就显得很重要。它具有如下的特性:
①可以独立控制每个GPIO口的方向(输入/输出模式);
②可以独立设置每个GPIO的输出状态(高/低电平);
③所有GPIO口在复位后默认为输入状态。
LPC2114/2124微控制器具有两个端口--P0和P1,可以作为GPIO使用的引脚数为46个。
LPC2210/2212/2214微控制器还包含另外两个端口--P2和P3,这个两个端口与外部存储器总线复用,当它们全部作为GPIO使用时,GPIO引脚数多达112个
GPIO与控制寄存器的关系

相关寄存器描述

GPIO引脚值寄存器-IOxPIN

GPIO方向控制寄存器-IOxDIR:

GPIO输出置位寄存器-IOxSET:

GPIO输出清零寄存器-IOxCLR:

注意
①引脚设置为输出方式时,输出状态由IOxSET和IOxCLR中最后操作的寄存器决定;
②大部分GPIO输出为推挽方式(个别引脚为开漏输出),正常拉出/灌入电流均为4mA(短时间极限值40mA);
③复位后默认所有GPIO为输入模式。。
实例描述
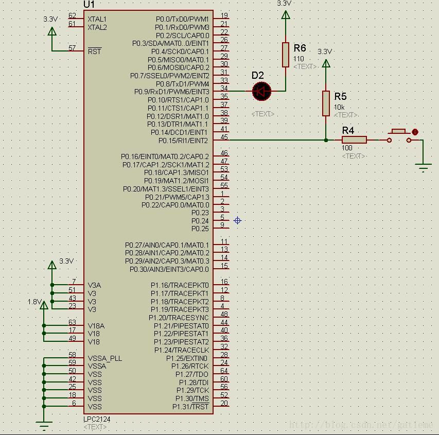
功能:键盘输入.当检测到有按键输入时,对发光二极管进行取反控制 使用I/O口输入方式对按键进行扫描
平台:NXP-LPC2124
环境:Keil4 + Proteus7
要求如图

/******************************************************************************/
/* This file is part of the uVision/ARM development tools */
/* Copyright KEIL ELEKTRONIK GmbH 2002-2004 */
/*******************************************************************************
*File:Main.c
*功能: 键盘输入.当检测到有按键输入时,对发光二极管进行取反控制
* 使用I/O口输入方式对按键进行扫描
*******************************************************************************/
#include "config.h"
#define LEDCON 0x00000200 // P0.9引脚控制LED,低电平点亮
#define KEY 0x00008000 // P0.15引脚连接按键
/*******************************************************************************
*名称:WaitKey()
*功能:等待一个有效按键.本函数有去抖功能
*******************************************************************************/
void WaitKey(void)
{
uint32 i;
while(1)
{
// 当按下P0.15以后会输出低电平, P0.15位为0
while((IO0PIN & KEY) != 0); // 等待按键按下, IO0PIN & KEY) != 0表示IO0PIN的P0.15不是0, 标识没有按下
for(i = 0; i < 50000; i++); // 延时消抖
// 电路中的脉冲可能不稳定, 也就是说可能出现, 电平瞬时反转的情况
// 而且按下的过程, 由于两块电极有一定的抖动, 这段时间电平不稳定,
// 因此应该写程序消除电极抖动产生的影响
//
// 我们开始先判断电极P0.15是不是按下了, 如果按下了, 就延时一定时间再判断P0.15是不是按下了[p0.15 == 0]
// 如果两次检测都P0.15 == 0我们才认为是一个有效的按下事件
if((IO0PIN & KEY) == 0) // 如果IO0PIN的P0.15位引脚为0, 说明按下了P0.15
{
break; // 停止等的闪烁
}
}
// 只有当用户松开以后, LED灯才应该亮
while((IO0PIN & KEY) == 0); // 等待按键放开
}
/*******************************************************************************
*名称:main()
*功能:读取按键,控制LED闪烁
*******************************************************************************/
int main(void)
{
PINSEL0 = 0x00000000; // 设置所有引脚连接GPI0[功能选择]
PINSEL1 = 0x00000000; //
IO0DIR |= LEDCON; // 设置LED控制口为输出,其它I/O为输入[将P0.9置1, P0.9用于输出]
while( 1 )
{
IO0SET |= LEDCON; // 将P0.9引脚设置为输出高电平 = 1[LED灯暗]
WaitKey( );
// 将P0.9引脚设置为输出低电平 = 0[LED灯亮]
IO0CLR = LEDCON;
WaitKey( );
}
}
上一篇:LPC1788的spi使用
史海拾趣
|
我用的芯片是stm32f101vbt6,只能工作在36MHz,我用的初始化函数都是开发板上移过来的(用的是103系列,即工作在72MHz),我的板子是能“正常”工作,加了引号是我的定时器2定时时间不对,想弱弱的问几个问题: 1.我初始化时钟为72MHz,板子 ...… 查看全部问答> |
|
带USB口的Xemga系列能干什么?如果价格降到多少钱大家就不会用STM了?好怀念用AVR代码的时代,现在正被逼着用STM。郁闷中,想辞职。想告诉老板xemga国内有货了,也带USB… 查看全部问答> |
|
最近换了个手机,声音比较小,早上起床闹不醒,已经迟到好几次了,准备自己DIY一个超级闹钟,结构图如下 [ 本帖最后由 fengzhang2002 于 2013-3-15 12:33 编辑 ]… 查看全部问答> |




