历史上的今天
今天是:2024年08月26日(星期一)
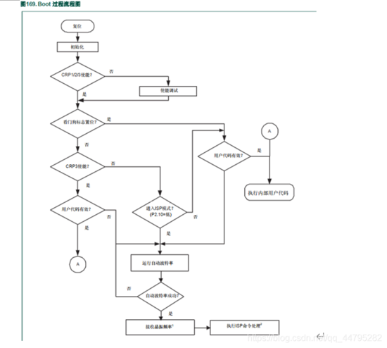
2021年08月26日 | LPC1788加密与解密方法
2021-08-26 来源:eefocus













下一篇:ARM的AREA指令的使用
史海拾趣
|
浅议工业建筑的电气设计 摘 要:根据对工业建筑电气设计中遇到的一系列问题的思考,结合现行相关规范和标准图集,简要谈一下作者在工业建筑电气设计方面的一些看法。 关键词:照度 负荷等级 设备安装 设备选择 应急照明 动力负荷 防雷接地 1 前 ...… 查看全部问答> |
|
请教各位DirectShow的编写高手,怎样用DirectShow获取摄像头数据,并发送到网络上去?? 现在我使用的wince 6.0 平台~~搞了好几天都没找到数据获取的资料~~目前我在想是不是惟一实现的方法就是自己写一个filter,但是怎么写,怎么用又是一个问题~~请高手些指点~~万分感谢… 查看全部问答> |
|
对G2系列不了解。有几个问题。 1 MSP430G2452可以用3V钮扣电池作电源嘛? 2 MSP430G2452可以用BSL下载器下载程序吗? 3 MSP430G2452应该和F系列一样用IAR编程吧? 问题解决了。1 可以 2不可以 3 ...… 查看全部问答> |
|
如何使用DriverLINX进行高速数据读取以及同步数据写入? 首先需要理解信道增益队列背后的概念。信道[1]增益队列是板卡上的存储器,它以给定顺序存储信道和增益。例如,用户可以指定信道0/增益-1,信道1/增益-2和信道0/增益-1作为信道增益队列中的三个条目。当开始数据采集的命令被发送给DriverLINX时, ...… 查看全部问答> |
|
程序很简单 就是让GP2 输入输出不停变化。 我用了32K 晶振 3V 电压时 电流为120Ua 太高了,看手册上写大约18的Ua ,搞来搞去实在不知道哪出问题了。那个模拟比较器按手册写的关闭 CMCON= ...… 查看全部问答> |
|
【视频分享】电源设计小贴士36:使用高压LED提高灯泡效率(修正) 简介: 使用 LED 作为光源的灯泡来替代螺纹旋入式白炽灯泡有很多好处。一般而言,我们将小号(5-9)的LED 串联起来,使用一个电源将线电压转换为低电压(通常为数十伏),这时的电流约为 350 到 700mA。在确定如何最好地让用户同线电压隔离的过程 ...… 查看全部问答> |
|
那位大侠能否解释下在freertos里的 vtaskdelay()和vtaskdelayuntil()的区别啊,有例子的话更好,谢谢!~~… 查看全部问答> |




