历史上的今天
今天是:2024年08月30日(星期五)
2021年08月30日 | 使用半自动化工具改进电源设计—实现快速高效设计五步骤
2021-08-30 来源:EEWORLD
简介
由于没有典型的应用,设计正确的电源既重要又复杂。虽然尚未完全实现电源设计的自动化,但目前已存在一系列半自动化工具。本文通过电源设计过程的五个关键步骤详细介绍如何使用半自动化设计工具。这些工具对于电源设计工程师新手和专家都很有价值。
电源设计第1步:创建电源架构
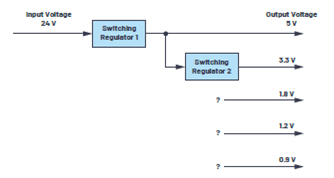
创建合适的电源架构是电源设计的决定性步骤。此步骤通过增加所需电压轨的数量而变得更加复杂。此时决定是否需要创建中间电路电压以及创建多少。图1所示为电源的典型方框图。左侧显示工业应用的24 V电源电压。此电压现在必须转换为5 V、3.3 V、1.8 V、1.2 V和0.9 V,并提供相应的电流。生成单个电压的最佳方法是什么?要从24 V转换为5 V,最好选择经典的降压开关转换器。但是,如何生成其他电压呢?从已创建的5 V生成3.3 V合理吗,或者我们是否应直接从24 V转换为3.3 V?回答这些问题需要进一步分析。由于电源的一个重要特性是转换效率,在选择架构时尽可能保持高效率非常重要。

图1.创建电源架构
如果中间电压(如图1示例中的5 V)用于生成其他电压,则用于3.3 V的电能必须已经通过了两个转换级。每个转换级都只能实现有限的效率。例如,假设每个转换级的转换效率为90%,则已通过两个转换级的3.3 V电能的效率仅为81% (0.9 × 0.9 = 0.81)。系统能否承受这样低的效率?这取决于该3.3 V供电轨所需的电流。如果只需要几mA的电流,则效率低可能根本不是问题。但是,对于更高的电流,这种较低的效率可能对整体系统效率的影响更大,因此是一个很大的劣势。
然而,从上述考虑来看,并不能由此得出结论:直接一步从较高的电源电压转换为较低的输出电压始终更好。可处理较高输入电压的电压转换器通常更昂贵,当输入电压和输出电压之间的压差很大时,效率也会降低。
在电源设计中,可以使用LTpowerPlanner®等架构工具来寻找最佳架构。此工具可从ADI公司免费获取,它属于LTpowerCAD®开发环境的一部分,可以安装在您的计算机上。利用LTpowerPlanner工具,可快速轻松地评估不同的电源架构。
确定最终规格
确定最终规格在电源设计中极其重要。所有其他开发步骤都取决于这个规格。通常,在电子系统的其余部分设计完成之前,电源的精度要求是未知的。这通常会给电源设计开发又增加了一层时间限制。规格在开发阶段后期也经常会发生改变。例如,如果在最终编程设计时发现FPGA需要额外的功率,则必须降低DSP的电压以节省能量,或者必须避免原定的1 MHz开关频率,因为它会耦合到信号路径中。这种更改会对架构产生非常严重的影响,特别是对电源电路设计。
规格通常在早期阶段采用。此规格应设计得尽可能灵活,这样更改起来会相对容易。在这一方面,选择多功能集成电路很有帮助,使用开发工具尤其有用。这样可以在短时间内重新计算电源。通过这种方式,可更轻松,最重要的是可更快速地完成规格更改。
规格包括可用能源、输入电压、最大输入电流以及要生成的电压和电流。其他考虑因素包括尺寸、财务预算、散热、EMC要求(包括传导和辐射行为)、预期负载瞬态、电源电压变化和安全性。
LTpowerPlanner作为优化辅助工具
LTpowerPlanner提供创建电源系统架构所需的所有必要功能。它操作非常简单,因此可以快速进行概念开发。
先定义输入能源,再添加单个负载或用电设备。然后添加单个DC-DC转换器模块。可以是开关稳压器或低压差(LDO)线性稳压器。所有组件均可指定自己的名称。存储预期转换效率用于计算整体效率。
使用LTpowerPlanner有两大优势。首先,通过简单的架构计算,可以确定对整体效率有利的各个转换级的配置。图2所示为相同电压轨的两个不同架构。底部架构的整体效率略高于顶部架构。不进行详细计算的话,这一点并不明显。而使用LTpowerPlanner时,立即会显现这种差异。
LTpowerPlanner的第二个优势是提供条理清晰的文档。图形用户界面可提供清晰的架构草图,这一可视化工具在与同事讨论和记录开发工作时会非常有用。文档可以存储为纸质拷贝或数字文件。

图2.两个均具有效率计算功能的竞争架构
电源设计第2步:为每个DC-DC转换器选择集成电路
如今在设计电源时,都使用集成电路而非具有很多独立组件的分立电路。市场上有许多不同的开关稳压器IC和线性稳压器。它们都针对某一种特定的特性进行优化。有趣的是,所有集成电路都各不相同,并且只有在极少数情况下才可以互换。因此,选择集成电路是非常重要的一步。一旦选定了集成电路,在后续设计过程中,该电路的特性固定不变。如果后面发现其他IC更适合,则需要重新开始整合新的IC。这种开发工作可能非常耗时,但使用设计工具可以减轻一些工作量。
使用工具对于有效选择集成电路至关重要。在analog.com上进行参数搜索就可以使用这种工具。在LTpowerCAD中搜索组件的效率甚至更高。图3所示为搜索窗口。
要使用此搜索工具,只需输入一些规格。例如,可输入输入电压、输出电压和所需的负载电流。根据这些规格,LTpowerCAD生成建议解决方案列表。输入额外条件可进一步缩小搜索范围。例如,在“Optional Features”类别中,可从使能引脚或电气隔离等特性中进行选择,查找合适的DC-DC转换器。

图3.使用LTpowerCAD搜索合适的开关稳压器IC

图4.LTpowerCAD电源计算工具
电源设计第3步:单个DC-DC转换器的电路设计
第3步是电路设计。需要为所选的开关稳压器IC选择外部无源元件。在此步骤中对电路进行优化。这通常需要仔细研究数据手册,并进行所有必需的计算。使用综合设计工具LTpowerCAD可极大地简化电源设计的这一步骤,并可进一步优化结果。
LTpowerCAD作为强大的计算工具
LTpowerCAD由ADI公司开发,旨在简化电路设计。它不是仿真工具,而是计算工具。它可以根据输入的规格,在很短的时间内提供有关优化的外部元件的建议。可优化转换效率。也可计算控制环路的传递函数。这有助于轻松地有效控制带宽和稳定性。
在LTpowerCAD中打开开关稳压器IC后,主屏幕将会显示具有所有必需外部元件的典型电路。图4显示了以LTC3310S 为例的主屏幕。 此降压开关稳压器的输出电流高达10 A,开关频率高达5 MHz。
屏幕上的黄色字段显示计算值或指定值。用户可使用蓝色字段配置设置。
选择外部元件
LTpowerCAD基于详细的外部元件模型,而不只是理想值计算,因此能够可靠地仿真实际电路的行为。Ltpower包括一个大型数据库,其中包含多个制造商的集成电路模型。例如,电容的等效串联电阻(ESR)和线圈的磁芯损耗都会考虑在内。要选择外部元件,可点击图4所示的蓝色外部元件。将打开一个新窗口,显示一长串可能适用的元件。例如,图5所示为推荐的输出电容列表。此示例显示了来自不同制造商的88种不同电容。也可退出推荐元件列表并选择Show all(显示全部)选项,从4660多种电容中进行选择。
此列表还在不断扩大和更新。尽管LTpowerCAD是一个离线工具,不需要连接互联网,但定期更新软件(使用更新功能)将确保集成开关稳压器IC和外部元件数据库始终保持最新。

图5.LTC3310S不同输出电容的列表框
检查转换效率
选择最优外部元件后,可使用Loss Estimate & Break Down(损耗估计和分解)按钮检查开关稳压器的转换效率。
然后会显示效率和损耗的精确图表。此外,还可基于外壳的热阻计算IC中达到的结温。图6所示为转换效率和热行为的计算页面。
对电路响应满意后,可进行下一组计算。如果效率不理想,可更改开关稳压器的开关频率(见图6左侧),或更改所选的外部线圈。然后会重新计算效率,直至获得满意的结果。
优化控制带宽并检查稳定性
选择外部元件并计算效率后,控制环路得到优化。必须通过环路设置确保电路可靠稳定,在提供高带宽时不会出现振荡甚至不稳定的情况,也就是说,能够对输入电压变化做出响应,特别是对负载瞬态做出响应。在LTpowerCAD中,可通过Loop Comp.& Load Transient(环路补偿和负载瞬态)选项卡考虑稳定性因素。除了波特图和负载瞬态后的输出电压响应曲线外,还有许多设置选项。

图6.电路的效率计算和热响应

图7.在LTpowerCAD中设置控制环路
Use Suggested Compensation(使用建议补偿)按钮最重要。在这种情况下,可使用优化补偿,用户无需深入了解控制工程即可调整任何参数。图7显示设置控制环路时的LTpowerCAD屏幕。
在LTpowerCAD中执行稳定性计算是此架构的一个亮点。计算在频域中执行,速度很快,比时域仿真快得多。因此,可以在试验基础上更改参数,并在几秒钟内提供更新的波特图。而时域仿真通常需要很多分钟甚至数小时。
检查EMC响应并添加滤波器
根据规格,在开关稳压器的输入或输出端可能需要额外的滤波器。尤其是缺乏经验的电源开发人员将会面临巨大挑战。他们需要解决以下问题:必须如何选择滤波器元件,才能确保输出端有一定的电压纹波?是否需要输入滤波器,如果需要,必须如何设计该滤波器,才能使传导辐射低于一定的EMC限制?在这方面,在任何情况下都不允许滤波器和开关稳压器之间的交互导致不稳定。
图8所示 为Input EMI Filter Design,这是LTpowerCAD中的一个子工具。可从优化外部无源元件的第一个页面访问此工具。启动此滤波器设计工具将显示使用无源IC和EMC图的滤波器设计。该图绘制了具有或没有输入滤波器的情况下的传导干扰,并且都在各种EMC规范(如CISPR 25、CISPR 22或MIL-STD-461G)的适当限制范围内。

图8.LTpowerCAD中用于最大限度地减少开关稳压器输入端传导干扰的滤波器设计工具
频域中的滤波器特性和滤波器阻抗也可在输入传导EMC响应的图示旁边以图形方式显示。这对于确保滤波器的总谐波失真不会太高,以及滤波器阻抗与开关稳压器阻抗相匹配是很重要的。阻抗匹配问题会导致滤波器和电压转换器之间不稳定。
LTpowerCAD中会考虑这些具体因素,不需要深入了解这些知识。使用Use Suggested Values(使用建议值)按钮,可自动提供滤波器设计。
当然,LTpowerCAD也支持在开关稳压器的输出端使用滤波器。此滤波器通常用于输出电压只允许有非常低的输出电压纹波的应用。要在输出电压路径中添加滤波器,可单击Loop Comp.& Load Transient(环路补偿和负载瞬态)页面上的LC滤波器图标。单击此图标后,将通过新窗口显示一个滤波器,如图9所示。可在此处轻松选择该滤波器的参数。反馈环路既可连接在此附加滤波器的前面,也可连接在其后面。在这里,尽管输出电压具有很好的直流精度,但在所有工作模式下都能保证电路的稳定响应。

图9.在开关控制器的输出端选择LC滤波器以减少电压纹波
电源设计第4步:在时域中仿真电路
使用LTpowerCAD完成电路设计后,接下来的仿真极其重要。通常在时域中进行仿真。根据时间检查各个信号。也可在印刷电路板上测试不同电路的交互。还可将寄生效应集成到仿真中。这样,仿真结果变得非常准确,但仿真时间更长。
一般而言,仿真适合在实施真实硬件之前收集额外的信息。了解电路仿真的电位和限值很重要。仅通过仿真可能无法找到最优电路。在仿真过程中,可修改参数并重新启动仿真。但是,如果用户不是电路设计专家,则很难确定正确的参数,再进行优化。因此,仿真用户未必始终清楚电路是否已经达到了最佳状态。LTpowerCAD等计算工具更适合达成此目的。
使用LTspice仿真电源
ADI公司的LTspice®是一款功能强大的电路仿真程序。它易于使用,具有扩展的用户支持网络、优化选项,并可提供优质可靠的仿真结果,因而在全球范围内被硬件开发人员广泛使用。此外,LTspice是免费的,并可轻松安装在个人计算机上。
LTspice基于SPICE程序,该程序诞生于加州大学伯克利分校的电气工程与计算机科学系。SPICE是集成电路仿真程序的首字母缩写。该程序的许多商业版本都是可用的。虽然最初基于伯克利分校的SPICE,但LTspice在电路的收敛性和仿真速度方面进行了相当大的改进。LTspice的其他功能包括电路图编辑器和波形查看器。这两种工具的操作都很直观,即使对初学者也是如此。这些功能也为经验丰富的用户提供了很大的灵活性。
LTspice设计简单,易于使用。该程序可在analog.com上下载,其中的大型数据库包含ADI公司几乎所有电源IC的仿真模型以及外部无源元件。如前所述,LTspice安装后即可离线使用。但是,定期更新可确保加载开关稳压器和外部元件的最新模型。
要启动初始仿真,可在analog.com上的电源产品文件夹中选择一个LTspice电路(例如,LT8650S评估板)。这些通常是适合可用评估板的电路。在analog. com上的特定产品文件夹中,双击相关LTspice链接,LTspice将在您的PC上本地启动完整电路。其中包括运行仿真所需的所有外部元件和预设。然后,单击图10所示的运行程序图标以启动仿真。
仿真后,可使用波形查看器访问电路的所有电压和电流。图11显示了电路上升时输出电压和输入电压的典型示意图。
SPICE仿真主要适用于详细了解电源电路,这样在构建硬件时就不会出现意外。也可使用LTspice更改和优化电路。此外,还可仿真开关稳压器与印刷电路板上其他电路部件的交互。这对发现相互依赖关系特别有用。例如,一次可同时仿真多个开关稳压器。这会延长仿真时间,但也可以检查某些交互作用。
最后,LTspice是目前IC开发人员所使用的功能极其强大且可靠的工具。ADI公司的很多IC都是借助此工具开发出来的。

图10.使用LTspice生成的LTC3310S仿真电路

图11.使用LTspice得到的LTC3310S电路仿真结果
电源设计第5步:硬件测试
虽然自动化工具在电源设计中很有用,但下一步是执行基本硬件评估。开关稳压器以非常高的速率开关电流。由于电路(特别是印刷电路板布局)的寄生效应,这些开关电流引起的电压偏置会产生辐射。可使用LTspice对此类效应进行仿真。但是,要做到这一点,需要有关寄生特性的精确信息。大多数情况下无法获取这些信息。您必须做出许多假设,这些假设会降低仿真结果的值。因此,必须完成全面硬件评估。
印刷电路板布局——重要元件
印刷电路板布局通常称为一种元件。它很重要,例如,它无法像试验板一样,通过跳线来操作开关稳压器进行测试。主要是因为开关电流的路径中的寄生电感会导致电压偏置,从而无法这样操作。有些电路也可能因电压过高而损坏。
LTspice支持创建最佳印刷电路板布局。开关稳压器IC数据手册通常提供有关参考印刷电路板布局的信息。对于大多数应用,可使用这个建议的布局。
在指定温度范围内评估硬件
在电源设计过程中,可通过转换效率来确定开关稳压器IC是否在允许的温度范围内工作。但是,在预期的温度限制下测试硬件很重要。开关稳压器IC甚至外部元件的额定值在允许的温度范围内会发生变化。在使用LTspice进行仿真的过程中,可以轻松地考虑这些温度影响。但是,这样的仿真与给定参数一样好。如果这些参数具有实际值,LTspice就可以执行蒙特卡罗分析,从而得到想要的结果。在很多情况下,通过物理测试评估硬件仍更具实用性。
EMI和EMC考量
在系统设计的后期阶段,硬件必须通过电磁干扰和兼容性(EMI和EMC)测试。虽然这些测试必须使用真实硬件进行,但仿真和计算工具对于收集见解信息非常有用。可以在硬件测试之前评估不同的方案。当然,涉及的有些寄生因素通常不会在仿真中建模,但可以获取与这些测试参数相关的一般性能趋势。此外,从这类仿真中获得的数据可提供必要的见解,以便在初始EMC测试未通过的情况下,快速对硬件进行修改。由于EMC测试成本高、时间长,在早期设计阶段使用LTspice或LTpowerCAD等软件有助于在测试前获得更准确的结果,从而加快整个电源设计过程并降低成本。
总结
适用于电源设计的工具已变得非常复杂且强大,足以满足复杂系统的需求。LTpowerCAD和LTspice是具有简单易用界面的高性能工具。因此,这些工具对于任何专业水平的设计人员都会大有帮助。不管是经验丰富的开发人员,还是经验不足的新手都可以使用这些程序进行日常电源开发。
仿真功能的发展程度令人震惊。使用适当的工具可以帮助您更快地构建先进可靠的电源。
ADI的免费电源工具
点击以下链接获取:
► 优化帮助LTpowerPlanner
► 计算工具LTpowerCAD
► 仿真工具Ltspice
作者简介
Frederik Dostal 曾就读于德国埃尔兰根大学微电子学专业。他于2001年开始工作,涉足电源管理业务,曾担任各种应用工程师职位,并在亚利桑那州凤凰城工作了4年,负责开关模式电源。他于2009年加入ADI公司,并在慕尼黑ADI公司担任电源管理现场应用工程师。联系方式:frederik.dostal@analog.com。
史海拾趣
|
将被测系统接入逻辑分析仪,使用逻辑分析仪的探头(逻辑分析仪的探头是将若干个探极集中起来,其触针细小,以便于探测高密度集成电路)监测被测系统的数据流,形成并行数据送至比较器,数入信号在比较器中与外部设定的门限电平进行比较,大于门限电 ...… 查看全部问答> |
|
发明者吴勒与他的女机器人 对轻柔的接触也会作出反应 如果你使劲抓她或捏她,Aiko会扇你耳光 脑袋里全是电线 据国外媒体报道,加拿大一位电脑奇才因忙于事业,一直无暇顾及婚姻大事,至今尚未找到真爱,但他根据自己的择偶标准 ...… 查看全部问答> |
|
在使用STM32F103VC 的ETR的功能的时候,发现使用TIM3的ETR对外部的脉冲可以实现正确的计数,而同样的设置用在TIM1上就出问题。 使用TIM1的ETR时,出现的问题如下: 只要TIM1 ETR输入脚(PA12)为低电平,TIM1的计数器就一直在计数(高电平 ...… 查看全部问答> |
|
本帖最后由 paulhyde 于 2014-9-15 03:21 编辑 主攻“放大器类”赛题方向的同学注意了--南华大学黄智伟系列南华大学, 放大器1. “放大器类赛题” 历届都有 在9届电子设计竞赛中,“放大器类赛题” 除了1994年外,其它每届都有,共有9题: ① 实用 ...… 查看全部问答> |




