历史上的今天
今天是:2024年08月30日(星期五)
2021年08月30日 | 飞思卡尔智能车—电磁循迹(节能组)
2021-08-30 来源:eefocus
电磁循迹部分设计思路:
电感采集电磁信号,放大,整流,滤波,AD采集
电磁信号放大电路:
运放选用TI的TL084,可同时为两路输入信号放大,放大倍数可通过电位器调节,此运放芯片需使用正负电源供电。
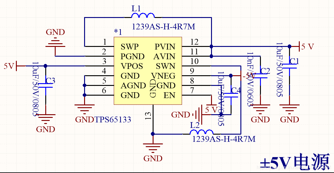
正负5V电源电路:
正负5V电源芯片TPS65133同样为TI公司的电源管理芯片,详细介绍可参考此博客link.
电路板3D图:
电路板大小为3*6cm,功耗小,适用于节能组智能车,此电路仍可继续改进,用一个运放芯片即可完成4路信号的放大,体积同样会更小,功耗更低。
史海拾趣
|
请问各位大侠,能不能把wince4.2的bsp直接移植到wince6.0? 我现在手里有块2440的板子,系统是wince5.0,我看了一下BSP的目录,判断应该是从wince4.2移植过来的,目录和wince4.2相同,现在我想把这个系统移植到wince6.0,不知可否?怎样移植,都注意写什么?谢谢大家!… 查看全部问答> |
|
请问怎样能读取ieee1284接口(打印机接口)的信息,谢谢! 我这有台设备,由于设备的控制部分不是电脑,只是简单的工控机,所以外部接口只有打印机接口,请问有什么办法能将打印机接口的信息在电脑内读出来,谢谢!… 查看全部问答> |
|
我写了一些代码:如下 TCHAR sAlarm[10]; m_alarmCo.GetWindowText(sAlarm,10); double alarm; alarm=atof(sAlarm); 编译报错。 --------------------Configuration: DJS - Win32 (WCE x86) Debug-------------------- Compiling... Alarm. ...… 查看全部问答> |
|
---------------------------------------------------- entity frequencydivider is Port ( clk : in STD_LOGIC; clk_div2 : out STD_LOGIC; ...… 查看全部问答> |
|
我用的FLASH型号是一个AMD兼容的NOR FLASH, 2M的,划入TFFS的是高1.5M,也就是FORMAT参数为: tffsDevFormatParams myDefaultParams = { { &nbs ...… 查看全部问答> |
|
准备开始试用MSP430 C2500套件,先是要将平台搭建好,具体光盘资料上有详细。 虽然套件说明上有适用温度范围,但是咱还是自己测试下比较放心,先测试下最高能承受的温度,用火烤…… 下午再测试下最低温度…… 注意:本测试纯属娱 ...… 查看全部问答> |
|
已经实现的是:单通道重复采样模式,采样信号从A0口输入,设置ADC12MCTL为INCH_0,数据从ADC12MEM0中读出。 现在需要改成,按键1时为已实现的模式,按键2时,实现A2口输入。 我试着修改了下面几项: P6SEL = 0x04; ADC12MCTL = INCH_2; var = ...… 查看全部问答> |
|
有资料上说149的AD采样速度高达200ksps,那么MSP430F5525的AD采样速度有多少啊? 有资料上说149的AD采样速度高达200ksps,那么MSP430F5525的AD采样速度有多少啊?… 查看全部问答> |
|
准备用CF卡做VxWorks的启动盘,查阅文献中说进BIOS后IDE DETECTION查看CF卡的物理参数,但是我的BIOS菜单中无IDE DETECTION选项,开发板是MSM800SEV,求大神帮忙!感激不尽啊!… 查看全部问答> |




