历史上的今天
返回首页

历史上的今天

今天是:2024年08月30日(星期五)

正在发生

2021年08月30日 | 飞思卡尔智能车—电磁循迹(组别通用)

2021-08-30 来源:eefocus

电磁循迹部分设计思路:

电感采集电磁信号,放大,整流,滤波,AD采集

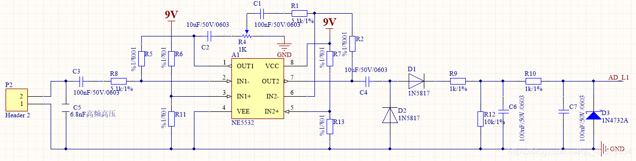
电磁信号放大电路:

在这里插入图片描述

运放选用NE5532,对信号进行两次放大,放大倍数可通过电位器调节,此电路需使用9V-12V电源供电。


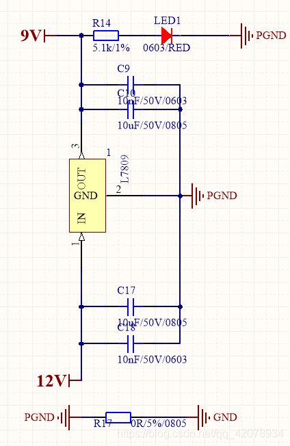
正负9V电源电路:

在这里插入图片描述

9V电源使用简单的7809芯片。


电路板3D图:

在这里插入图片描述

电路板大小为4*9cm,六路运放,适用于所有电磁组智能车。电路板运行稳定,备赛及比赛过程中未出现任何问题。


推荐阅读

史海拾趣

Design Gateway公司的发展小趣事

随着Gateway业务的不断发展,公司开始寻求更多的市场曝光。1987年,Gateway在《Computer Shopper》杂志上投放了一版独特的广告,吸引了众多消费者的目光。1991年,公司推出了彰显其牧场起家背景的别具一格的奶牛花斑盒状商标,这一创新举措获得了全国消费者的认可,进一步提升了Gateway的品牌知名度和市场地位。

(请注意,由于篇幅限制,以上两个故事为简化版。在实际写作中,可以进一步扩展每个故事,包括更详细的背景信息、人物对话、市场反应等。)

由于篇幅所限,这里只提供了两个故事概要。如果需要更多关于Gateway或其他电子公司的发展故事,可以进一步研究和撰写。

Furukawa Electric Co Ltd公司的发展小趣事

随着Gateway业务的不断发展,公司开始寻求更多的市场曝光。1987年,Gateway在《Computer Shopper》杂志上投放了一版独特的广告,吸引了众多消费者的目光。1991年,公司推出了彰显其牧场起家背景的别具一格的奶牛花斑盒状商标,这一创新举措获得了全国消费者的认可,进一步提升了Gateway的品牌知名度和市场地位。

(请注意,由于篇幅限制,以上两个故事为简化版。在实际写作中,可以进一步扩展每个故事,包括更详细的背景信息、人物对话、市场反应等。)

由于篇幅所限,这里只提供了两个故事概要。如果需要更多关于Gateway或其他电子公司的发展故事,可以进一步研究和撰写。

Fluke公司的发展小趣事

随着Gateway业务的不断发展,公司开始寻求更多的市场曝光。1987年,Gateway在《Computer Shopper》杂志上投放了一版独特的广告,吸引了众多消费者的目光。1991年,公司推出了彰显其牧场起家背景的别具一格的奶牛花斑盒状商标,这一创新举措获得了全国消费者的认可,进一步提升了Gateway的品牌知名度和市场地位。

(请注意,由于篇幅限制,以上两个故事为简化版。在实际写作中,可以进一步扩展每个故事,包括更详细的背景信息、人物对话、市场反应等。)

由于篇幅所限,这里只提供了两个故事概要。如果需要更多关于Gateway或其他电子公司的发展故事,可以进一步研究和撰写。

AND Displays公司的发展小趣事

AND Displays公司自成立以来,一直致力于显示技术的研发与创新。在早期阶段,公司团队就针对当时市场上显示面板的缺陷,进行了一系列技术攻关。经过数年的努力,AND Displays成功开发出了一种新型显示技术,该技术在色彩还原、对比度和响应速度等方面均表现出色,迅速获得了市场的认可。此后,公司不断推出创新产品,满足了消费者对高质量显示面板的日益增长的需求,逐渐在电子行业中崭露头角。

ELM [ELM Electronics]公司的发展小趣事

在追求经济效益的同时,ELM也注重环保和可持续发展。公司积极采用环保材料和绿色生产工艺,降低生产过程中的能耗和排放。同时,ELM还积极参与环保公益活动,推动电子行业的绿色发展。这些举措不仅体现了ELM的社会责任感,也为公司的长期发展奠定了坚实的基础。

Elcoma公司的发展小趣事

随着公司业务的不断发展,Elcoma意识到要进一步拓展市场,必须与国际同行建立合作关系。他们积极寻求与全球知名电子企业的合作机会,通过技术交流和合作研发,不断提升自身的技术水平和市场竞争力。同时,Elcoma还积极参与国际电子展会和论坛,展示公司的最新技术和产品,吸引了众多国际客户的关注。这些国际合作不仅为Elcoma带来了更多的商业机会,也进一步提升了公司的国际影响力。

问答坊 | AI 解惑

AMBE-1000声码器在语音通信系统中的应用

AMBE-1000声码器在语音通信系统中的应用 作者:刘运毅 陈… 文章来源:电子技术应用 点击数:4 更新时间:2006-7-8 P>  摘要:AMBE-1000是一款语音质量较好的低比特率声码器芯片。提出了应用该芯片研制语音通信声码器的具体实现方案。 ...…

查看全部问答>

家庭报警方案

       系统简介:本系统利用GSM网络的短信及语音功能平台完成报警数据传输及控制,可以现场或远程进行各种设置和操作,能对家庭或办公环境的防盗/环境/室外设备进行监控。当发生警情时,系统立即向事先设置的接警号码发送 ...…

查看全部问答>

Dram芯片中的DQM信号是做什么用的?

在开发dsp的Dram扩展,32位DRAM芯片,有4个DQM信号,分别对应D0~D7,。。。,D24~D31。 为了布线方便,我并没有把DSP的D0~D31数据位信号按照次序与DRAM的D0~D31对应连接,而是乱序的,并且跨越了DQM0~DQM3的管辖范围(比如DSP的D0连到了RAM的D16上 ...…

查看全部问答>

嵌入式大牛请进!!!

    小弟现在对嵌入式非常感兴趣,但苦于嵌入式的方向太多所以一直觉得无从下手,请大牛们指点指点小弟,也许您的一句话便可为小弟知道一条人生之路,欢迎各位大牛多提宝贵意见,不胜感激啊!…

查看全部问答>

南京伟福的2440的板子如何???

南京伟福的2440的板子如何???…

查看全部问答>

CE5.0下如何生成.cod文件?

如题,如何生成.cod文件? 在通过PB帮助和上网查资料,都说是Set WINCECOD=1之后重新Build。 可是我按这个方法Build驱动,为什么没法生成.cod文件。 那位生成过的介绍一下方法啊。…

查看全部问答>

verilog hdl state machine

01 `include \"timescale.v\" 02 03 module module_name ( 04 clk , rst , 05 input_i , 06 output_o ) ; 07 08 input clk ; 09 input rst ; 10 input input_i ; 11 output output_o ; 12 13 wire clk ; 14 wire rs ...…

查看全部问答>

430f149的高速晶振???

请教各位大侠,当430F149的高速晶振是4M时,晶振的两个电容应是多大,我这边的现象是,当4M晶振不接电容时很稳定(时钟信号的幅值是2.3V),如果接上电容(时钟信号的幅值是3V),430经常有重起的现象,请问430时钟信号的幅是多少才合适,那两个电容值多大才对?…

查看全部问答>

各位高手,为什么我设计的滤波器的输出总是衰减一半?

各位高手,我用滤波器仿真设计软件设计的滤波器,仿真的效果很好,我用的是中心频率是200M的带阻滤波器,然后带宽是20MHz,但是当我输入10M,2M,1M的信号时,测量的输出竟然会衰减一半,按照仿真图形,那是不应该衰减的,晚辈现在正在调试之中,望 ...…

查看全部问答>