历史上的今天
今天是:2024年09月06日(星期五)
2021年09月06日 | 计算电流测量精度以提高功能安全
2021-09-06 来源:EEWORLD
随着功能安全要求日益受到重视,改进系统诊断功能势在必行。其中,电流测量便是诊断评估的一项重要内容。要确定设计的测量精度,务必要了解误差源。
正如之前在信号链基础知识 #141中所述,了解如何解读数据表对于计算高侧电流测量的精度非常重要。此外,了解外部元件的影响对于获得正确的电流测量结果也至关重要。
高侧电流检测实现
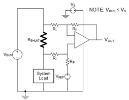
在高侧配置中,有两种常用的电流测量方法:
• 使用差分运算放大器,如图1所示。

图1 用于高侧电流测量的运算放大器电路
使用电流检测放大器,如图2所示。

图2 用于高侧电流测量的电流检测放大器电路
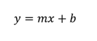
这两种方法具有一些根本的区别,主要体现在电流检测放大器集成了增益电阻器网络,而运算放大器则使用外部分立式电阻器作为其增益网络。无论您使用哪种方案,基本系统传递函数都适用,如公式1所示:

公式1
其中
• y 是输出电压 (VOUT)。
• m 是系统增益,对于此系统为RSHUNT×G。G是为大多数电流检测放大器预定义的,而对于运算放大器,则为RF/RI。
• x 是输入电流(I)。
• b 是系统的失调电压。如果系统测量双向电流,当输入电流为零时,b 是输出电压。如果单向测量,b 在0A下的理想电压为0V,但它可能会受到放大器输出摆幅规格的限制。对于运算放大器和电流检测放大器,VOFFSET 通常是以输入为参考规格。因此,b 实际上还需要考虑系统的增益。
电流测量的传递方程可改写为公式2:

公式2
基于此基本传递函数,有两种误差类型:增益和失调电压。
增益误差
系统增益误差有两个主要来源:分流电阻器和放大器增益。分流电阻器误差对于运算放大器或电流检测放大器是常见的,通过查看电阻器规格表很容易确定,而放大器的增益误差则取决于选择的放大器方案。
对于差分运算放大器方案,如前所述,增益是两个电阻器的比率,即RF/RI。要计算误差,需查看电阻器的数据表。典型分立增益网络电阻器的容差为0.5%、100ppm/°C。要计算此比率的最大误差,需假设一个电阻处于最大值,而另一个电阻处于最小值。这会在室温下产生1%的误差,并且由于假设会发生反向漂移,因此在125°C下为3%。
对于电流检测放大器,增益误差通常列在数据表中。图3 显示了德州仪器(TI)INA186-Q1的增益误差。可以看到,室温下的增益误差为1.0%。温漂为10ppm/°C时,125°C下的增益误差为1.1%。

图3 INA186-Q1增益误差和增益误差漂移规格数据表
这是TI电流检测放大器的一个主要优势:精度匹配的集成增益网络可更大限度地减少温漂效应。对于运算放大器电路,您可以使用精度匹配的电阻器网络,但它们会显著提高方案成本。
偏移误差
如上所述,输出失调电压必须包括增益。由于失调电压通常指定为以输入为参考,因此公式3按如下所示计算失调电压误差:

公式3
从公式3中可以看出,当VSHUNT (IxRSHUNT) 接近失调电压值时,失调电压误差很重要,并且随着电流变为0,失调电压误差将接近无穷大。相反,如果VSHUNT >>VTOTAL OFFSET,那么此误差项将接近0。
总输入参考失调电压具有三个主要组成部分:
• 放大器VOFFSET 规格和漂移。
• 共模抑制比(CMRR)。
• 电源抑制比(PSRR)。
由于放大器的VOFFSET 通常在固定共模电压和电源电压下指定,因此CMRR和PSRR也是造成失调电压误差的因素。图4 显示了INA186-Q1的固定值,图5显示了常用运算放大器TI TLV2186的固定值。

图4 INA186-Q1在固定共模电压和电源电压规格下的CMRR和PSRR数据表

图5 TLV2186在固定共模电压和电源电压规格下的CMRR和PSRR数据表
正如信号链基础知识 #141 中所述,数据表中电流检测放大器的VOFFSET 指定方式与运算放大器不同。具体而言,电流检测放大器失调电压包括集成电阻器网络的影响,而运算放大器VOFFSET 仅适用于器件。运算放大器方案中的总失调电压需要将外部电阻器的影响考虑在内。
由于电流从共模电压流经外部电阻器,因此可将外部电阻器视为导致共模抑制误差的原因。假设所有四个增益电阻器具有相同的容差,根据公式4,电路的增益和电阻器的容差将确定“电阻器CMRR”:

公式4
图6 所示为不同增益和电阻器容差下计算出的电阻器CMRR(以分贝为单位),您可从中看到不同增益和电阻器容差所产生的影响。

图6 在三种不同增益配置、不同电阻容差下计算出的CMRR值
对于电流检测放大器,只需将CMRR和PSRR的影响添加到器件的失调电压规格中,即可计算出总输入失调电压。通常会在整个温度范围内指定CMRR和PSRR;因此,任何漂移影响都已考虑在内。但是,计算不同温度下的误差时必须考虑温漂。
总误差
理论上,最坏情况下的总误差只是各个误差项的总和。从统计学角度讲,所有误差同时发生的这种情况不太可能发生。因此,使用平方和根方法(公式5)计算一阶总误差:

公式5
图7 列出了使用INA186-Q1和TLV2186且增益为20时的关键性能指标。

图7 使用INA186-Q1或TLV2186实现高侧电流测量应用的关键性能指标
图8 展示了两种方案使用10mΩ、0.5%、50ppm/°C RSHUNT 分别在室温和125°C 时用公式5计算得出的以下误差曲线。

图8 高侧电流测量方案结合使用INA186-Q1或TLV2186以及10mΩ、0.5%、50ppm/°C RSHUNT 时的平方和根误差曲线
从图7和图8中可以看出,外部增益电阻器是分立式方案的主要误差源,在温度变化时尤为明显。校准可以更大限度地降低室温下的失调电压误差,但温漂不容易校准。
总结
通过增加可实现的设计裕度,提高电流检测方案的精度可以提高系统的诊断能力。但与任何电子系统一样,提高精度通常需要增加系统成本。通过了解不同工作条件下的误差源及其影响,您能够在成本和精度之间做出适当的权衡。
参考文献
• 下载 INA186-Q1 数据表。
• 下载 TLV2186 数据表。
关于作者
Dan Harmon是TI电流和位置检测产品线的汽车营销经理。在他33多年的职业生涯中,他曾为多种技术和产品提供支持,包括接口产品、成像模拟前端和电荷耦合器件传感器。他还担任过TI USB Implementers Forum代表和TI USB 3.0 Promoter’s Group主席。Dan拥有戴顿大学电气工程学士学位,以及德克萨斯大学阿灵顿分校电气工程硕士学位。
关于德州仪器(TI)
德州仪器(TI)(纳斯达克股票代码:TXN)是一家全球化的半导体公司,致力于设计、制造、测试和销售模拟和嵌入式处理芯片,用于工业、汽车、个人电子产品、通信设备和企业系统等市场。我们致力于通过半导体技术让电子产品更经济实用,创造一个更美好的世界。如今,每一代创新都建立在上一代创新的基础之上,使我们的技术变得更小巧、更快速、更可靠、更实惠,从而实现半导体在电子产品领域的广泛应用,这就是工程的进步。这正是我们数十年来乃至现在一直在做的事。
商标
所有注册商标和其它商标均归其各自所有者专属。
史海拾趣
|
百度的答案,还请大家深入说说: RFIC是RF System 里的Block做成IC ,,基本上成品就是IC ; 而RFID是Radio-frequency identification 是一个系统,有特定的规范。 二者是否有确定的包含与被包含的关系呢?… 查看全部问答> |
|
I2C_IOControl 传一个数组出来,老不成功,郁闷死了 BOOL I2C_IOControl( DWORD context, DWORD code, BYTE *pInBuffer, DWORD inSize, BYTE *pOutBuffer, DWORD outSize, DWORD *pOutSize ) 里面定义了一个BYTE *str;然后给他空间,也 ...… 查看全部问答> |
|
访问允许异常(section permission fault) Hi,Dear all, 我在使用Hms30c7202过程中遇到一个难题,我使用的内核是2.6.13.4,大多数能够正常启动运行,个别出现不能启动情况。打印DEBUG信息,非正常设备启动失败,打印: Kernel panic - not syncing: No init found. Try passi ...… 查看全部问答> |
|
安装CE6的SP1出错toolMsmCA(Error):Setup package issue or CoreCon。。。 安装CE6的SP1是出错 “ToolMsmCA(Error):Setup package issue or CoreCon DataStore corrupted:CDeviceSDKInstallShin Add/Remove failed.HR=0x80004005. 我之前装了VS2005。 这几天才装这个,不知怎么出错,安装进度停在Installing the Gene ...… 查看全部问答> |
|
各位,最近在开发一个驱动的时候需要检测内存泄漏,于是自己重载了new/delete,在win32下测了一下没问题,于是决定将其加入到当前的驱动下。可是,问题来了,总是出现LNK2005的错误,我查了一下这个错,应该是连接顺序的问题,出错信息显示在DDK中 ...… 查看全部问答> |
|
市场有一款是uc/os 8 位的代码打印机。 可以接扫描枪,扫入条码,然后按键。打印出一个新条码。 现在想开发这样的东东。谁做过啊? 着急啊。请求指点,合作都可以… 查看全部问答> |
|
近来老板搞了点垃圾产品,在生产时用的是BSOB,但第二点不是翘线就是打不上,很多参数都用过了,不知还有哪里没想到的。求教怎样可以使ASM eagle60 W/B 的BSOB达到最佳。… 查看全部问答> |




