历史上的今天
今天是:2024年09月13日(星期五)
2021年09月13日 | 52-基于51单片机的指纹密码锁设计
2021-09-13 来源:eefocus
具体实现功能
系统由STC89C51单片机+AT24C02数据存储模块+按键模块+LCD12864显示+FM10A指纹模块等构成。
具体功能:
1、能够对指纹进行录入、识别和删除;
2、能够实现最多1000枚的指纹录入识别;
3、能够实现指纹识别成功开锁功能;
4、设有4*4按键键盘,实现密码录入、修改和特殊功能。

设计背景
据统计,在全世界50亿人口当中,除了19名生来就没长指纹的特殊人物之外,没有一个重样的指纹,所以世界各国的警察机关都利用指纹鉴别技术来侦破案件。有人把人的指纹称之为“人体的立体印章”,而公安人员正是利用这些立体印章来作为认定作案分子的特征符号。
由于人体的身体特征具有不可复制的特点,人们把目光转向了生物识别技术,希望可以藉此技术来应付现行系统安全所面临的挑战。要把人体的特征用于身份识别,这些特征必须具有唯一性和稳定性。研究和经验表明,人的指纹、掌纹、面孔、发音、虹膜、视网膜、骨架等都具有唯一性和稳定性的特征,即每个人的这些特征都与别人不同、且终生不变,因此就可以据此识别出人的身份。基于这些特征,人们发展了指纹识别、面部识别、发音识别等多种生物识别技术,目前许多技术都已经成熟并得以应用,其中的指纹识别技术更是生物识别技术的热点。
指纹识别技术的发展得益于现代电子集成制造技术和快速可靠算法的研究。尽管指纹只是人体皮肤的一小部分,但用于识别的数据量相当大,对这些数据进行比对也不是简单的相等与不相等的问题,现代电子集成制造技术使得我们可以制造出相当小的指纹图像读取设备,同时飞速发展的个人计算机运算速度提供了在微机甚至单片机上可以进行两个指纹的比对运算的可能。另外,匹配算法可靠性也不断提高,指纹识别技术已经非常实用。
硬件设计
本设计由STC89C51单片机+AT24C02数据存储模块+按键模块+LCD12864显示+FM10A指纹模块等构成。
软件设计
主程序主要由液晶显示、通讯子程序和按键程序组成。主程序的工作流程描述如下:首先初始化各种硬件功能模块。包括液晶显示、键盘扫描、指纹模块建立通信。
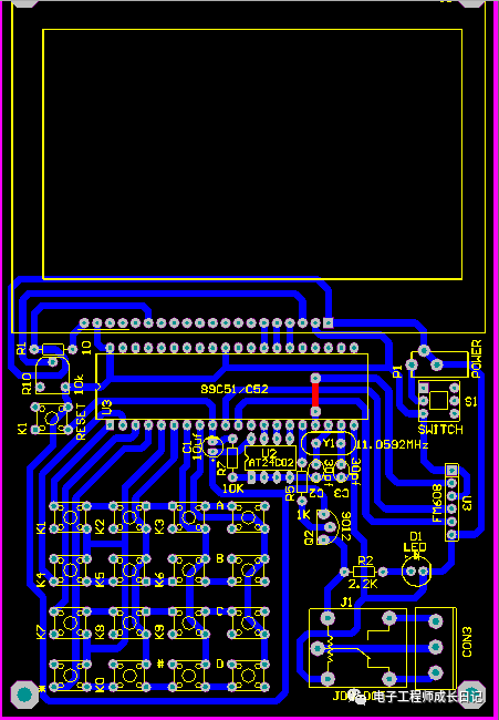
原理图
本系统原理图设计采用Altium Designer19,具体如图。
程序
本设计利用KEIL5软件实现程序设计,具体如图。
史海拾趣
|
单片机MCS-51系列指令快速记忆法 单片机MCS-51系列指令快速记忆法 随着微电子技术和超大规模集成电路技术的发展,单片微型计算机以其体积小、性价比高、功能强、可*性高等独有的特点,在各个领域(如工业控制、家电产品、汽车电子、通信、智能仪 ...… 查看全部问答> |
|
很多MTD驱动都有调用simple_map_init()函数来初始化read,write等函数,不知道这个函数的用法,请大虾帮忙讲一讲啊,如果我需要改变这些read,write函数,该怎么办啦?… 查看全部问答> |
|
各位高手,高手,高高手们:新手使用XILINX的 XC95288,有个问题求助:我从一块XC95288上readback后,保存成.jed文件,然后再烧入到另外一个片子后,另外这个片子就不能readback了,然后我擦除写入的这个文件后,就又能readback了,这是为什么呢? ...… 查看全部问答> |
|
各位高手大家好,小妹我用此板子的UART出了一點問題,大家可以幫幫我嗎? 感激不盡 問題是這樣的,我開啟了八個UART,為了使輸入資料可以做辨識,個別在UART4跟UART5的地方 加了三個#字號跟一個通道編號 例如:UART4是 ###Edata 這樣 ...… 查看全部问答> |
|
SimpliciTI简介: SimpliciTI是TI开发的专门针对其CCxxxx系列无线通信芯片的网络协议。 它支持两种网络拓扑结构:严格的点对点通信和基于星型的网络拓扑结构,在星型连接中Hub点在SimplciTI被称为Access Point,简称AP.(AP就是常说的网关,数据中 ...… 查看全部问答> |






