历史上的今天
今天是:2024年09月13日(星期五)
2021年09月13日 | 53-基于51单片机的温度检测调节系统设计
2021-09-13 来源:eefocus
具体实现功能
系统由STC89C51单片机+液晶1602显示+DS18B20温度传感器+继电器+报警模块构成。
具体功能:
1、采用DS18B20温度传感器测温并用LCD1602显示;
2、按键为设置按键、加键和减键。可设置上下限温度控制范围;
3、当温度超过设定的上或下限时,相应的指示灯亮,同时相应的继电器吸合,继电器可以驱动负载工作;
4、温度测量范围0到99.9摄氏度,精度为0.1摄氏度。

设计背景
目前温度检测及控制系统多种多样,如智能室内调温系统、地下水室内调温系统、可编程室内自动调温系统等。恒温室内环境不但给人类提供了良好的生活空间,同时也给很多动植物提供了最佳的生活环境。随着温度检测和控制技术的发展,它也已逐步进入类似本课题的具体实践之中。
大量的养鸡实践和实验证明:鸡舍温度的高低,对鸡的产蛋率和蛋重有很大的影响。大量研究表明:在一定范围内,鸡舍温度每升高1℃,蛋重下降0.17~0.98g,平均0.5g。当平均温度在27.5℃时,中小型蛋所占比例为32%;当平均温度在31.6℃时,中小型蛋所占比例为67%。由此可见,如果要想得到的蛋重量较大,必须做好鸡舍温度的控制,按照季节情况调节舍温,把鸡舍的温度控制在一定的温度范围,从而保证蛋重最大。实验研究表明这个温度范围是19~23℃。因此,鸡舍主人可以通过各种方法来控制鸡舍内的温度,从而使得蛋重尽可能大。
硬件设计
本设计是一个简易的温度检测与控制系统,它能够在液晶显示屏上实时显示鸡舍温度,此外当温度不在所设定的范围内时要做出相应的动作。当鸡舍温度高于设定温度范围上限时,系统蜂鸣器应当发声报警,主人听到报警后可以采取相应的措施来降低舍内温度。当鸡舍温度低于设定温度范围下限时,系统应当点亮白炽灯,增加人工光照,以提高鸡舍温度。
软件设计
本课题程序设计应考虑如下问题:(1)温度显示;(2)鸡舍温度采样,数字滤波;(3)数据处理时把所有数按定点纯小数补码形式转换,然后把8位温度采样值都变成16位参加运算,运算结果取8位有效值;(4)超限报警和处理;(5)PID计算,温度标度转换。
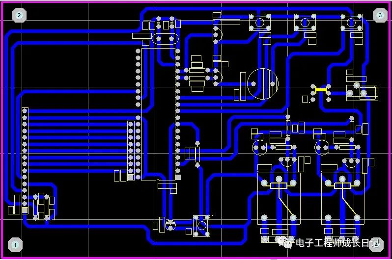
原理图
本系统原理图设计采用Altium Designer19,具体如图。
程序
本设计利用KEIL5软件实现程序设计,具体如图。

仿真实现
本设计利用protues8.7软件实现仿真设计,具体如图。
史海拾趣
|
新型开关电源优化设计与实例详解 注意:想下就要全部压缩文件都下下来,才能解压出来的,文件比较大有192M,不然只下一部分的话是没有用的,不便之处,请海涵 [ 本帖最后由 文浩 于 2009-7-10 10:25 编辑 ]… 查看全部问答> |
|
西门子电机,200kW,应用在起重机行业。额定载荷下,上升没有问题;但是额定载荷时,刚一下降变频器就报故障(电机过流)。打开电机接线盒查看时发现:1,V,W两相对地绝缘为零;2,但是接线盒内无异常,开盖后也没有闻到异味。铜接头上没有出现电流 ...… 查看全部问答> |
|
在map.h文件中根据是否是debug模式对于某一个外设的基址有两种设置法,以GPIOA为例:#ifndef debug#ifdef _GPIOA #define GPIOA (GPIO_TypeDef *)GPIOA_BASE#endif#else#ifdef _GPI ...… 查看全部问答> |
|
**** Begin Erase/Program/Verify Operation. *** Erase/Program/Verify Operation in progress... Erase operation in progress... Erase operation was successful. Program operation in progress... Flash API Error #31: There was a Ze ...… 查看全部问答> |
|
第一次做开关的课题,不太了解……如果用电磁继电器控制,要用什么型号的呢?我用的是STC89C52单片机……如果能的话,顺便教一下具体使用方法,或者有datasheet 谢谢了~·… 查看全部问答> |
|
使用LPC1766以太网MAC+DP83640+交换机 实现分布式网络的时间同步 相关问题求教!!! 最近在学习使用LPC1766以太网MAC+交换机+DP83640 实现分布式网络的时间同步,请问以太网帧中的目标、源地址怎么确定? 阅读DP83640器件后发现下面这样的语句:这说明DP83640的地址固定就下面列举的这几个??(感觉不可能) 那如果我在3个4端口的 ...… 查看全部问答> |
|
本人想用stm32f207VG做下外扩NAND flash,先读取ID不行,GPIO配置如下: RCC_AHB3PeriphClockCmd(RCC_AHB3Periph_FSMC,ENABLE); RCC_AHB1PeriphClockCmd(RCC_AHB1Periph_GPIOD | RCC_AHB1Periph_GPIOE | ...… 查看全部问答> |






