历史上的今天
今天是:2024年09月16日(星期一)
2021年09月16日 | 四川“十四五”新基建规划出台,到2025年5G基站数量25万个
2021-09-16 来源:爱集微
9月8日,四川省人民政府发布《四川省“十四五”新型基础设施建设规划》(以下简称《规划》)。

根据《规划》,截至 2020 年底,四川省第四代移动通信(4G)基站达 29.5 万个,5G 基站超 3.6 万个。西部首个超算中心——成都超算中心建成投用,算力达10亿亿次每秒。人工智能技术与产业深度融合应用,获批国家新一代人工智能创新发展试验区、国家人工智能创新应用先导区。
《规划》指出,到2025 年,四川省信息基础设施达到全国领先水平,信息基础设施国内领先。5G、千兆光网、物联网等全面覆盖,北斗应用、太赫兹通信、量子通信等取得突破性进展,互联网协议第六版(IPv6)流量规模和网络规模居全国前列,成为全国核心通信网络枢纽和国际互联网出入口重要节点。人工智能、区块链、工业互联网、高分卫星等广泛应用,算力水平进入全球前列,建成全国一体化算力网络国家枢纽节点。

展望 2035 年,全面建成“智能泛在、融合高效、安全可靠” 的新型基础设施体系,与国内领先地区、省内城乡间的“数字鸿沟” 基本消除,科技创新水平全国领先,产业发展高度数字化、网络化、智能化,为经济社会高质量发展提供强劲动能。
《规划》围绕扩大信息基础设施供给能力、推动融合基础设施赋能升级、提升创新基础设施发展能级、拓展新型基础设施应用空间、增强新型基础设施技术支撑能力、提高新型基础设施安全可靠水平、促进新型基础设施区域城乡协调发展、环境影响评价、保障措施等提出措施。
扩大信息基础设施供给能力
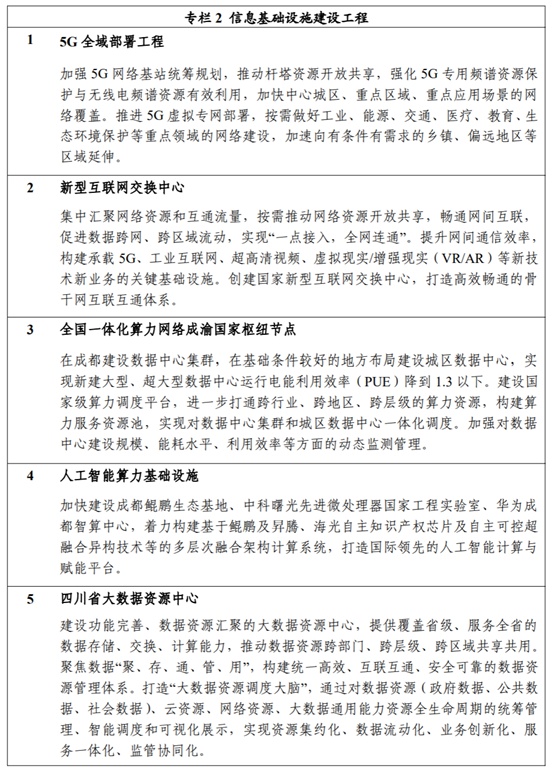
统筹构建数据中心体系
打造国家级数据流通中心、数据靶场、算力调度中心和国际数据门户,构建数字中心集群和城市内部数据中心两级、云计算和边缘计算协同的一体化大数据中心协同创新体系。支持有条件的地方建设区域级高性能边缘数据中心,加强现有数据中心的改造升级和整合利用,满足对网络要求极高的金融证券、超高清视频、车联网、智能工厂等的业务需求。建设四川省大数据资源中心和调度平台,汇聚融合政务数据、社会数据、互联网数据,促进数据资源创新应用,构建数据、场景、产业与安全协同发展的数据中心生态系统。
加快建设智能算力体系
推动建设国家级算力调度中心,加快建立完善云资源接入和分级调度机制,降低算力使用成本和门槛,承接成渝地区及全国各地算力需求,打造具有高水平算力调度能力的国家级算力服务体系。适时推进成都超算中心升级扩容,打造科学研究、技术研发、产业服务的重要支撑平台,成为国家超算体系的重要节点。
大力开展未来网络试验验证
建设北斗地基增强系统、北斗时空服务平台、国家北斗导航位置服务数据中心四川分中心,实现时空数据资源融合共享,提供厘米级导航定位和位置服务,推进 “北斗+”和“+北斗”等卫星应用模式,打造国内领先的北斗应用基 础设施。加快接入国家量子保密通信骨干网,开展量子通信应用试点,探索量子通信在政务、金融、电力等行业的前沿应用,培育量子通信技术创新和应用生态。

增强新型基础设施技术支撑能力
推动重点领域关键技术攻关
积极推进大数据智能、跨媒体感知、人机混合增强智能、高级机器学习等基础理论研究。加快推动5G多接入融合、毫米波、 灵活高效承载技术、工业控制系统、工业互联网安全技术、智能卫星技术等应用科学研究。探索开展量子科技、类脑智能、生物特征识别、深度学习等前沿理论研究。聚焦基础电子元器件、特种封装设备、智能终端、基础软件、工业软件、数据库等领域突破一批支撑技术。强化自主可控技术研发、生产和示范应用,加快建设国家数字服务出口基地,探索建设开源软件供应链平台,实施“存储谷”建设工程,打造全球高端存储基地。加强信息科学与生物学等基础学科的交叉创新。
培育面向未来的新技术基础设施
加快建设国家新一代人工智能创新发展试验区和国家人工智能创新应用先导区,着力推动人工智能芯片、硬件和计算平台、代码智能分析与检测等技术发展。大力开展人工智能在金融、教 育、医疗、交通、消费等领域的应用示范。加快建设人工智能研究院、省脑科学与类脑智能研究院、“未来人工智能”交叉研究平台等高能级平台。打造政府数据开放共享区块链试点平台、建强“蜀信链”等区块链基础设施,建设基于区块链技术的知识产权融资服务平台,探索建立基于区块链技术的数字资产交易体系。建设区块链产业创新中心,加快推进区块链隐私保护、跨链控制、网络安全等核心技术攻关、集成创新和融合应用。
史海拾趣
|
ENH038QD1-450/650 尺寸大小: 3.8" 分辨率: QVGA 320 x 240 接口: 6-bits TTL interface 亮度 : 450/650nit(cd/m2) 对比度:高对比度、大开口率 显示模式:Normally White 响应时间:Rise 30ms/ Fall 50ms 功耗:3.4W 工作温度: -30℃--- ...… 查看全部问答> |
|
EMS 2009 Call for Papers: Sept. 20-22, 2009, Beijing, China ====================================================================== The 3rd Int’l Conference on Engineering Management and Service Sciences (EMS 2009) CALL FOR PAP ...… 查看全部问答> |
|
在EVC下用win32方式编程. 功能是从strong1盘的所有数据全部copy到strong2\\\\file1下面. 怎么样用C写代码让copy动作最高效地执行?… 查看全部问答> |
|
应一位朋友要求,找PID的VB6算法,实际要求是:一个管道往容器里注入东西,要通过PID来调整注入速度,以便在指定时间内,注入的东西重量在指定范围内。 手头上有一个PID的VB6版DEMO,但不明白。请高人指点。 银两可以谈。… 查看全部问答> |
|
平台:arm开发板,用spi总线外接1个fir红外芯片,s3c2440 + linux2.6.24.7 现在2440这边已经做好了,insmod bitbang.ko,s3c24xx.ko,insmod spidev.ko,用testspi,用示波器可以测到时钟和数据的波形都是对的,但不知道如何读写fir的寄存器?以前都 ...… 查看全部问答> |




