历史上的今天
今天是:2024年09月17日(星期二)
2021年09月17日 | STM8输出PWM变频时波形断开解决方法
2021-09-17 来源:eefocus
在使用STM8单片机的PWM功能时,一直没出现过问题。但是在一个项目中需要在PWM波输出的过程中变频,这时候问题来了。在PWM输出过程中,输出的波形是不是的就会有一大段空白的地方,好像波形输出被关闭了一样。
输出波形如下图所示:

放大后查看

可以看到波形输出的过程中突然就消失了,而且还不是偶尔的出现一次。是频繁的出现。这就奇怪了?难道是单片机坏了?换了几个单片机测试都是这样的,那么肯定就是软件代码出问题了。那么到底是什么地方有问题了,于是开启找BUG模式,一行一行代码分析。
代码分析了半天也没找不到哪行代码有问题,输出单一频率的PWM波一直很稳定,只是改变频率的时候就会出现波形断开情况,频率改变的越多,出现断开的这种情况就会越多,那么肯定就是在变频设置的这块有问题,网上找了半天也没找见有用的方法,看来还是得靠自己解决问题。
于是开始看芯片手册,关于定时器相关的章节,一个字一个字往过分析。终于发现了一点端倪。
在定时器时基单元介绍的时候提到了一个自动预装载的功能,并且还有一个影子寄存器。当我们设置寄存器的装载值时,其实不是直接设置的寄存器,而是值传递给通过ARR寄存器传递给影子寄存器,然后由影子寄存器去设置定时器的装载值。
继续往下看,会讲到影子寄存器的作用。
在向上计数模式中说到了使能和不使能ARPE的区别,从图上大概可以看出来,不使能预装载功能时,自动重装载寄存器和它的影子寄存器是同步的,相当于计数器溢出时,影子寄存器会被立即跟新。而使能了预装载功能后,计数器溢出时,影子寄存器不会立即更新,而是要等一段时间更新。
这里说的是向上计数模式,而代码中使用的是PWM模式,下面继续看PWM模式介绍中有没有说这个预装载功能。
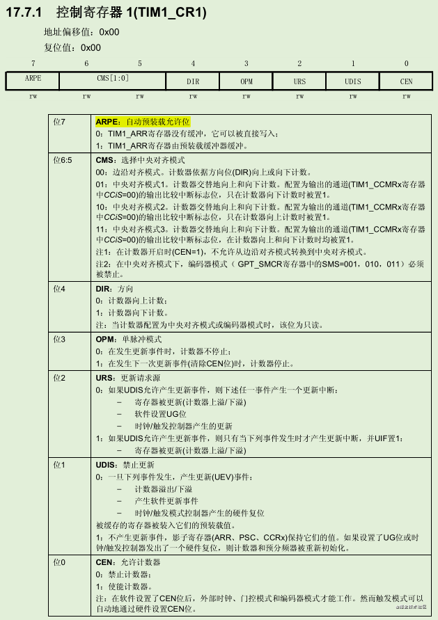
在PWM模式中也提到了预装载寄存器,同时也说了要使能TIM1_CR1寄存器的ARPE位,那么是不是这个预装载寄存器没有开启导致的?
于是在定时器初始化代码中开启预装载寄存器。
开启TIM1_CR1寄存器中的APRE位,允许自动预装载寄存器。开启TIM1_CCMR1寄存器中OC1PE位,使能TIM1_CCR1寄存器的预装载功能。
设置好之后继续测试测试

这时发现输出的波形竟然好了,中间没有断开的地方了。看来就是这个预装载寄存器导致的。
现在仔细分析一下这个预装载功能,为什么在最开始没有开启这个功能呢?可能是被资料上的一句话误导了。

当禁止预装载功能时,写入的数据会立即起作用。想的是如果PWM要变频,肯定是数据要随时变化,需要改变频率后,立即输出就要发生改变。所以禁止了预装载功能。
通过上面的资料分析和实验现象来看,对于这句话的理解可能出现了问题。立即生效也就是意味着发出PWM波的过程中,如果一个周期的波没有完全发出去,此时如果改变了频率,那么发送的上一个周期的波就会立即停止,重新开始发送新的周期波。这样的话,发出的波形就会出现不完整,如果代码中改变频率的速度非常快,那么有可能第一个周期的波还没有发出,频率改变了,又开始发第二个波,第二个波还没发出,频率又改变了。于是导致输出的波形有问题。
而希望输出的波形是,每一个频率至少要输出一个完整的波形,然后在下一个周期再改变频率。所以这里必须要使能预装载寄存器,使能预装载寄存器后,设置的值不会立即生效,而是存入影子寄存器中,影子寄存器会在寄存器重新加载ARR值的时候,将改变后的值写入ARR寄存器,这样在波形输出的过程中,就不会发生一个周期的波形未输出完成时,ARR的值就被改变了。
由此可见,这个预装载寄存器和影子寄存器主要是用来保证输出波形完整性的,它会自动的在一个波形输出完成后才设置下一次需要改变的值,而不会中断正在输出的波形。所以在使用PWM变频时,必须要开机预装载寄存器和自动重装载功能。
完整的PWM变频代码如下:
#include "pwm.h"
unsigned int tim1fre = 290;
unsigned int ch1_dc = 50;
unsigned int ch2_dc = 50;
void pwm_gpio_init( void )
{
PC_DDR |= ( 1 << 6 ); //PC6 推挽输出
PC_CR1 |= ( 1 << 6 );
PC_DDR |= ( 1 << 7 ); //PC7 推挽输出
PC_CR1 |= ( 1 << 7 );
PC_ODR &= ~( 1 << 6 );
PC_ODR |= ( 1 << 7 );
}
//定时器1初始化
void tim1_init( void )
{
pwm_gpio_init();
TIM1_CCMR1 = 0x60; //TIM1 CH1 输出模式 PWM1
TIM1_CCMR1 |= ( 1 << 3 ); //开启预装载功能
TIM1_CCER1 |= 0x01; //CC1为输出
TIM1_CCMR2 = 0x60; //TIM1 CH2 输出模式 PWM1
TIM1_CCER1 |= 0x10; //CC2为输出
TIM1_PSCRH = 0x00; //预分频 0
TIM1_PSCRL = 0x00; //16M
TIM1_ARRH = tim1fre >> 8; //设定自动重装载值高8位
TIM1_ARRL = ( unsigned char )tim1fre; //设置自动重装载值低8位
TIM1_BKR |= ( 1 << 7 ); //主输出使能 关闭刹车输
TIM1_CR1 |= ( 1 << 7 ); //使能预装载寄存器
TIM1_CR1 |= ( 1 << 0 ); //使能计数器
}
//TIM1 CH1 PC6
void tim1_ch1_dc( unsigned int ch1_dc )
{
static unsigned int dc = 0;
dc = tim1fre * ch1_dc / 100;
TIM1_CCR1H = dc >> 8; //捕获比较寄存器高8位
TIM1_CCR1L = dc; //捕获比较寄存器低8位 占空比值
}
//TIM1 CH2 PC7
void tim1_ch2_dc( unsigned int ch2_dc )
{
static unsigned int dc = 0;
dc = tim1fre * ch2_dc / 100;
TIM1_CCR2H = dc >> 8;
TIM1_CCR2L = dc;
}
void tim1_fre( unsigned int freq )
{
tim1fre = freq;
TIM1_ARRH = freq >> 8; //设置频率
TIM1_ARRL = freq;
}
史海拾趣
|
各位大虾谁能给我个《plug and play system architecture》?非常感谢 各位大虾谁能给我个《plug and play system architecture》?非常感谢, 我的邮箱jerk66@163.com… 查看全部问答> |
|
EVC连接SQLCE出问题:recordset 的open方法总是提示:first—chance exception in XX.exe:0X00000f0:s EVC连接SQLCE出问题:recordset 的open方法总是提示:first—chance exception in XX.exe:0X00000f0:stack overflow。 程序如下 CVOConnection* m_Conn; CVO ...… 查看全部问答> |
|
问一下MSP430f42xx里的SAD( Sigma-Delta A/D)怎么用啊? 本帖最后由 paulhyde 于 2014-9-15 09:44 编辑 Sigma-Delta A/D 原理基本不懂····和逐次比较的有什么不同?还有怎样操作它? … 查看全部问答> |
|
0 引言 在现场测控系统中,RTU(远程测控终端)存储容量、存储数据的转移问题始终是RTU的重要环节。RTU的存储容量一般为几十K~几百K字节,数据转移通常采用不掉电静态RAM、EEPROM存储模块,或采用便携式计算机通过串行口读取RTU数据。 ...… 查看全部问答> |
|
最近在学习launchpad,中断方面困难重重。。。我想实现这样一个功能:P1.1设为输入,连接一个按键,然后利用中断判断按键按下的时间,要是短按的话就LED1翻转,长按的话LED2翻转。这样的话,我知道应该用捕获模式获取时间信息对吧,但是实现过程一 ...… 查看全部问答> |















