历史上的今天
今天是:2024年09月18日(星期三)
2021年09月18日 | 20-基于51单片机的温湿度检测仪设计
2021-09-18 来源:eefocus
具体实现功能
系统由STC89C52单片机、DHT11传感器模块、1602液晶显示屏模块、按键模块、报警模块构成。
具体功能:
1、DHT11数字温湿度传感器把采集到的温湿度数据传给单片机并显示到液晶屏上;
2、可以手动设置温湿度上下限值;
3、当温湿度值超过设定的上下限值时,蜂鸣器响起,相应指示灯闪烁。

设计背景
温度、湿度和人类的生产、生活有着密切的关系,同时也是工业生产中最常见最基本的工艺参数,例如机械、电子、石油、化工等各类工业中广泛需要对温度湿度的检测与控制。并且随着人们生活水平的提高,人们对自己的生存环境越来越关注。而空气中温湿度的变化与人体的舒适度和情绪都有直接的影响,所以对温度湿度的检测及控制就非常有必要了。
随着科技的飞速发展和普及,高性能设备越来越多,各行各业对温湿度的要求也越来越高。传统的温湿度检测模式是以人为基础,依靠人工轮流值班,人工巡回查看等方式来测量和记录环境状况信息。在这种模式下,不仅效率低不利于人才资源的充分利用,而且缺乏科学性,许多重大事故都是由人为因素造成的,人工维护缺乏完整的管理系统。而问世监控系统就可以解决这样人才资源浪费,管理不及时的问题,这是由于它的智能化设计所决定的。故本次设计对于类似项目还具有普遍意义。
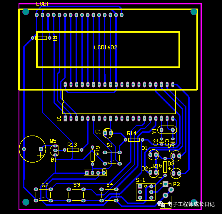
硬件设计
此设计主要由4个大的模块构成,分别是主控模块、传感器模块、LCD液晶显示模块及报警模块,其中主控模块是此次毕业设计的核心模块,主要是指STC89C52芯片,它控制整个系统的运行,利用其各个口分别控制其他模块,使其他模块能够成为一个整体,实现功能的需要;报警模块主要指将蜂鸣器接入单片机电路。通过对实时温度的检测,并给定所需要的温度区间,即给定上下限值,实现越限报警;传感器模块用于实验室实时温湿度的检测、由于DHT11的数字一体性,集成了模数转换等模块。直接接单片机即可。LCD液晶显示模块同样接入单片机,完成对单片机处理后的数据进行显示。

软件设计
在对我们所要设计的课题有了整体的了解之后,需要先建立程序框架的流程图,对整个设计划分模块,逐个模块实现其功能,最终把各个子模块合理的连接起来,构成总的程序。主程序首先要对整个系统进行初始化,然后将采集到的温湿度指令传给系统的主流程图如图所示。

原理图
本系统原理图设计采用Altium Designer19,具体如图。
程序
本设计利用KEIL5软件实现程序设计,具体如图。

仿真实现
本设计利用protues8.7软件实现仿真设计,具体如图。
下一篇:19-基于51单片机的倒计时系统
史海拾趣
|
尽管已经有很多项保密措施,Cornell大学全球定位系统(GPS)实验室的团队成功破解了欧洲伽利略全球导航卫星网络所使用的保密码。 Cornell团队利用一种计算机算法处理来自GIOVE-A(伽利略在轨验证部件-A)的卫星信号,从中提取了代码,正是该代码让公众 ...… 查看全部问答> |
|
当打开夜行灯时,12V电源接人本电路。电路中主要点电位设定为:Va=8.IV,Vb=7.4V,Vc=6.7V,Vd=6V,Ve=5.3V,Vf=4.6V,Vg=3.gV。接通瞬间B点电压由电阻分压得到VB=8.3V,由于电容C端电压不能突变,这时A点电压Va=0,则运放4a输出电平约为1 ...… 查看全部问答> |
|
#include sbit BT_SND =P1^0; sbit BT_REC =P1^1; /**********************************************IO 口模拟232通讯程序 使用两种方式的C程序 占用定时器0 **********************************************/ #define MODE_QUICK #define ...… 查看全部问答> |
|
在程序开发过程中发现一个问题,我定义了一个常量,是负数: #define SENSOR_VAL_INVALID -100 用于表示获取的温度传感器值是无效的。 做测试如下: & ...… 查看全部问答> |
|
给你一个SEED-DIM3517 ,你可以DIY啥?——DIM3517 DIY活动开始啦! 如果给你一个SEED-DIM3517—— - 基于德州仪器(TI)AM3517处理器的评估模块 -采用DIMM插卡式设计,可以便捷的融入各种行业应用- -ASK3517处理器为500MHz ARM Cortex-A8内核 -并集成多种协处理器和丰富的接口呵呵,还有底板,稍等公布! ...… 查看全部问答> |






