历史上的今天
今天是:2024年09月22日(星期日)
2021年09月22日 | 14-基于51单片机的万年历闹钟及温度补偿
2021-09-22 来源:eefocus
具体实现功能
系统由STC89C52单片机+DS1302时钟芯片+DS18B20温度传感器构成
1、可以显示年、月、日、时、分、秒、星期、温度、农历;
2、按键可以设置闹钟及报警;
3、按键可以调整时间,显示是平年还是闰年。
共4个按键:设置、加、减、切换。

设计背景
在现实我们生活中每个人都可能有自己的时钟,光阴在永不停息的流逝,有了时钟人们就能随着时间有计划的过着每一天。然而现在绝大部分的时钟有的需要不断地更换电池,有些时钟需要外接电源,如果一旦电池没电或者外接电源无法供电,时钟就会停止计时了。而美国DALLAS 公司的新型时钟日历芯片DS1302就能解决这一问题。该器件能提供实时时钟(RTC)/日历、定时闹钟。少于31天的月份,月末日期可自动调整,其中包括闰年补偿。该器件还可以工作于24小时货代/PM指示的12小时格式。一个精密的温度补偿电路用来监视Vcc的状态。
本时钟还具有环保、走时无噪音、低功耗等非实时时钟不具有的功能。该实时时钟不但可以作为家用,而且更可以在公共场合使用,如车站、码头、商场等场所。
硬件设计
单片机电子万年历的制作有多种方法,可供选择的器件和运用的技术也有很多种。所以,系统的总体设计方案应在满足系统功能的前提下,充分考虑系统使用的环境,所选的结构要简单使用、易于实现,器件的选用着眼于合适的参数、稳定的性能、较低的功耗以及低廉的成本。
按照系统设计的要求,初步确定系统由电源模块、时钟模块、显示模块、键盘接口模块、温度测量模块和闹钟模块共六个模块组成,电路系统构成框图如图所示。

软件设计
主程序开始初始化,并打开中断,然后执行扫描闹钟、键盘及读取18B20值。当有S1键按下时,执行时钟设置,当有S4键按下时,则进入闹钟设置,无论是时钟还是闹钟,设置完后退出,温度、时钟恢复实时显示。

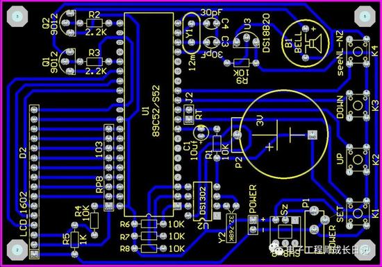
原理图
本系统原理图设计采用Altium Designer19,具体如图。
程序
本设计利用KEIL5软件实现程序设计,具体如图。

仿真实现
本设计利用protues8.7软件实现仿真设计,具体如图。
史海拾趣
|
基于51单片机的汉字LCD智能显示模块设计 引言 在电子产品设计中,人机交互显示界面是必不可少的工作,目前一般使用的液晶显示器均为七段笔划式,只能显示数字和少量字符,功能往往受到局限,对于较复杂的字符或图形则无能为力。而LCD智能型显示 ...… 查看全部问答> |
|
用“卡尔曼滤波器”来处理“加速度计数据”(加速度,陀螺仪调试) 关键词:SCA3000,ADIS16255,加速度计、陀螺仪数据计算处理算法,卡尔曼滤波器、扩展卡尔曼滤波器。关键词:加速度计和陀螺仪驱动,SCA3000,ADIS16250,ADIS16255,温度、重力加速度、角速度计算方法,SPI总线,SCA3000 模式设置(Mode)、参数设 ...… 查看全部问答> |
|
在C语言中,如果程序由多个源文件组成,那么在一个文件B中想引用另一个文件A中已经定义的外部变量(例如 :char v),只需在文件B中写: extern v; (1) 就可以了,不知道C430中可不可以这样用?我试了一下,debug后报了一个warning: W ...… 查看全部问答> |
|
上个月申请了富士通半导体公司的通变频方案项目开发和支持FAE职位,主要针对180度无传感器矢量变频的控制方案,负责整个变频项目设计周期中技术相关工作支持,包括软硬件调试和系统调试。目前一面通过,大家觉得这个offer如何?第二面需要准备什么 ...… 查看全部问答> |
|
转让天嵌科技ARM9开发板/s3c2440+4.3寸LCD 14张DVD资料 转让天嵌科技arm9开发板 s3c2440 +4.3寸LCD 14DVD资料/ U转串 本人买来后,测试一下板子 ,对应用程序做了些修改。 刚买来的时候 ,用了几天, 因为工作了,后来就没有使用。95%成以上新。我在淘宝上买的 620元 附带 jlink V8 仿 ...… 查看全部问答> |






