历史上的今天
今天是:2024年10月12日(星期六)
2021年10月12日 | 基于51单片机的汽车智能灯光控制系统
2021-10-12 来源:eefocus
一.硬件方案
本设计硬件部分,中央处理器采用了STC89C52RC单片机,另外使用两个灯珠代表远近光灯,感光部分采用了光敏电阻,因为光敏电阻输出的是电压模拟信号,单片机不能直接处理模拟信号,所以经过ADC0832进行转化成数字信号,还有显示部分采用了LCD1602液晶,还增加按键部分电路,可以选择手自动切换远近光灯,最后还是用了超声模块进行检测距离
主要由51单片机+LCD1602液晶+光敏电阻+超声波+ADC0832+LED灯而成;如图:

二.设计功能
(1)按键说明:从左边第一个起,减键、加键、设置键。单独一个控制为复位按键。
(2)LCD1602液晶第一行显示超声波的距离,第二行显示光线的强弱。
(3)可以设定超声波和光敏的下限值,并具有掉电保存功能,数据保存在STC单片机的内部。
(4)用光敏传感器测光线亮度,低于设置值时自动开启灯光。
(5)用超声波测距离,低于设置值时自动将远光灯变成近光灯,大于设置值时又会自动变换成远光
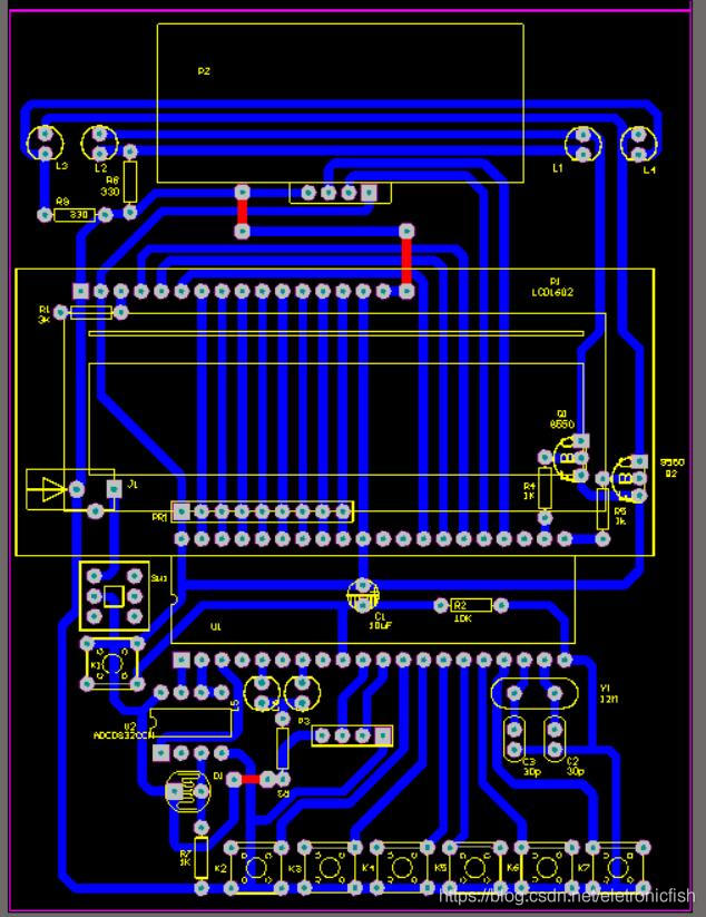
三.设计原理图
(1)原理图主要采用AD软件进行设计,如图:

(2)Protues仿真图如下:

(3)PCB图如下:

四.软件设计
(1)程序流程图

(2)主程序源码
void main()
{
interrupt_int(); //调用定时器初始化函数
LCD1602_cls(); //调用1602初始化函数
read_memory(); //调用读存储
init_measuring(); //调用超声波相应端口初始化
while(1)
{
display(); //显示函数
if(ir_ok)
{
ir_ok=0;
trigger(); //触发超声波启动
while(echo==0) //等待回声&&TH0<200
{
;
}
measuring(); //进行距离测量
init_measuring(); //超声波相应端口初始化
}
if(memory_flag) //如果存储标志位是1
{
memory_flag=0; //清0,
memory(); //执行一次存储函数
}
if(A_M) //如果是自动状态
{
led1=0; //自动模式指示灯点亮
led2=1;
police(); //执行自动处理函数
}
else //否则
{
led2=0; //手动指示灯点亮
led1=1;
}
AD_dispose(); //调用AD处理函数
switch(beam) //根据beam的值,切换远近光灯状态
{
case 0:LED_1=1;LED_2=1;break; //关闭
case 1:LED_1=1;LED_2=0;break; //近光
case 2:LED_1=0;LED_2=1;break; //远光
}
}
}
上一篇:基于51单片机的语音万年历设计
下一篇:基于51单片机的音乐盒设计
史海拾趣
|
我的软、硬件平台是:pxa270+wince5.0+2G MDOC (MDOC用的是sandisk的) 系统中我创建了一个data分区,专门用来存放私有数据,但是使用过程中发现,有时候在data分区下面创建一个文件或者文件夹非常慢,慢的时候要花4~5秒的时间,实在不能忍受!但 ...… 查看全部问答> |
|
【高分求问,十万火急】谁研究过将ADS1.2编译的库和arm-elf-gcc编译的库混编(互相调用)的问题??? 如题,最近被要求研究ADS1.2和arm-elf-gcc 两种编译器编译的库能否链接在一起工作和调试的问题; 也就是EABI的问题,我研究了一会,似乎gcc编译的库是EABI2.0 而ads编译的库EABI的版本号是0啊!! 哪位大侠研究过这个问题吗? 任何正确的提示、 ...… 查看全部问答> |
|
最近在做和UPS有关的项目,协议中有一些参数,不知道是做什么的,请高手教一下: UPS echo schedule conut time AVR AVR MODE PRE-SD COUNT SCHEDULE COUNT 直译过来后不知道对应UPS的什么功能,请对这方面熟悉的朋友不吝赐教, ...… 查看全部问答> |
|
用kei for arm 3.8a生成hex文件时358k,而开发板上的机子ROM容量是128k,怎么烧的进去? 即使是hex文件容量是120k,还是会有在烧写的时候会出现address not allowed?… 查看全部问答> |
|
flash内的中断向量怎么写进去? 我看有这样的一段文字: “到C2000的中断向量不可重定位,因此中断向量必须放在0地址开始的flash内。在调试系统时,代码放在RAM中,中断向量也必须放在flash内。” 假如我新买的dsp芯片刚焊上,flash 内还是 ...… 查看全部问答> |
|
本文介绍时钟抖动对高速链路性能的影响。我们将重点介绍抖动预算基础。 用于在更远距离对日益增长的海量数据进行传输的一些标准不断出现。来自各行业的工程师们组成了各种委员会和标准机构,根据其开发标准的目标(数据吞吐量和通信距离)确定抖动 ...… 查看全部问答> |




