历史上的今天
今天是:2024年11月04日(星期一)
2021年11月04日 | 用关中断和互斥量来保护多线程共享的全局变量
2021-11-04 来源:eefocus
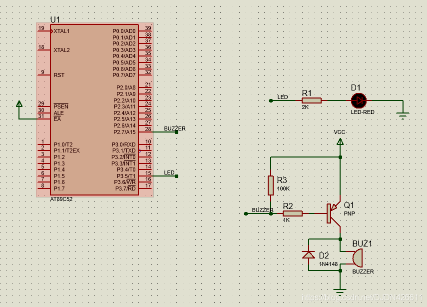
一、使用proteus绘制简单的电路图,用于后续仿真

二、编写程序
/********************************************************************************************************************
---- @Project: Mutex
---- @File: main.c
---- @Edit: ZHQ
---- @Version: V1.0
---- @CreationTime: 20200810
---- @ModifiedTime: 20200810
---- @Description: LED闪烁,蜂鸣器报警
---- 让蜂鸣器在前面3秒发生一次短叫报警,在后面6秒发生一次长叫报警,如此反复循环。
---- 单片机:AT89C52
********************************************************************************************************************/
#include "reg52.h"
/*——————宏定义——————*/
#define FOSC 11059200L
#define T1MS (65536-FOSC/12/1000) /*1ms timer calculation method in 12Tmode*/
#define const_time_05s 400 /*0.5秒钟的时间需要的定时中断次数*/
#define const_time_1s 800 /*1秒钟的时间需要的定时中断次数*/
#define const_time_3s 2400 /*3秒钟的时间需要的定时中断次数*/
#define const_time_6s 4800 /*6秒钟的时间需要的定时中断次数*/
#define const_voice_short 100 /*蜂鸣器短叫的持续时间*/
#define const_voice_long 800 /*蜂鸣器长叫的持续时间*/
/*——————变量函数定义及声明——————*/
/*定义LED口*/
sbit LED = P3^5;
/*定义蜂鸣器口*/
sbit BUZZER = P2^7;
/*LED步骤变量*/
unsigned char ucLedStep=0;
/*LED统计定时中断次数的延时计数器*/
unsigned int uiTimeLedCnt=0;
/*报警步骤变量*/
unsigned char ucAlarmStep=0;
/*报警统计定时中断次数的延时计数器*/
unsigned int uiTimeAlarmCnt=0;
/*蜂鸣器鸣叫的持续时间计数器*/
unsigned int uiVoiceCnt=0;
unsigned char ucLock = 0; /* 互斥量,俗称原子锁 */
/**
* @brief 定时器0初始化函数
* @param 无
* @retval 初始化T0
**/
void Init_T0(void)
{
TMOD = 0x01; /*set timer0 as mode1 (16-bit)*/
TL0 = T1MS; /*initial timer0 low byte*/
TH0 = T1MS >> 8; /*initial timer0 high byte*/
}
/**
* @brief 定时器0中断函数
* @param 无
* @retval 无
**/
void ISR_T0(void) interrupt 1
{
TF0 = 0; /*清除中断标志*/
TR0 = 0; /*关中断*/
if(uiTimeLedCnt < 0xffff) /*设定这个条件,防止uiTimeCnt超范围*/
{
uiTimeLedCnt ++; /*累加定时中断的次数*/
}
if(ucLock == 0) /* 互斥量判断 */
{
if(uiTimeAlarmCnt < 0xffff) /*设定这个条件,防止uiTimeCnt超范围*/
{
uiTimeAlarmCnt ++; /*累加定时中断的次数*/
}
if(0 != uiVoiceCnt)
{
uiVoiceCnt --;
BUZZER = 0;
}
else
{
BUZZER = 1;
}
}
TL0 = T1MS; /*initial timer0 low byte*/
TH0 = T1MS >> 8; /*initial timer0 high byte*/
TR0 = 1; /*开中断*/
}
/**
* @brief 外围初始化函数
* @param 无
* @retval 初始化外围
**/
void Init_Peripheral(void)
{
ET0 = 1;/*允许定时中断*/
TR0 = 1;/*启动定时中断*/
EA = 1;/*开总中断*/
}
/**
* @brief 初始化函数
* @param 无
* @retval 初始化单片机
**/
void Init(void)
{
Init_T0();
LED = 0;
BUZZER = 1;
}
/**
* @brief LED闪烁函数
* @param 无
* @retval 控制LED闪烁
**/
void Led_Flicker(void)
{
switch(ucLedStep)
{
case 0:
if(uiTimeLedCnt >= const_time_05s) /*时间到,灯亮*/
{
ET0 = 0; /*禁止定时中断*/
uiTimeLedCnt = 0;
LED = 1;
ucLedStep = 1;/*切换到下一步*/
ET0 = 1; /*允许定时中断*/
}
break;
case 1:
if(uiTimeLedCnt >= const_time_05s) /*时间到,灯灭*/
{
ET0 = 0; /*禁止定时中断*/
uiTimeLedCnt = 0;
LED = 0;
ucLedStep = 0;/*返回到上一步*/
ET0 = 1; /*允许定时中断*/
}
break;
}
}
/**
* @brief 报警器报警函数
* @param 无
* @retval 报警器报警.
* 保护多线程共享全局变量的原理:
* 多个线程同时访问同一个全局变量,如果都是读取操作,则不会出现问题。如果一个线程负责改变此变量的值,
* 而其他线程负责同时读取变量内容,则不能保证读取到的数据是经过写线程修改后的。
**/
void Alarm_Run(void)
{
switch(ucAlarmStep)
{
case 0:
if(uiTimeAlarmCnt >= const_time_3s) /*时间到*/
{
/*
* 用关中断来保护多线程共享的全局变量:
* 因为uiTimeAlarmCnt和uiVoiceCnt都是unsigned int类型,本质上是由两个字节组成。
* 在C语言中uiTimeAlarmCnt=0和uiVoiceCnt=const_voice_short看似一条指令,
* 实际上经过编译之后它不只一条汇编指令。由于另外一个定时中断线程里也会对这个变量
* 进行判断和操作,如果不禁止定时中断或者采取其它措施,定时函数往往会在主函数还没有
* 结束操作共享变量前就去访问或处理这个共享变量,这就会引起冲突,导致系统运行异常。
*/
ET0 = 0; /*禁止定时中断*/
uiTimeAlarmCnt = 0;
uiVoiceCnt = const_voice_short; /*蜂鸣器短叫*/
ucAlarmStep = 1;/*切换到下一步*/
ET0 = 1; /*允许定时中断*/
}
break;
case 1:
if(uiTimeAlarmCnt >= const_time_6s) /*时间到*/
{
/*
* 用互斥量来保护多线程共享的全局变量:
* 我觉得,在这种场合,用互斥量比前面用关中断的方法更加好。
* 因为一旦关闭了定时中断,整个中断函数就会在那一刻停止运行了,
* 而加一个互斥量,既能保护全局变量,又能让定时中断函数正常运行,
* 真是一举两得。
*/
ucLock = 0; /*互斥量加锁。 俗称原子锁*/
uiTimeAlarmCnt = 0;
uiVoiceCnt = const_voice_long; /*蜂鸣器长叫*/
ucAlarmStep = 0;/*返回到上一步*/
ucLock = 0; /*互斥量解锁*/
}
break;
}
}
/**
* @brief 延时函数
* @param 无
* @retval 无
**/
void Delay_Long(unsigned int uiDelayLong)
{
unsigned int i;
unsigned int j;
for(i=0;i for(j=0;j<500;j++) /*内嵌循环的空指令数量*/ { ; /*一个分号相当于执行一条空语句*/ } } } /*——————主函数——————*/ /** * @brief 主函数 * @param 无 * @retval 实现LED灯闪烁 **/ void main() { /*单片机初始化*/ Init(); /*延时,延时时间一般是0.3秒到2秒之间,等待外围芯片和模块上电稳定*/ Delay_Long(100); /*单片机外围初始化*/ Init_Peripheral(); while(1) { /*第一个任务,实现LED闪烁*/ Led_Flicker(); /*第二个任务,实现报警器定时报警*/ Alarm_Run(); } } /* 注释一: * 如何知道1秒钟需要多少个定时中断? * 这个需要编写一段小程序测试,得到测试的结果后再按比例修正。 * 步骤: * 第一步:在程序代码上先写入1秒钟大概需要200个定时中断。 * 第二步:基于以上1秒钟的基准,编写一个60秒的简单测试程序(如果编写超过 * 60秒的时间,这个精度还会更高)。比如,编写一个用蜂鸣器的声音来识别计时的 * 起始和终止的测试程序。 * 第三步:把程序烧录进单片机后,上电开始测试,手上同步打开手机里的秒表。 * 如果单片机仅仅跑了27秒。 * 第四步:那么最终得出1秒钟需要的定时中断次数是:const_time_1s=(200*60)/27=444 */ 三、仿真实现 更改蜂鸣器短叫和长叫的时间的宏,可修改相应时间。(proteus蜂鸣器默认12V,可修改为5V,否则不报警) 
上一篇:51单片机按键控制数码管
史海拾趣
|
一、故障现象。踩下加速踏板后发动机转速不能马上升高,有迟滞现象,加速反应迟缓或在加速过程中发现有轻微的波动。 二、故障原因 (1)点火提前角不正确。 (2)燃油压力过低。 (3)进气系统中有漏气。 (4)节气门位置 ...… 查看全部问答> |
|
本帖最后由 paulhyde 于 2014-9-15 09:03 编辑 如题。。 新手啊~~许多都不会做,希望论坛到时能相助。。 只要能在比赛期间,做出作品,我已经是万分感激了。。 --------------------------------------------soso----------------------------- ...… 查看全部问答> |
|
各位大虾:你们好!上次的帖子问题没说好,重新发一下!! 再下最近在做一个基于单片机的语音播报时钟,但是在语音器件分段地址的获取遇到了问题!主要功能是通过按键播报当前系统时间,我选用的语音芯片是ISD2560,用的AT89S51单片机, ...… 查看全部问答> |
|
大家好,我创建了一个最简单的hello world webservice,将其添加作为web引用到一个wince应用程序中,调试运行时报参数超出范围异常(argumentoutofrangeexception),报异常语句是: object[] results = this.Invoke(\"HelloWorld\", ne ...… 查看全部问答> |
|
PlaySound(L\"1.wav\",NULL, SND_ASYNC|SND_NODEFAULT ); 看我这句话 有什么错误呢 把1.wav放在了 和exe文件同目录下,但是 为什么 没有播放呢?… 查看全部问答> |
|
招聘信息 企业急需单片机、嵌入式销售、开发、系统工程师以及项目经理 招聘信息 企业急需单片机、嵌入式销售、开发、系统工程师以及项目经理(就职地点北京、青岛、杭州、上海、深圳) 1. 嵌入式企业急需市场销售、软件研发、黑、白盒测试、项目经理等职位,详细资料请登录中华嵌入式人才库 ...… 查看全部问答> |
|
访问DROMSTART之前的地址为什么会FAULT? 地址是有效的空间,并不是无效的,是我编写的ISP程序的起始地址。 typedef void (*pFunction)(void); void down_module(void) { u32 JumpAddress; pFunction Jump_To_I ...… 查看全部问答> |




