历史上的今天
今天是:2024年11月20日(星期三)
2021年11月20日 | 苹果造车最新消息:造没有方向盘的无人车!还要自己造自动驾驶芯片
2021-11-20 来源:车东西
11月19日消息,据外媒彭博社报道,苹果造车目前又爆出了新进展——造车项目团队将研究重心重新转向了全自动驾驶的方向,并且计划在2025年推出新车。
消息人士还表示,苹果造车项目目前在自动驾驶芯片上已经取得了新进展,并将会在其自动驾驶系统的底层软件中发挥作用。
此消息一出,苹果公司股价最高上涨2.4%,达到了157.23美元(约合1005元人民币),市值则达到了2.59万亿美元(约合16.54万亿人民币),超越微软重回了全球市值第一。

▲苹果最新股价
苹果造车虽然神秘,但今年显然正是其快速发展的一年。除了外媒频繁报道苹果正在寻找代工企业和供应链外,团队高管和业务进展也不断被曝光。凭借苹果强大的研发实力和影响力,如果2025年真能推出苹果汽车,相信会对全球智能电动汽车产业产生极大影响。
一、重启全自动驾驶 2025年或推出新车
在过去的几年里,苹果造车早已是公开的秘密。
但究竟要造出什么样的一辆车?苹果对此一直是缄口不言。一直到现在,就连Apple Car的渲染图都只是国外网站根据苹果公司此前申请的专利信息绘制出的。
据消息人士称,过去几年间苹果公司的汽车团队同时探索了两条道路:一是造出一款只具备辅助驾驶能力的车;二是造车一辆真正意义上的完全自动驾驶汽车。
经历了数轮换帅之后,目前苹果造车项目的新任负责人Kevin Lynch(Apple Watch的软件主管)正在带领工程师们集中精力研究第二个方案,也就意味着苹果将会拿出一辆完全无需驾驶员干预的自动驾驶汽车。
按照苹果的设想,这款完全自动驾驶汽车将完全拿掉方向盘和踏板,内饰则类似于电动汽车新秀Canoo公司所推出的Life Style车型。在该车中,乘客可以面对面乘坐。

▲Life Style车内部座位布局
在车的座舱内,中控很有可能会是一个类似于iPad的大触摸屏,让用户在乘坐过程中与之互动。此外,这块屏幕还将与苹果现有的服务和设备高度整合。
二、路测已超4年 自动驾驶芯片核心工作已收官
那么多车企、自动驾驶企业都没实现的完全自动驾驶,苹果能行吗?
要知道,当前电动汽车市场的顶流特斯拉虽然一直将自己提供的辅助驾驶系统成为FSD(Full Self Drive完全自动驾驶),但实际上这款“FSD”软件距离提供完全自动驾驶的功能依旧还有一段距离。从2009年谷歌自动驾驶汽车项目脱胎而来的Waymo也在开发技术的过程中遭遇了大量的人才流失危机。而Uber去年更是直接出售了其自动驾驶业务……
而现在,苹果要在四年内就推出一辆完全自动驾驶汽车,至少在时间上来看,这项任务还是非常艰巨的。苹果内部人士称,如果当时无法按期完成任务,那么很有可能会继续推迟汽车发布或者转而发布仅具备辅助驾驶功能的汽车。
目前,已经有传言称,苹果已经完成了自动驾驶芯片的大部分核心工作,并且将应用于其第一代汽车当中。据悉,该自动驾驶芯片是由苹果公司的硅工程小组设计的——这个团队也负责了iPhone、iPad和Mac设计处理器。
路测方面,苹果其实已在加州进行了多年的测试。据该州机动车管理局称,苹果目前有一支由69辆雷克萨斯SUV组成的车队正在开展路测活动。现在苹果的测试规模已经是硅谷“老三”,仅次于美国的自动驾驶老大Waymo和老二Cruise。

▲雷克萨斯测试车
据悉,在行业内,普遍用MPD值(Miles Per Disengagements,平均每次脱离行驶的距离)描述自动驾驶的成果。如果MPD值越高,代表其自动驾驶能力越强。
苹果进行公开道路自动驾驶测试的首年,其MPD值为0.12英里(约合193米),这个成绩确实算不上好。当年,苹果的测试里程为838英里(约合1348.6公里),但人工干预的次数达到7074次。
进入测试的第二年,也就是2018年,苹果的自动驾驶测有了明显进步,但是实际效果仍然不太行。这一年的MPD值为1.15英里(约合1.85公里),相比前一年的不到200米提升了接近10倍。
同时,2018年也是苹果自动驾驶测试最积极的一年,当年一共跑了79745英里(约合12.83万公里),但是脱离次数也达到了6.9万次。
2019年,苹果的自动驾驶测试总里程大幅下降,仅有去年的1/10左右,为7544英里(约合1.2万公里)。但是,自动驾驶成果提升很明显,MPD值达到了117.88英里(约合189.71公里),相比前一年的数据提升了近百倍。
2020年,受新冠肺炎疫情影响,3月~5月间苹果自动驾驶测试完全停止,6月起才逐渐恢复。2020年全年,苹果自动驾驶测试里程为18805.4英里(约合3.03万公里),人工干预次数仅有130次,MPD值达到了144.6英里(约合232.71公里)。
不过,这个成绩相比于Waymo还是有不小的差距。2020年,Waymo共有239辆测试车,跑了62.88万英里(约合101.20万公里)。但车内安全员的干预次数全年仅有21次!且MPD值达到了29944.69英里(约合4.8万公里)。
但从路测的数据来看,苹果要在四年内实现完全自动驾驶的跨越,依旧任重道远。
三、多位车企高管加入苹果 泰坦项目近期换帅
根据领英和知情人士提供的信息,最近几周,苹果聘请了一名沃尔沃的气候系统专家、一名戴姆勒卡车的经理、Karma和其他汽车制造商的几名电池系统工程师、通用自动驾驶部门Cruise LLC招的传感器工程师以及Joyson安全系统等公司的汽车安全工程师。此外,还从特斯拉挖来了多名其他工程师。
而现任负责人Lynch,他于2013年加入苹果公司,此前一直负责Apple Watch部门,是一名软件经理,并无汽车硬件或自动驾驶经验。不过,泰坦项目内部也有前特斯拉高管Michael Schwekutsch和Stuart Bowers等人负责相关汽车工作。
不过,鉴于Lynch能将Apple Watch变为苹果的核心产品,汽车团队的一些工程师认为他的继任是一个是苹果汽车项目的利好信号。

▲苹果造车项目负责人Kevin Lynch
据悉,Lynch将直接向苹果公司的首席运营官Jeff Williams汇报,不过Lynch此次接管汽车项目的同时,也仍然负责Apple Watch操作系统和一些健康软件项目,在参与高层决策的同时将大部分时间放在造车项目上。
苹果目前正在加紧开展造车项目,公开信息显示苹果正在招聘大量的自动驾驶和汽车硬件工程师。值得注意的是,苹果还聘请了特斯拉前自动驾驶软件总监CJ Moore,据悉,Moore加入苹果电动汽车项目之后将向Stuart Bowers汇报工作,后者也是前特斯拉员工,并于2020年底加入了苹果。
此外,苹果公司还在今年年初,将Canoo联合创始人、宝马高管Ulrich Kranz招致麾下,Kranze曾监管宝马电车的研发工作。
苹果公司的招聘信息显示,目前其还在招聘软件工程师,从事 “人类与自动驾驶技术互动的体验”,这表明苹果正在深入开发汽车的用户界面。有了大量汽车人才的加持,换了“新帅”的泰坦项目将开往何方?
四、造车计划命运多舛 高管变动频繁
苹果从2014年前后开始造车,名为“泰坦计划”,在长达七年的时间内,苹果的汽车项目遭受了研发困难、领导层内讧、裁员和延期。
今年9月,时任泰坦计划负责人的Doug Field在执掌三年后离开,跳槽至福特工作。苹果将Apple Watch主管Kevin Lynch调任造车项目负责人。Lynch是七年来第五位负责这个项目的高管。这种更替率在苹果公司非常罕见。例如,其虚拟现实和现实增强团队与汽车项目同时启动,其负责人自始至终都是同一人。

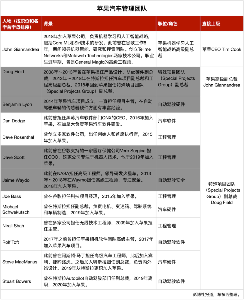
▲苹果汽车项目核心团队(灰色为已经离职人员)
前负责人Doug Field于1987 年入职福特, 20 多年后跳槽到苹果公司担任产品设计副总裁,随后负责了Mac的开发工作。2013年9月第一次离开苹果后,Doug Field加入特斯拉,仅用一年时间成为汽车项目副总裁和工程高级副总裁,特斯拉Model 3就是Doug Field一手领导打造的。
2018年,Filed重回苹果,负责造车项目,期间推动了整车研发工作。2021年,Field离开再次回到福特,彭博社表示,除Filed外,2021年泰坦项目至少还有四名高管离职。
结语:全自动驾驶将是Apple Car的独特之处
全球汽车电动化、智能化是大势所趋,苹果作为全球头号的科技公司,在造车方面将依靠其深厚的技术背景,Apple Car将是苹果智能化的集大成者,其核心也将是Tim Cook口中的AI领域最艰难的一环——自动驾驶。
面向未来出行场景,这家2.59万亿美元(约合16.54万亿人民币)市值的公司,能否再打造出颠覆性创新的产品,经验整个汽车市场呢?让我们拭目以待。
史海拾趣
|
以太网供电(PoE)为数据终端、无线接入点、网络摄像头或网络电话之类连接到以太网端口的设备提供一种有效的电源解决方案。在以太网供电应用中,电源管理器件在以太网交换机和PoE“中跨”集线器中以及用电设备的DC-DC电源中用来转换电压和电流。本文 ...… 查看全部问答> |
|
随着计算机应用的广泛和深入,技术上对连接数字世界和物理世界的桥梁—A/D变换器,即模拟前端提出了越来越高的要求。特别是单片式DSP(Digital Signal Processor—数字信号处理器)在控制领域的推广应用,更是要求有简洁高效的A/D变换器与之相配套。 ...… 查看全部问答> |
|
现在在有扬创的一嵌入式开发板做个东西,板子是去年买的,当时用自己写的一个EVC程序通过GPRS模块来收发短信都没问题,不过不知道怎么现在在同样的板子上用同样的程序却总是出现串口问题。 我用之前没问题的收发短信程序 ...… 查看全部问答> |
|
请问IR2136驱动IGBT管这个三极管是什么管子(有图示)? 想自已DIYG一个简易的变频器,拆开单位用到的一种国产变频器(好象它的返修是最少的), 描下其用IR2136驱动IGBT管的电路,就是看不明白其中的D2,D3是什么管子?那位大虾可以说说吗? 我开始以为是PNP三极管,但用数字万用表测量C脚,B脚之间 ...… 查看全部问答> |
|
1. 如何修改 systick 的优先级2. 我使用的中断group 2. Io中断 先占优先级 2 从优先级 1 如何屏蔽比他低的优先级. &nbs ...… 查看全部问答> |
|
单片机MSC-51学习笔记1第二章 CS-51单片机的结构 本章的重点 MCS-51 单片机的内部结构 MCS-51 单片机的引脚功能 MCS-51 单片机CPU的结构特点 MCS-51 单片机的存储器组织特点及访问方式 MCS-51 单片机的低功耗方式及应用 一、MCS-5 ...… 查看全部问答> |
|
最近遇到一个很麻烦的问题,采用AT89C2051单片机写一个小程序,使用的是C语言,进行简单的IO口输出控制操作(输出0,1)。keil中编译通过,使用编程器烧写成功。但是就是简单的让P1口和P3口输出0,和1,都不能工作。 用示波器测得各引脚电平如下:P ...… 查看全部问答> |




