历史上的今天
今天是:2024年12月10日(星期二)
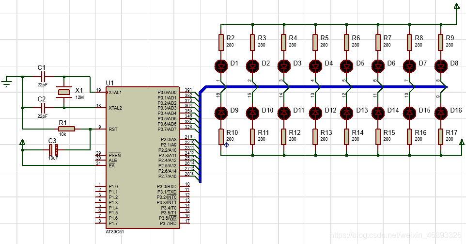
2021年12月10日 | 单片机TIMERO控制流水灯
2021-12-10 来源:eefocus
硬件连接:

代码:
#include #include #define uchar unsigned char #define uint unsigned int void main() { uchar T_Count = 0; P0 = 0xfe; P2 = 0xfe; TMOD = 0x01; TH0 = (65535-40000)/256; TL0 = (65535-40000)%256; TR0 = 1; while(1) { if(TF0 == 1) { TF0 = 0; TH0 = (65535-40000)/256; TL0 = (65535-40000)%256; if(++T_Count == 100) { P0 = _crol_(P0,1); P2 = _crol_(P2,1); T_Count = 0; } } } }
上一篇:单片机计时器100000秒以内
下一篇:单片机INT0及INT1计数器
史海拾趣
|
gy8u一上来就希望:大家多交流技术的话题, 非常欢迎gy8u版主,非常欢迎大家讨论:比如数据采集…… gy8u版主其人:主要做的工作是做汽车电子的测试,以及整车的测试……… 查看全部问答> |
|
我用的Sensor是200万的,芯片输出为1600×1200,而我在应用层只采取了 1600×1130,我不确定是不是这样引起图像不同步的原因,还是别的什么原因。 … 查看全部问答> |
|
本人是计算机专业的。由于现在快踏入大三的下学期了,大四下学期也就要找工作了,但我觉得现在自己学的东西还太片面了,也太广了。所以我想找一门自己感兴趣的专业方向作为自己这未来一年的奋斗目标,同时也为了将来的工作需要同,学一门精的课程。 ...… 查看全部问答> |
|
http://www.stmsky.com/bbs/viewthread.php?tid=1446&extra=网络版原理图==stm32核心板+w5100模块可以直接联网 ping 192.168.1.2直接打开 显示 hello world… 查看全部问答> |
|
【低功耗】基于Virtex-4 FPGA的低功耗图像融合系统 基于电源模块、外部存储器和FPGA器件等具体分析了融合系统的低功耗设计.FPGA器件选择了Xilinx公司针对高性能信号处理的Virtex-4 SX35三百万门级芯片,电源模块采用TI公司的两片TPS54310和一片TPS54610,具有低功耗特性,电压调节范围为0.9~3.3 V,调节 ...… 查看全部问答> |
|
大家好: 我用 AD633 乘法器做了一个模拟鉴相电路,将 X 和 Y 两个正弦波相乘,OUT 端得到那下面个视波器波形,输出大多在 0V 以下,由于电压刻度每格是 500mV,所以大约是-1.5Vp-p,但我现在碰到一个问题就是不知道要如何将此信号透过低通滤 ...… 查看全部问答> |
|
初触STM32,一堆的寄存器可谓是头大,今天闲得蛋疼,理了下RCC寄存器组,共10个寄存器,虽然没有记下来,但是基本知道该寄存器组的作用。这里也没具体列出哪个寄存器的某一位是啥作用,但是一眼看去基本知道这个寄存器是可以设置哪些项的,这样也能 ...… 查看全部问答> |
|
大致说说吧,我现在主机软件模拟iic,从机是硬件iic中断 我实现的是主机发命令给从机,从机接收到命令后吧数据发给主机, 而且主机必须让从机休眠,休眠后,必须唤醒。 但是现在通讯都无法正常, 调试了半天,才发现I2C_SR1=0x10 停止位都监测 ...… 查看全部问答> |




