历史上的今天
今天是:2024年12月22日(星期日)
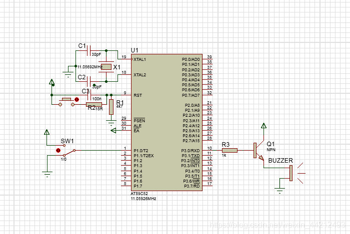
2021年12月22日 | 单片机控制蜂鸣器唱生日快乐歌曲
2021-12-22 来源:eefocus
功能:按一下开关后,单片机控制蜂鸣器唱生日快乐歌曲


单片机控制蜂鸣器唱生日快乐歌曲 程序源代码如下:
/*
生日歌
*/
#include typedef unsigned char uint8; typedef unsigned int uint16; sbit K1 = P1^0; sbit BUZZER = P3^0; code uint8 SONG_TONE[]= { 212,212,190,212,159,169,212,212,190,212,142,159,212,212,106,126,129,169,190,119,119,126,159,142,159,0 }; code uint8 SONG_LONG[]= { 9,3,12,12,12,24,9,3,12,12,12,24,9,3,12,12,12,12,12,9,3,12,12,12,24,0 }; void delay(uint16 x) { uint16 i,j; for(i = x; i > 0; i --) for(j = 114; j > 0; j --); } void PlayMusic() { uint16 i =0,j,k; while(SONG_LONG[i]!=0||SONG_TONE[i]!=0) { for(j=0;j BUZZER = ~BUZZER; for(k=0;k delay(10); i++; } } void main() { P1 = 0xFF; while(1) { if(K1==1) { PlayMusic(); delay(1000); } } }
史海拾趣
|
想做个电子点烟器,请不要告诉我用打火机(虽然里面也有电子元件) 我想只用电,不用气。 我用过 电阻丝,但没有点着。我用过灯泡(打破玻璃壳,用灯丝),但就能使用一次。 各位高手有什么元件或材料可以用么?电压低些功率小些的,寿命长的,比较 ...… 查看全部问答> |
|
台湾新茂(SyncMOS)与爱特梅尔(ATMEL) 8051内核单片机替换 台湾新茂(SyncMOS)与爱特梅尔(ATMEL)8051内核单片机替换表SM8952AC40PP/JP/QP=AT89S52-24PU/JP/AUSM8958AC40PP/JP=AT89C55WD-24PU/JPSM894051C25PP/SP=AT89C2051-24PU/SUSM894051C25PP/SP=AT89C4051-24PU/SU深圳市鼎尚电子有限公司,新茂大陆代理商 ...… 查看全部问答> |
|
今天用了用keil c51 V9.00. 感觉很不错 比keil 2 和 keil 3 强多了 破解后没有2k的限制 可以用到2027年 我还自己做了一个绿色版 稍候上传 (论坛上传附件大小好像有限制) ARM发布Keil μVision4集成开发环境(IDE),用来在微控制 ...… 查看全部问答> |
|
本人做DS18B20一线制协议,总是控制不好时序,请教各位用C语言编出的程序实现20US~40US延时的源码,请共享一下,谢谢! 用C语言编码如何计算延时时间? 谢谢!… 查看全部问答> |
|
大家好,我第一次着手自己制作电路板,调试的时候单片机烧掉了,我一直找不出原因,希望大家能知道我一下,谢谢哦~,这是我的电路图,我调试过了电源部分是正常的,单片机部分用亮灯程序调试也是可以正常亮灭,但是当我调试继电器的时候,因为继电 ...… 查看全部问答> |




