历史上的今天
今天是:2024年12月23日(星期一)
2021年12月23日 | GPIO功能框图--以STM32F429为例
2021-12-23 来源:eefocus
学习目的:学会查找GPIO引脚的功能说明,并基本理解GPIO口的工作原理,详细信息在STM32F429官方的英文数据参考手册的第四部分。
GPIO:general purpose input output ,通用输入输出端口的简称,软件可控引脚,用于与外设通信。STM32F429共176个引脚,一般的引脚分类如下六种:电源引脚,晶振引脚,下载引脚,BOOT引脚,复位引脚,GPIO等。其中有144个引脚软件可控。
GPIO功能框图

注意事项:
•因为是5V容忍电压,所以保护二极管的作用是把大于6V或者小于5V的电流给消除
•浮空输入,不稳定,故可以通过软件把它配置成上拉或者下拉寄存器。
•电源和下载口引脚比较特殊,已经硬件配置好上拉下拉。
•上半部是输入驱动,下半部分是输出驱动,如果配置为输入模式,并不需要设置推挽 和开漏。
•想让输入输出,首先需要配置GPIOx_MODER寄存器。例如点灯,就配置成通用输出模式,01状态。
•输出驱动器:输出控制对应于输出类型GPIOx_OTYPER,一种是输出推挽,一种是输出开漏。
• 操作复位置位寄存器GPIOx_BSRR都是写1操作的。
•施密特触发器就是确保输入信号是0和1,使信号更漂亮,高于某一个电平为1,低于某一个电平则为0。
补充说明:
VCC、VDD和VSS三种标号的区别 在电子电路中,常可以看到VCC、VDD和VSS三种不同的符号,它们有什么区别呢?
一、解释
VCC:C=circuit 表示电路的意思, 即接入电路的电压; VDD:D=device 表示器件的意思, 即器件内部的工作电压;
VSS:S=series 表示公共连接的意思,通常指电路公共接地端电压。
二、说明
1、对于数字电路来说,VCC是电路的供电电压,VDD是芯片的工作电压(通常Vcc>Vdd),VSS是接地点。
2、有些IC既有VDD引脚又有VCC引脚,说明这种器件自身带有电压转换功能。
3、在场效应管(或COMS器件)中,VDD为漏极,VSS为源极,VDD和VSS指的是元件引脚,而不表示供电电压。
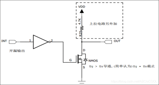
什么叫输出推挽和输出开漏?

*
输出推挽:输出0,它也输出0,输出1,它也输出1;(看竖着是否导通,看电源和地,决定是1还是0),OUT为1,由内往外推,OUT为0。则由内往外拉,故为推挽,速度快,驱动能力强,一般GPIO都设置为推挽输出。
输出开漏:只有下面的N-MOS管工作。输出0,被地给拉低,故输出低电平。
如果输出是1,输出不了高电平或者低电平,呈现高阻态,那怎么办呢?外接一个外部上拉电阻。即反向输出,如果想要同相输出,可以在再接一个反相器。如果设置为开漏的话,驱动能力完全由外部上拉电阻决定,IIC以及MBUS就用开漏输出。

下面是个人的手写笔记图

史海拾趣
|
若干高功率微波(HPM)技术已走向成熟,它们正在从工程与制造阶段向战术武器阶段过渡,目前很可能在进攻伊拉克的战斗中看到首次使用微波武器.本文简要介绍美、英、俄三国发展HPM武器技术的计划,评述了几种典型HPM武器研究的重大进展,最后讨论了HPM武器 ...… 查看全部问答> |
|
如果设计稍显复杂,那么对底层细节的过多关注就会成为一种累赘。 试想我们平时在电脑上编写C程序,比如在显示器上输出一行字,我们只用一句printf()即可完成,至于打印命令怎么传到显示芯片上,哪个芯片管脚怎么 变化,又怎么传到显 ...… 查看全部问答> |
|
希望参加《智能家居系统》的网友添加113586004群,在群内讨论问题。 [ 本帖最后由 zhaojun_xf 于 2010-7-31 10:28 编辑 ]… 查看全部问答> |
|
我使用串口与模块进行通信,来收发中文短信,并将串口InputMode属性设为文本方式。 当通过串口,来接收CDMA模块发送的汉字Unicode码时,发现,串口已将Unicode码以字节为单位转换为ASCII字符。 现在,我想要恢复这一过程,将ASCII字符还原为Unico ...… 查看全部问答> |
|
请教各位大大~~~~~关于ARM开发板的选择~~~~~~~~~~ 小弟最近想学RAM,之前一直用的51,不能说精通吧,至少基本的原理和应用算是比较熟悉了 现在想买块开发板,看上面置顶区里有个团购STM32的活动,不知道这块板子怎么样啊? 还有就是STM32在ARM里算是什么样的定位?适不适合像我这 ...… 查看全部问答> |
|
调试时出现的奇怪现象Program exit reached 如图,调试时出现的现象,右边绿色DebugBreak,下边蓝色部分Program exit reached,请问大家遇到过没有?怎么解决,现在烧不进程序了。… 查看全部问答> |
|
我们经常在电路中见到0欧的电阻,对于新手来说,往往会很迷惑:既然是0欧的电阻,那就是导线,为何要装上它呢?还有这样的电阻市场上有卖吗?其实0欧的电阻还是蛮有用的。 零欧姆电阻又称为跨接 ...… 查看全部问答> |




