历史上的今天
今天是:2024年12月30日(星期一)
2021年12月30日 | 如何为混合动力汽车/电动汽车设计暖通系统
2021-12-30 来源:elecfans
数十年来,内燃机(ICE)一直在为汽车以及加热和冷却系统提供动力。随着汽车行业电气化并过渡到具有小型内燃机的混合动力汽车或完全没有发动机的全电动汽车,暖通空调(HVAC)系统将如何工作?
在本白皮书中,我们将介绍48V、400V或800V混合动力汽车和电动汽车中的新型加热和冷却控制模块。其中,您将通过示例和系统图了解这些模块中独特的子系统,最后我们将通过回顾这些子系统的功能解决方案来帮助您开始规划实现。内燃机在HVAC系统中的工作方式在配备ICE的车辆中,发动机是加热和冷却系统的基础。图1说明了这一概念。

图1.发动机在ICE车辆的加热和冷却系统中起着基础性的作用。
在进行冷却时,来自风机的空气进入蒸发器,在那里制冷剂对空气进行冷却。然后,由发动机驱动的空调压缩机压缩离开蒸发器的制冷剂。类似地,在对空气进行加热时,由发动机产生的热量被传递到冷却液。该热冷却液进入加热器芯,加热器芯对将吹入车厢的空气进行加热。通过这种方法,发动机在车厢的加热和冷却中起到基础性作用。
混合动力汽车和电动汽车实现加热和冷却的方法在混合动力汽车/电动汽车中,由于尺寸限制或不使用内燃机,需要引入两个附加部件,这些组件在HVAC系统中起着关键作用,如图2所示:

1.无刷直流(BLDC)电机是一种代替发动机使空调压缩机旋转的直流电机。2.正温度系数(PTC)加热器或热泵代替发动机对冷却液进行加热。
除这些部件之外,其余的加热和冷却系统基础设施与采用ICE的车辆相同。如前所述,在没有发动机的情况下,需要使用BLDC电机和PTC加热器或热泵,这分别对功耗、电机和电阻加热器控制以及整个HVAC控制带来了挑战。控制BLDC电机和PTC加热器的电子器件在高电压混合动力汽车/电动汽车中,BLDC电机和PTC加热器都使用高压电源。空调压缩机可能需要高达10kW的功率,而PTC加热器可能会消耗高达5kW的功率。图3和4分别是空调压缩机BLDC控制模块和PTC加热器控制模块的方框图。这两个方框图均显示空调压缩机BLDC电机和PTC加热器由高压电池供电。此外,这些模块都使用绝缘栅双极型晶体管(IGBT)和相应的栅极驱动器来控制BLDC电机和PTC加热器的电源。
图3和4还说明了这两个控制模块的其余子系统之间的相似性。两个系统均包含一个电源子系统、一个栅极驱动器偏置电源、微控制器(MCU)、通信接口以及温度和电流监控装置。这些控制模块中使用的许多子系统(例如用于通信的收发器和用于电流测量的放大器)类似于其他加热和冷却控制模块中使用的子系统。不过,电源子系统和栅极驱动器子系统是车辆加热和冷却系统中的这些控制模块所独有的。这些子系统与低压域和高压域相连接。在本白皮书的稍后部分,我们将讨论用于这些子系统的电路拓扑的功能方框图。请注意,电路拓扑的选择必须满足子系统功能以及系统设计要求,例如效率、功率密度和电磁干扰(EMI)。


热泵
使用大功率PTC加热器加热车厢的替代方法是使用冷却回路作为热泵如图5所示。在该模式下,换向阀使制冷剂的流动反向。此外,系统中可能还有其他用于调节制冷剂流量的阀。例如,使用步进电机来控制热泵中的阀。
在基于热泵的加热和冷却系统中,使用以下类型的阀:
•膨胀阀,用于控制制冷剂流量。它们有助于促进从冷凝装置中的高压液态制冷剂到蒸发器中的低压气态制冷剂的转变。电子膨胀阀通常受益于对负载变化的更快、更准确的响应,并且能够更精确地控制制冷剂流量,尤其是在使用步进电机控制膨胀阀时。
•截止阀和换向阀,用于改变制冷剂的方向或路径,从而实现反向循环并在加热和冷却模式下实现某些元件的旁路。螺线管驱动器或有刷直流电机都可以控制截止阀和换向阀。

从图5可以推断出,热泵系统仍使用空调压缩机模块,这已在上一节中进行了讨论。此外,热泵系统还使用电机驱动器模块来驱动阀。这增加了驱动阀控制制冷剂流量的额外设计挑战。
图6显示了用于驱动阀的电机驱动器模块的典型方框图。该方框图显示了一个步进电机驱动器。如果电机是有刷直流电机,则在此方框图中有刷直流电机驱动器将代替步进电机驱动器。电机驱动器模块的设计要求包括功率密度和EMI。

HVAC控制模块
图7是HVAC控制模块的典型方框图。HVAC控制模块控制高压接触器,该高压接触器用于将高压电池连接到BLDC电机和PTC加热器以及将其断开。该方框图还显示了风门电机控制器、除霜加热器、通信接口和电源子系统。

有关高压电池加热和冷却的说明:
根据环境温度,可能需要加热或冷却高压电池。可以使用加热和冷却车厢的相同系统来完成此操作。也可以使用单独的加热器对流入电池的冷却剂进行加热。该冷却剂虽然用于在低温条件下对电池进行加热,但也可以从电池中吸收热量,并将热量传导至热交换器以加热车厢内的空气。在此类系统中,步进电机将控制附加阀,这些附加阀会使冷却液通过电池和热交换器中的管道。
独特的HVAC子系统的典型功能方框图
如前所述,混合动力汽车/电动汽车的新型加热和冷却系统中的其他控制模块包括这些控制模块特有的子系统-电源、栅极驱动器和用于控制制冷剂流量的步进电机阀驱动器。在该部分中,我们将探讨高电压空调压缩机和PTC加热器控制模块中这些子系统的电路拓扑的典型功能方框图。这些拓扑必须应对混合动力汽车/电动汽车中的独特挑战(包括隔离栅和EMI),我们将在接下来的部分中对此进行讨论。
电源
对于混合动力汽车/电动汽车,有高耗电加热和冷却子系统,例如BLDC电机或PTC加热器。但是模块中的其余子系统通常都是低功耗的,例如MCU、栅极驱动器、温度传感器和其余电路。典型的方法是直接通过可用的较高电压(800V、400V或48V)为需要高耗电负载供电,通过12V电压轨为板上的电路供电,如图8所示。
在48V系统中,关键系统(如起动机/发电机或牵引逆变器)通常需要在12V和48V电压轨提供的电源之间使用O形环。加热和冷却子系统通常不需要该O形环。

图8还显示了一个隔离栅。在具有高电压(例如800V和400V)的系统中,始终需要在12V侧和高压侧之间进行隔离。不过,在48V车辆中,答案不那么直接。由于电压低,因此车辆中的12V系统和48V系统之间可能不需要进行电气隔离。在实际情况中,最有可能在12V域和48V域之间使用功能隔离(使系统能够正常工作而不必用作电击保护的隔离)。可以将隔离栅放置在系统的输入端或输出端。图8显示了位于系统输入端的隔离栅,其中大多数系统元件都位于高压侧。在这种情况下,12V电源和通信接口需要隔离元件。相反,如果要将隔离栅放置在系统的输出端,则大多数电路元件应位于低压侧。在这种情况下,该模块将使用隔离式栅极驱动器来驱动晶体管,如图9所示。

适用于HVAC压缩机的汽车高电压高功率电机驱动器参考设计展示了一个使用LM5160-Q1隔离式Fly-BuckBoost转换器的示例,该转换器为栅极驱动器提供16V电压,为MCU、运算放大器和所有其他逻辑元件提供3.3V(5.5V后接一个低压降压器)。这种方法相对简单紧凑(使用单个转换器和变压器来生成两个电压),并且具有良好的性能。
栅极驱动器
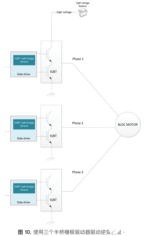
您可以使用三相桥驱动器集成电路(IC)来驱动逆变器级的晶体管。不过,由于驱动强度较低(《500mA),因此三相桥式驱动器解决方案通常需要额外的缓冲器来充当电流提升器。这意味着:需要额外的元件,这将转化为额外的成本;印刷电路板(PCB)的尺寸会增大;由于非理想PCB布局产生的寄生效应,会导致整个系统面临EMI风险并具有更大的传播延,从而导致性能下降。为了帮助最大程度地减小晶体管的开关损耗并降低EMI以提高系统效率,请考使用半桥栅极驱动器(如UCC27712-Q1)来驱动逆变器级的每个相位,如图10所示。
从栅极驱动器的角度而言,EMI通常与栅极的过冲有关。图10所示的半桥栅极驱动器方法有助于去除多余的元件并降低PCB布局的复性,因为您可以将驱动器放置在非常靠近晶体管的位置,同时还将开关节点限制在最小范围内。这些操作将减少EMI挑战。此外,半桥栅极驱动器不需要使用外部增压级来放大栅极驱动电流,因为IC可以实现大拉电流和灌电流。半桥驱动器通常可实现互锁和死区时间功能,防止两个输出端同时导通并提供足够的裕度来有效驱动晶体管,从而防止半桥击穿。

步进电机驱动器
如果步进电机驱动器驱动热泵系统中的阀,则步进电机驱动器应具有的一项重要功能是失速检测,也就是驱动器电子设备检测到电机已停止运转(因为它撞到了机械块,尤其是在电机微步进时)的功能。微步进可以实现非常精确的阀位置控制。由于电机线圈由脉宽调制(PWM)信号驱动,因此EMI确实会成为一个问题。步进电机驱动器必须还能够驱动负载扭矩。DRV8889-Q1等器件集成了电机电流感应和高级电路,可帮助在微步进期间检测失速。DRV8889-Q1还包含可编程压摆率控制和扩频技术,以帮助降低EMI。
总结
由于混合动力汽车/电动汽车中较高的电压而引入的全新HVAC控制模块带来了新的挑战,例如电源隔离、EMI和微步进期间的失速。通过将典型的电路拓扑与隔离式FlyBuck-Boost转换器、栅极驱动器和步进电机驱动器等产品结合使用,您可以顺利地从ICEHVAC系统转向混合动力汽车/电动汽车HVAC系统。
史海拾趣
|
我用494做降压电路,要输入整流以后80V到TL494的内部两个末级输出三极管集电极,不知道TL494的内部两个末级输出三极管集电极的最高耐压是多少啊 ?能不能承受的了 ,找资料也没有看到,帮忙啊! &nb ...… 查看全部问答> |
|
【连载】【ALIENTEK 战舰STM32开发板】STM32开发指南--第六十一章 战舰STM32综合实验 第六十一章 战舰STM32开发板综合实验 前面已经给大家讲了55个实例了,本章将设计一个综合实例,作为本指南的最后一个实验,该实验向大家展示了STM32的强大处理能力,并且可以测试开发板的大部分功能。该实验代码非常多, ...… 查看全部问答> |




