历史上的今天
今天是:2025年12月12日(星期五)
2022年12月12日 | 单片机如何输出4-20ma电流信号?
2022-12-12 来源:zhihu
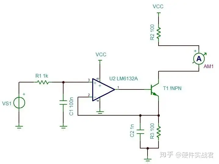
电路原理图

电路分析
如上图所示,是一个压控恒流源(VCCS),VS1来自单片机DAC引脚的模拟电压信号。经过R1,C1组成的低通滤波器进行滤波后送往运放,从伯德图中可以看出该滤波器在-3dB增益处对应的截止频率为1.59K,足以用来滤除高频数字干扰信号。

运放在深度负反馈条件下具有虚短的特性,DAC信号进入运放的同相输入端后,运放会控制输出,通过反馈回路使得反向输入端电压逼近同相输入端电压,最后保持相等。
这个过程中三极管进入线性区,IC电流逐渐变大,流过电阻R3的电流增大,R3两端电压也随之增大,最终运放反向输入端电压等于同相输入端电压,电路进入稳定状态。
电路中电阻R2,R3,三极管T1,和输出引脚(连接电流表)为串联连接。因此流过电阻R3的电流就是单片机DAC输出电压所对应的电流值(如:R3=100欧姆时0.4V对应输出电流4ma),所以只需要控制单片机DAC输出电压范围,就能够保证电路稳定输出4-20ma电流。
下图为DAC输出电压在0.4V-2V之间变化时电路输出电流仿真图。从图中可以看出在仿真软件中该电路的电流线性度较好。

通过改变R3的参数可更改DAC电压范围(如:R3=150Ω时,ADC∈[0.6,3])。电路中一个参数的改变,往往会影响到电路的整体,可谓是牵一发而动全身,为了便于观察某个参数的变化对其它参数的影响,这里使用MathCad软件,对电路参数进行了详细的计算。如下图所示。

对电路原理的理解在于实践总结,这篇文章就到这里了,为了更好地理解电路,可以使用仿真软件或者实物制作调试,进行电路功能验证。
上一篇:选择晶振需要注意的五方面
下一篇:单片机如何读取4-20ma信号
史海拾趣
|
刚学AVR,下载的好多程序总是编译错误不能用。这个AD转换程序是我自己修改正确的。共享给像我一样刚学 AVR的朋友。绝对正确。任何问题请联系:132 6515 5485。联系请在晚上19:00以后。邮箱:h32446975@126.com 也同时希望交些使用AVR的朋友。  ...… 查看全部问答> |
|
个人品质有用词汇able 有才干的,能干的 active 主动的,活跃的 adaptable 适应性强的 adroit 灵巧的,机敏的 aggressive 有进取心的 alert 机灵的 ambitious 有雄心壮志的 amiable 和蔼可亲的 amicable 友好的 analytical 善于分析的 ap ...… 查看全部问答> |
|
台湾AnSC最新推出两通道LDO AP6401系列, AP6401系列的高精确度,双,低噪声,低压差稳压器的CMOS与启用功能.在EN功能允许输出的每一稳压必须关闭独立,导致 大大降低了能耗.该AP6401系列的软启动功能,以抑制浪涌电流.该电流限制器\'倍 ...… 查看全部问答> |
|
C语言降龙十八掌——第三掌 写对strcpy,你也可以进微软 好吧,我承认我在玩标题党。我没有去微软面试过,标题里面的微软,指的是同学们心向往之而不得的大公司。 这是我在职业生涯刚刚起步时,去某业内非常知名的,无数学子向往的一个大公司面试的时候被问到的一个问题。 当时回答得也不全面,回来思考 ...… 查看全部问答> |
|
时间:2010-07-05 10:15:35 来源:EEPW 作者: 可靠性是一个在产品的设计、制造和使用的每个环节中都存在的问题。简单地说,所谓可靠性就是产品不易发生故障的程度。众所周知,产品在出厂检验时通常都是合格的,但是随着时间的推移,产 ...… 查看全部问答> |
|
有个线程 while(1) { f1(); Sleep(100); } 本来初衷是使这个线程每100毫秒循环一次,但是由于Sleep函数的不精确,以及f1()的执行时间不确定,因此,次线程循环周期总是不能精确到100毫秒,有没有什么方法能使此线 ...… 查看全部问答> |
|
在开发MC-1000中,想在程序一开启就把背光灯打开,用什么函数来控制打开背光呢,各位老大,请赐教。在线等。。。急。我用的时evc4.0开发平台。… 查看全部问答> |




