历史上的今天
今天是:2026年03月21日(星期六)
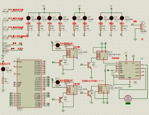
2023年03月21日 | AT89C51单片机实现全自动洗衣机功能的设计方案
2023-03-21 来源:elecfans
51单片机洗衣机控制板及C语言程序,该控制板单片机采用AT89C51单片机,所设计全自动洗衣机功能有:标准洗衣、经济洗衣、单独洗衣以及排水四种洗衣等四种方式,有强洗、弱洗及运行/暂停、显示及报警功能,程序利用利用Protues仿真软件观察洗衣机的运行状态和过程。整个设计能达到预想的设计效果。

#include ‘reg51.h’
#define uchar unsigned char
#define uint unsigned int
#define Enable(); EA=1;
#define Disable(); EA=0;
#define BIAOZHUN 0
#define JINGJI 1
#define DANDU 2
#define PAISHUI 3
#define QIANGXI 0
#define RUOXI 1
#define T_JinShui 240 //4min*60s
#define T_PaiShui 60 //1min*60s
#define T_XiDi 360 //6min*60s
#define T_PiaoXi_1 240 //4min*60s
#define T_PiaoXi_2 120 //2min*60s
#define T_TuoShui 120 //2min*60s
#define ZHENGZHUAN 0
#define STOP 1
#define FANZHUAN 2
#define ZhengZhuan(); PIN_Motor_A = 0; PIN_Motor_B = 1;
#define Stop(); PIN_Motor_A = 1; PIN_Motor_B = 1;
#define FanZhuan(); PIN_Motor_A = 1; PIN_Motor_B = 0;
#define ZanTing(); ET0 = 0; ET1 = 0; Stop();
#define JiXu(); ET0 = 1; ET1 = 1;
#define flag_Ok (flag_JinShui||flag_PaiShui||flag_XiDi||flag_PiaoXi||flag_TuoShui)
sbit LED_BiaoZhun = P1^0; //标准程序显示灯
sbit LED_JingJi = P1^1; //经济程序显示灯
sbit LED_DanDu = P1^2; //单独程序显示灯
sbit LED_PaiShui = P1^3; //排水程序显示灯
sbit LED_QiangXi = P1^4; //强洗状态灯
sbit LED_RuoXi = P1^5; //弱洗状态灯
sbit LED_XiDi = P1^6; //洗涤状态灯
sbit LED_PiaoXi = P1^7; //漂洗状态灯
sbit LED_TuoShui = P2^0; //脱水状态灯
sbit PIN_BaoJing = P2^1; //报警喇叭
sbit PIN_JinShui = P2^2; //进水控制
sbit PIN_PaiShui = P2^3; //排谁控制
sbit PIN_Motor_A = P2^4; //电机脚A
sbit PIN_Motor_B = P2^5; //电机脚B
sbit K_SEL_ChengXu = P3^0; //选择程序键
sbit K_SEL_QiangRuo = P3^1; //选择强弱键
sbit p32 = P3^2; //
sbit p33 = P3^3; //
sbit SW_ShuiWei = P3^6; //水位开关
sbit SW_AnQuan = P3^7; //安全开关
void Programme_PaiShui(void);
uchar flag_SEL_ChengXu; //默认为标准程序,
bit flag_SEl_QiangRuo; //默认为强洗,1为弱洗
bit flag_Run; //运行标志,1为运行
bit flag_JinShui; //进水标志,1为进水
bit flag_PaiShui; //排水标志,1为排水
bit flag_XiDi; //置洗涤标志
bit flag_PiaoXi; //置漂洗标志
bit flag_TuoShui; //脱水标志
bit flag_BaoJing; //报警标志
uchar _50ms; //每50ms加一次的变量
uint s; //秒
uint T_S; //定时总时间
uchar T_Motor; //电机控制时间
void Delay_10ms(uint T1)
{ uint t1,t2;
for(t1=0;t1
for(t2=0;t2《1250;t2++);//10ms
}
void Pin_Init(void)
{ LED_BiaoZhun = 0; //默认为标准程序,灯亮
LED_JingJi = 1; //经济程序显示灯,灭
LED_DanDu = 1; //单独程序显示灯,灭
LED_PaiShui = 1; //排水程序显示灯,灭
LED_QiangXi = 0; //默认为强洗状态,灯亮
LED_RuoXi = 1; //弱洗状态灯,灭
LED_XiDi = 1; //洗涤状态灯,运行后灯亮
LED_PiaoXi = 1; //漂洗状态灯,运行后灯亮
LED_TuoShui = 1; //脱水状态灯,运行后灯亮
PIN_BaoJing = 1; //报警喇叭,不叫
PIN_JinShui = 1; //进水控制,关
PIN_PaiShui = 1; //排谁控制,关
PIN_Motor_A = 1; //电机脚A,不走
PIN_Motor_B = 1; //电机脚B,不走
}
void ExInt_Init(void)
{ IT0 = 1;
EX0 = 1;
IT1 = 1;
EX1 = 1;
}
void Timer0_Init(void) //其中没ET0是为以后控制暂停用的
{ TMOD = TMOD | 0X01; //定时方式1
TH0 = 0X3C; //50ms
TL0 = 0XB0;
TR0 = 1;
_50ms = 0;
s = 0;
}
void Timer1_Init(void) //其中没ET1是为以后控制暂停用的
{ TMOD = TMOD | 0X10; //定时方式1
TH1 = 0X3C; //50ms
TL1 = 0XB0;
}
void T_Motor_Ctl(uchar t1,uchar t2,uchar t3)
{ if(!flag_SEl_QiangRuo)//强洗
T_Motor = t1;
if(flag_SEl_QiangRuo)//弱洗
T_Motor = t2;
if(flag_TuoShui) //脱水
T_Motor = t3;
}
void Motor_Init(void)
{ ZhengZhuan();
T_Motor_Ctl(4,3,5);
}
void No_BaoJing(void)
{ flag_BaoJing= 0; //置报警标志
PIN_BaoJing = 1; //报警喇叭
TR1 = 0;
//而进水、排水已没时间限制了
}
void int0(void) interrupt 0
{
if(!p32)
{ Delay_10ms(1); //延时10ms左右,去抖动
if(!p32)
{ if(!flag_Run)
flag_Run = 1; //置运行标志
else if(flag_BaoJing)
No_BaoJing(); //解除报警
else if(flag_Ok)
{ static bit flag_ZanTing;
flag_ZanTing = ~flag_ZanTing;
if(flag_ZanTing)
{ZanTing();}//必须加{}
else
{JiXu();} //必须加{}
}//end else
}//end if(!p32) 2
}//end if(!p32) 1
}
void BaoJing(void)
{ flag_BaoJing= 1; //置报警标志
TR0 = 0;
TR1 = 1;
}
void Ok_Timer(void)
{ s = 0;
if(flag_JinShui || flag_PaiShui) //进水中~、排水中~
{ BaoJing(); //报警程序
}//end if(flag_JinShui || flag_PaiShui)
else
{ flag_XiDi = 0; //清洗涤标志
flag_PiaoXi = 0; //清漂洗标志
flag_TuoShui= 0; //清脱水标志
Stop();
}//end else
}
void Motor(void)
{ static uchar s_Motor;
s_Motor++;
if(s_Motor==T_Motor)
{ static uchar Motors;
s_Motor = 0;
Motors++;
if(Motors==3)
Motors = 0;
switch(Motors)
{ case ZHENGZHUAN : ZhengZhuan();
T_Motor_Ctl(4,3,5);
break;
case STOP : Stop();
T_Motor_Ctl(1,2,2);
break;
case FANZHUAN : FanZhuan();
T_Motor_Ctl(4,3,5);
break;
default : break;
}//end switch
}//end if
}
void Timer0(void) interrupt 1
{
TR0 = 0; //停止计数
TH0 = 0X3C; //重装定时器值
TL0 = 0XB0;
TR0 = 1;
_50ms++;
if(_50ms == 20) //1s到
{ _50ms = 0;
s++;
if(s == T_S) //定时到
Ok_Timer();
if(flag_XiDi || flag_PiaoXi || flag_TuoShui)
Motor(); //电机控制程序
}//end if(_50ms == 20)
}//end Timer0()
void int1(void) interrupt 2
{ if(!p33)
{ Delay_10ms(1); //延时10ms左右,去抖动
if(!p33)
{
}//end if(!p33) 2
}//end if(!p33) 1
}
void Timer1(void) interrupt 3
{ static uchar _50ms; //每50ms加一次的变量
TR1 = 0; //停止计数
TH1 = 0X3C; //重装定时器值
TL1 = 0XB0;
TR1 = 1;
_50ms++;
if(_50ms == 14) //0.7s到
{ _50ms = 0;
if(flag_XiDi) //洗涤中~
LED_XiDi = ~LED_XiDi; //洗涤状态灯闪烁
if(flag_PiaoXi) //漂洗中~
LED_PiaoXi = ~LED_PiaoXi; //漂洗状态灯闪烁
if(flag_TuoShui) //脱水中~
LED_TuoShui = ~LED_TuoShui; //脱水状态灯闪烁
if(flag_BaoJing)
PIN_BaoJing = ~PIN_BaoJing; //报警
}//end if(_50ms == 14)
}
void SEL_ChengXU(void)
{ if(!K_SEL_ChengXu) //程序选择键
{ Delay_10ms(1); //延时10ms左右,去抖动
if(!K_SEL_ChengXu)
{ while(!K_SEL_ChengXu);
flag_SEL_ChengXu++;
if(flag_SEL_ChengXu==4)
flag_SEL_ChengXu = 0;
switch(flag_SEL_ChengXu)
{ case BIAOZHUN : LED_BiaoZhun= 0; //亮
LED_JingJi = 1; //灭
LED_DanDu = 1; //灭
LED_PaiShui = 1; //灭
break;
case JINGJI : LED_BiaoZhun= 1;
LED_JingJi = 0;
LED_DanDu = 1;
LED_PaiShui = 1;
break;
case DANDU : LED_BiaoZhun= 1;
LED_JingJi = 1;
LED_DanDu = 0;
LED_PaiShui = 1;
break;
case PAISHUI : LED_BiaoZhun= 1;
LED_JingJi = 1;
LED_DanDu = 1;
LED_PaiShui = 0;
break;
default : break;
}//end switch
}//end if(!K_Sel_ChengXu) 2
}//end if(!K_Sel_ChengXu) 1
}//END
void SEL_QiangRuo(void)
{ if(!K_SEL_QiangRuo) //强弱选择键
{ Delay_10ms(1); //延时10ms左右,去抖动
if(!K_SEL_QiangRuo)
{ while(!K_SEL_QiangRuo);
flag_SEl_QiangRuo = ~flag_SEl_QiangRuo;
if(!flag_SEl_QiangRuo)
{ LED_QiangXi = 0; //强洗状态,灯亮
LED_RuoXi = 1; //弱洗状态灯,灭
}//end if(!flag_SEl_QiangRuo)
else
{ LED_QiangXi = 1; //强洗状态,灯亮
LED_RuoXi = 0; //弱洗状态灯,灭
}//end else
}//end if(!K_SEL_QiangRuo) 2
}//end if(!K_SEL_QiangRuo) 1
}
void JinShui(void)
{ PIN_JinShui = 0;
flag_JinShui = 1;
TR1 = 0;
Timer0_Init();
T_S = T_JinShui;
while(SW_ShuiWei);
PIN_JinShui = 1;
flag_JinShui = 0;
TR0 = 0;
TF0 = 0;
}
void PaiShui(void)
{ PIN_PaiShui = 0;
flag_PaiShui = 1;
TR1 = 0;
Timer0_Init();
T_S = T_PaiShui;
while(!SW_ShuiWei);
TR0 = 0;
TF0 = 0;
Delay_10ms(500);//延时50s,经验值5000
PIN_PaiShui = 1;
flag_PaiShui = 0;
}
void XiDi(void)
{ flag_XiDi = 1;
TR1 = 1;
Timer0_Init();
T_S = T_XiDi;
Motor_Init();
while(flag_XiDi);
TR1 = 0;
LED_XiDi = 1;
}
void PiaoXi(uchar t)
{ flag_PiaoXi = 1;
TR1 = 1;
Timer0_Init();
T_S = t;
Motor_Init();
while(flag_PiaoXi);
}
void BaoHu_GaiKai(void)
{ if(SW_AnQuan) //盖开
{ ZanTing();
LED_TuoShui = 0;
}//end if
else
{ JiXu(); //电机不用管,最多5s不转
}//end else
}
void TuoShui(void)
{ flag_TuoShui = 1;
PIN_PaiShui = 0;
TR1 = 1;
Timer0_Init();
T_S = T_TuoShui;
Motor_Init();
while(flag_TuoShui)
{ BaoHu_GaiKai();
}//end while
TR1 = 0;
LED_TuoShui = 1; //而出水阀一直开着
}
void Programme_BiaoZhun(void)
{ LED_XiDi = 0; //洗涤状态灯
LED_PiaoXi = 0; //漂洗状态灯
LED_TuoShui = 0; //脱水状态灯
JinShui();
XiDi();
PaiShui();
JinShui();
PiaoXi(T_PiaoXi_1);//4min*60s//4*60
PaiShui();
JinShui();
PiaoXi(T_PiaoXi_2);//2min*60s//2*60
Programme_PaiShui();
}
void Programme_JingJi(void)
{ TR1 = 0;
LED_XiDi = 0; //洗涤状态灯
LED_PiaoXi = 0; //漂洗状态灯
LED_TuoShui = 0; //脱水状态灯
JinShui();
XiDi();
PaiShui();
JinShui();
PiaoXi(T_PiaoXi_1);//4min*60s
Programme_PaiShui();
}
void Programme_DanDu(void)
{ LED_XiDi = 0; //洗涤状态灯
LED_PiaoXi = 1; //漂洗状态灯
LED_TuoShui = 1; //脱水状态灯
JinShui();
XiDi();
}
void Programme_PaiShui(void)
{ LED_XiDi = 1; //洗涤状态灯
LED_PiaoXi = 1; //漂洗状态灯
LED_TuoShui = 0; //脱水状态灯
PaiShui();
TuoShui();
}
void main()
{
Pin_Init(); //管脚初始化
ExInt_Init(); //外中断初始化
Timer1_Init();
ET0 = 1;
ET1 = 1;
Enable(); //开总中断
while(1)
{ if(!flag_Run) //运行前按键才有效
{ SEL_ChengXU(); //程序选择程序
SEL_QiangRuo(); //强弱选择程序
}//end if(!flag_Run)
if(flag_Run)//用else不,按启动键后,有时没反映????//
{ PIN_PaiShui = 1; //关排水阀
switch(flag_SEL_ChengXu)
{ case BIAOZHUN : Programme_BiaoZhun(); //标准洗衣程序
break;
case JINGJI : Programme_JingJi(); //经济洗衣程序
break;
case DANDU : Programme_DanDu(); //单独洗衣程序
break;
case PAISHUI : Programme_PaiShui(); //排水洗衣程序
break;
default : break;
}//end switch
}//end esle
flag_Run = 0;
}//end while
}
史海拾趣
|
我用的C8051f410单片机,I2C设备是PCA9535,用的是中断方式的数据传输,无论我读从设备哪个寄存器,返回的值都是PCA9535的从设备地址0x40.不知道是哪里出了问题。我是参照新华龙的例程写的。这是我的程序: void PCA9535_WriteByte( unsigned char ...… 查看全部问答> |
|
两个线程不断地访问同一片内存区,需要进行互斥(关键区锁定)吗?其中一个线程修改内存区内容,另外一个线程只是单单读取! 两个线程不断地访问同一片内存区,需要进行互斥(关键区锁定)吗?其中一个线程修改内存区内容,另外一个线程只是单单读取! //=================== 一个线程是不断抓数据放内存区,另外一个线程只是访问这片内存区!!! 我没加什么线程间的 ...… 查看全部问答> |
|
用C#做过智能设备应用程序时怎么没有monthCalendar和dateTimePicker,这样的日期控件? 用C#做过智能设备应用程序时怎么没有monthCalendar和dateTimePicker,这样的日期控件? 工具箱里怎么没有? 怎么加入??… 查看全部问答> |
|
现有16个比特,每个比特复制3次,并将这48个比特赋值给一个6*8的矩阵,每一行均是8个数,请问要怎样操作才能达到这样的效果?例如比特是:1 0 1 0 1 0 1 0 1 0 1 0 1 0 1 0 复制三次: 1 1 1 0 0 0 1 1 1 0 0 0 1 1 1 0 0 0 1 1 1 0 0 0 1 1 1 0 0 ...… 查看全部问答> |
|
用于冶金行业,热轧厂,专门轧不锈钢的逆变器: 用的是西门子6SE70系列的逆变器,所有的逆变器都是大容量的装机柜型,为什么电机在空载的时候或者在轧制的过程中,老烧逆变器的快熔? 烧快熔是有哪些原因引起的,不知道怎么解决?… 查看全部问答> |




