首页 > 器件类别 > 存储 > 存储
 PDF数据手册

MD56V62160-12TA

描述:
Synchronous DRAM, 4MX16, 10ns, CMOS, PDSO54, 0.400 INCH, 0.80 MM PITCH, PLASTIC, TSOP2-54
分类:
存储    存储   
文件大小:
339KB,共29页
制造商:
概述
Synchronous DRAM, 4MX16, 10ns, CMOS, PDSO54, 0.400 INCH, 0.80 MM PITCH, PLASTIC, TSOP2-54
器件参数
参数名称
属性值
是否Rohs认证
不符合
厂商名称
LAPIS Semiconductor Co Ltd
零件包装代码
TSOP2
包装说明
TSOP2, TSOP54,.46,32
针数
54
Reach Compliance Code
unknown
ECCN代码
EAR99
访问模式
FOUR BANK PAGE BURST
最长访问时间
10 ns
其他特性
AUTO/SELF REFRESH
最大时钟频率 (fCLK)
83 MHz
I/O 类型
COMMON
交错的突发长度
2,4,8
JESD-30 代码
R-PDSO-G54
JESD-609代码
e0
长度
22.22 mm
内存密度
67108864 bit
内存集成电路类型
SYNCHRONOUS DRAM
内存宽度
16
功能数量
1
端口数量
1
端子数量
54
字数
4194304 words
字数代码
4000000
工作模式
SYNCHRONOUS
最高工作温度
70 °C
最低工作温度
组织
4MX16
输出特性
3-STATE
封装主体材料
PLASTIC/EPOXY
封装代码
TSOP2
封装等效代码
TSOP54,.46,32
封装形状
RECTANGULAR
封装形式
SMALL OUTLINE, THIN PROFILE
峰值回流温度(摄氏度)
NOT SPECIFIED
电源
3.3 V
认证状态
Not Qualified
刷新周期
4096
座面最大高度
1.2 mm
自我刷新
YES
连续突发长度
2,4,8
最大待机电流
0.002 A
最大压摆率
0.18 mA
最大供电电压 (Vsup)
3.6 V
最小供电电压 (Vsup)
3 V
标称供电电压 (Vsup)
3.3 V
表面贴装
YES
技术
CMOS
温度等级
COMMERCIAL
端子面层
Tin/Lead (Sn/Pb)
端子形式
GULL WING
端子节距
0.8 mm
端子位置
DUAL
处于峰值回流温度下的最长时间
NOT SPECIFIED
宽度
10.16 mm
文档预览
Dear customers,
About the change in the name such as "Oki Electric Industry Co. Ltd." and
"OKI" in documents to OKI Semiconductor Co., Ltd.
The semiconductor business of Oki Electric Industry Co., Ltd. was succeeded to OKI
Semiconductor Co., Ltd. on October 1, 2008.
Therefore, please accept that although
the terms and marks of "Oki Electric Industry Co., Ltd.", “Oki Electric”, and "OKI"
remain in the documents, they all have been changed to "OKI Semiconductor Co., Ltd.".
It is a change of the company name, the company trademark, and the logo, etc. , and
NOT a content change in documents.
October 1, 2008
OKI Semiconductor Co., Ltd.
550-1 Higashiasakawa-cho, Hachioji-shi, Tokyo 193-8550, Japan
http://www.okisemi.com/en/
E2G1052-17-X1
¡ Semiconductor
MD56V62160/H
¡ Semiconductor
This version: Mar. 1998
MD56V62160/H
Pr
el
im
in
ar
y
4-Bank
¥
1,048,576-Word
¥
16-Bit SYNCHRONOUS DYNAMIC RAM
DESCRIPTION
The MD56V62160/H is a 4-bank
¥
1,048,576-word
¥
16-bit synchronous dynamic RAM,
fabricated in Oki's CMOS silicon-gate process technology. The device operates at 3.3 V. The inputs
and outputs are LVTTL compatible.
FEATURES
Silicon gate, quadruple polysilicon CMOS, 1-transistor memory cell
4-bank
¥
1,048,576-word
¥
16-bit configuration
3.3 V power supply,
±0.3
V tolerance
Input
: LVTTL compatible
Output : LVTTL compatible
Refresh : 4096 cycles/64 ms
Programmable data transfer mode
CAS
latency (2, 3)
– Burst length (2, 4, 8)
– Data scramble (sequential, interleave)
• CBR auto-refresh, Self-refresh capability
• Package:
54-pin 400 mil plastic TSOP (Type II) (TSOPII54-P-400-0.80-K) (Product : MD56V62160/H-xxTA)
xx indicates speed rank.
PRODUCT FAMILY
Family
MD56V62160-10
MD56V62160-12
MD56V62160H-15
Max.
Frequency
100 MHz
83 MHz
66 MHz
Access Time (Max.)
t
AC2
9 ns
14 ns
9 ns
t
AC3
9 ns
10 ns
9 ns
1/28
¡ Semiconductor
PIN CONFIGURATION (TOP VIEW)
V
CC
DQ1
V
CC
Q
DQ2
DQ3
V
SS
Q
DQ4
DQ5
V
CC
Q
DQ6
DQ7
V
SS
Q
DQ8
V
CC
LDQM
WE
CAS
RAS
CS
A13/BA0
A12/BA1
A10
A0
A1
A2
A3
V
CC
1
2
3
4
5
6
7
8
9
MD56V62160/H


10
11
12
13
14
15
16
17
18
19
20
21
22
23
24
25
26
27
54
V
SS
53
DQ16
52
V
SS
Q
51
DQ15
50
DQ14
49
V
CC
Q
48
DQ13
47
DQ12
46
V
SS
Q
45
DQ11
44
DQ10
43
V
CC
Q
42
DQ9
41
V
SS
40
NC
39
UDQM
38
CLK
37
CKE
36
NC
35
A11
34
A9
33
A8
32
A7
31
A6
30
A5
29
A4
28
V
SS
54-Pin Plastic TSOP (II)
(K Type)
Pin Name
CLK
CS
CKE
A0 - A11
A12, A13
RAS
CAS
WE
Function
System Clock
Chip Select
Clock Enable
Address
Bank Select Address
Row Address Strobe
Column Address Strobe
Write Enable
Pin Name
DQi
V
CC
V
SS
V
CC
Q
V
SS
Q
NC
Function
Data Input/Output
Power Supply (3.3 V)
Ground (0 V)
Data Output Power Supply (3.3 V)
Data Output Ground (0 V)
No Connection
UDQM, LDQM Data Input/Output Mask
Note:
The same power supply voltage must be provided to every V
CC
pin and V
CC
Q pin.
The same GND voltage level must be provided to every V
SS
pin and V
SS
Q pin.
2/28
¡ Semiconductor
MD56V62160/H
PIN DESCRIPTION
CLK
CS
CKE
Fetches all inputs at the "H" edge.
Disables or enables device operation by asserting or deactivating all inputs except CLK, CKE,
UDQM and LDQM.
Masks system clock to deactivate the subsequent CLK operation.
If CKE is deactivated, system clock will be masked so that the subsequent CLK operation is
deactivated. CKE should be asserted at least one cycle prior to a new command.
Address
Row & column multiplexed.
Row address: RA0 – RA11
Column address: CA0 – CA7
A12, A13
(BA1, BA0)
RAS
CAS
WE
UDQM,
LDQM
Masks the read data of two clocks later when UDQM and LDQM are set "H" at the "H" edge of the clock signal.
Masks the write data of the same clock when UDQM and LDQM are set "H" at the "H" edge of the clock signal.
UDQM controls upper byte and LDQM controls lower byte.
DQi
Data inputs/outputs are multiplexed on the same pin.
Functionality depends on the combination. For details, see the function truth table.
Bank Access pins. These pins are dedicated to select one of 4 banks.
3/28
¡ Semiconductor
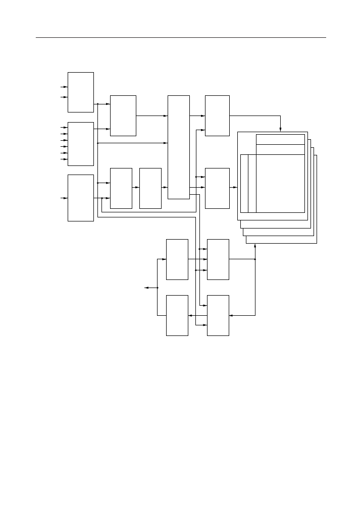
BLOCK DIAGRAM
MD56V62160/H
CLK
CKE
CLOCK
BUFFER
Command
Decoding
Logic
Command
Buffers
Control
Logic
A0 -
A13
Address
Buffers
Mode
Register
Latency
& Burst
controller
Column
Address
Latches
& Counter
Column Decoders
Sense Amplifiers
CS
RAS
CAS
WE
UDQM
LDQM
Row
Address
Latches
& Refresh
Counter
Row Decoders
Word Drivers
Memory
Cells
BANK A
BANK B
BANK C
BANK D
Input
Buffers
Input
Data
Register
DQ1 - DQ16
Output
Data
Register
Output
Buffers
4/28
参数对比
与MD56V62160-12TA相近的元器件有:MD56V62160-10TA、MD56V62160H-15TA。描述及对比如下:
型号 MD56V62160-12TA MD56V62160-10TA MD56V62160H-15TA
描述 Synchronous DRAM, 4MX16, 10ns, CMOS, PDSO54, 0.400 INCH, 0.80 MM PITCH, PLASTIC, TSOP2-54 Synchronous DRAM, 4MX16, 9ns, CMOS, PDSO54, 0.400 INCH, 0.80 MM PITCH, PLASTIC, TSOP2-54 Synchronous DRAM, 4MX16, 9ns, CMOS, PDSO54, 0.400 INCH, 0.80 MM PITCH, PLASTIC, TSOP2-54
是否Rohs认证 不符合 不符合 不符合
零件包装代码 TSOP2 TSOP2 TSOP2
包装说明 TSOP2, TSOP54,.46,32 TSOP2, TSOP54,.46,32 TSOP2, TSOP54,.46,32
针数 54 54 54
Reach Compliance Code unknown unknown unknown
ECCN代码 EAR99 EAR99 EAR99
访问模式 FOUR BANK PAGE BURST FOUR BANK PAGE BURST FOUR BANK PAGE BURST
最长访问时间 10 ns 9 ns 9 ns
其他特性 AUTO/SELF REFRESH AUTO/SELF REFRESH AUTO/SELF REFRESH
最大时钟频率 (fCLK) 83 MHz 100 MHz 66 MHz
I/O 类型 COMMON COMMON COMMON
交错的突发长度 2,4,8 2,4,8 2,4,8
JESD-30 代码 R-PDSO-G54 R-PDSO-G54 R-PDSO-G54
JESD-609代码 e0 e0 e0
长度 22.22 mm 22.22 mm 22.22 mm
内存密度 67108864 bit 67108864 bit 67108864 bit
内存集成电路类型 SYNCHRONOUS DRAM SYNCHRONOUS DRAM SYNCHRONOUS DRAM
内存宽度 16 16 16
功能数量 1 1 1
端口数量 1 1 1
端子数量 54 54 54
字数 4194304 words 4194304 words 4194304 words
字数代码 4000000 4000000 4000000
工作模式 SYNCHRONOUS SYNCHRONOUS SYNCHRONOUS
最高工作温度 70 °C 70 °C 70 °C
组织 4MX16 4MX16 4MX16
输出特性 3-STATE 3-STATE 3-STATE
封装主体材料 PLASTIC/EPOXY PLASTIC/EPOXY PLASTIC/EPOXY
封装代码 TSOP2 TSOP2 TSOP2
封装等效代码 TSOP54,.46,32 TSOP54,.46,32 TSOP54,.46,32
封装形状 RECTANGULAR RECTANGULAR RECTANGULAR
封装形式 SMALL OUTLINE, THIN PROFILE SMALL OUTLINE, THIN PROFILE SMALL OUTLINE, THIN PROFILE
峰值回流温度(摄氏度) NOT SPECIFIED NOT SPECIFIED NOT SPECIFIED
电源 3.3 V 3.3 V 3.3 V
认证状态 Not Qualified Not Qualified Not Qualified
刷新周期 4096 4096 4096
座面最大高度 1.2 mm 1.2 mm 1.2 mm
自我刷新 YES YES YES
连续突发长度 2,4,8 2,4,8 2,4,8
最大待机电流 0.002 A 0.002 A 0.002 A
最大压摆率 0.18 mA 0.21 mA 0.16 mA
最大供电电压 (Vsup) 3.6 V 3.6 V 3.6 V
最小供电电压 (Vsup) 3 V 3 V 3 V
标称供电电压 (Vsup) 3.3 V 3.3 V 3.3 V
表面贴装 YES YES YES
技术 CMOS CMOS CMOS
温度等级 COMMERCIAL COMMERCIAL COMMERCIAL
端子面层 Tin/Lead (Sn/Pb) Tin/Lead (Sn/Pb) Tin/Lead (Sn/Pb)
端子形式 GULL WING GULL WING GULL WING
端子节距 0.8 mm 0.8 mm 0.8 mm
端子位置 DUAL DUAL DUAL
处于峰值回流温度下的最长时间 NOT SPECIFIED NOT SPECIFIED NOT SPECIFIED
宽度 10.16 mm 10.16 mm 10.16 mm
厂商名称 LAPIS Semiconductor Co Ltd - LAPIS Semiconductor Co Ltd
1.5V微型无线调频话筒
本文用了 12 个元件做了一个微型无线调频话筒,工作频率稳定,发射距离在 30 米左右, 6V 供...
fighting 无线连接
低功耗模拟前端电路设计
超低功耗、高集成的模拟前端芯片MAX5865是针对便携式通信设备?例如手机、PDA、WLAN以及...
fighting 模拟电子
HSDPA:提升WCDMA性能的高速引擎
HSDPA:提升WCDMA性能的高速引擎 高速下行分组接入(High Speed Downlin...
mdreamj 无线连接
基于Z7010的EBAZ4205矿板的原理图和PCB
本帖最后由 chenzhufly 于 2019-6-4 13:06 编辑 附件是...
chenzhufly FPGA/CPLD
【2024 DigiKey 创意大赛】物料开箱
感谢EEWORLD和Digikey联合举办的 【2024 DigiKey 创意大赛】下单10天...
烧饼321 DigiKey得捷技术专区
艾迈斯欧司朗邀您填写问卷,兑换红地球tritan夏日吸管杯!
艾迈斯欧司朗 携传感、光源和可视化领域 最新产品及技术组合, ...
eric_wang 综合技术交流
热门器件
热门资源推荐
器件捷径:
00 01 02 03 04 05 06 07 08 09 0A 0C 0F 0J 0L 0M 0R 0S 0T 0Z 10 11 12 13 14 15 16 17 18 19 1A 1B 1C 1D 1E 1F 1H 1K 1M 1N 1P 1S 1T 1V 1X 1Z 20 21 22 23 24 25 26 27 28 29 2A 2B 2C 2D 2E 2F 2G 2K 2M 2N 2P 2Q 2R 2S 2T 2W 2Z 30 31 32 33 34 35 36 37 38 39 3A 3B 3C 3D 3E 3F 3G 3H 3J 3K 3L 3M 3N 3P 3R 3S 3T 3V 40 41 42 43 44 45 46 47 48 49 4A 4B 4C 4D 4M 4N 4P 4S 4T 50 51 52 53 54 55 56 57 58 59 5A 5B 5C 5E 5G 5H 5K 5M 5N 5P 5S 5T 5V 60 61 62 63 64 65 66 67 68 69 6A 6C 6E 6F 6M 6N 6P 6R 6S 6T 70 71 72 73 74 75 76 77 78 79 7A 7B 7C 7M 7N 7P 7Q 7V 7W 7X 80 81 82 83 84 85 86 87 88 89 8A 8D 8E 8L 8N 8P 8S 8T 8W 8Y 8Z 90 91 92 93 94 95 96 97 98 99 9A 9B 9C 9D 9F 9G 9H 9L 9S 9T 9W
索引文件:
2727  788  1707  2491  368  55  16  35  51  8 
需要登录后才可以下载。
登录取消
下载 PDF 文件