首页 > 器件类别 > 嵌入式处理器和控制器 > 微控制器和处理器
 PDF数据手册

MSM80C85AHRS

描述:
Microprocessor, 8-Bit, 5MHz, CMOS, PDIP40, 0.600 INCH, 2.54 MM PITCH, PLASTIC, DIP-40
分类:
文件大小:
355KB,共32页
制造商:
概述
Microprocessor, 8-Bit, 5MHz, CMOS, PDIP40, 0.600 INCH, 2.54 MM PITCH, PLASTIC, DIP-40
器件参数
参数名称
属性值
是否Rohs认证
不符合
厂商名称
LAPIS Semiconductor Co Ltd
零件包装代码
DIP
包装说明
DIP, DIP40,.6
针数
40
Reach Compliance Code
unknown
地址总线宽度
16
位大小
8
边界扫描
NO
最大时钟频率
5 MHz
外部数据总线宽度
8
格式
FIXED POINT
集成缓存
NO
JESD-30 代码
R-PDIP-T40
JESD-609代码
e0
长度
51.98 mm
低功率模式
YES
端子数量
40
最高工作温度
85 °C
最低工作温度
-40 °C
封装主体材料
PLASTIC/EPOXY
封装代码
DIP
封装等效代码
DIP40,.6
封装形状
RECTANGULAR
封装形式
IN-LINE
峰值回流温度(摄氏度)
NOT SPECIFIED
电源
5 V
认证状态
Not Qualified
座面最大高度
4.57 mm
速度
5 MHz
最大压摆率
20 mA
最大供电电压
5.5 V
最小供电电压
4.5 V
标称供电电压
5 V
表面贴装
NO
技术
CMOS
温度等级
INDUSTRIAL
端子面层
Tin/Lead (Sn/Pb)
端子形式
THROUGH-HOLE
端子节距
2.54 mm
端子位置
DUAL
处于峰值回流温度下的最长时间
NOT SPECIFIED
宽度
15.24 mm
uPs/uCs/外围集成电路类型
MICROPROCESSOR
文档解析

MSM80C85AH系列微处理器是与8080A兼容的8位CMOS微处理器。根据提供的文档内容,MSM80C85AH系列微处理器具有以下特点和差异:

  1. 更高的处理速度:MSM80C85AH设计有更高的处理速度,最大可达5MHz,相比于8080A通常的最大速度3.5MHz。

  2. 更低的功耗:MSM80C85AH具有更低的功耗,典型值为50mW,这得益于其CMOS技术。

  3. 电源电压范围:MSM80C85AH的工作电压范围为+3到+6V,而8080A的工作电压通常为+5V。

  4. 操作温度范围:MSM80C85AH的操作温度范围是-40到+85°C,这可能比一些8080A的实现更宽。

  5. 内部时钟发生器:MSM80C85AH具有内部时钟发生器,可以通过外部晶体进行同步。

  6. 系统控制:MSM80C85AH具有内部系统控制器,可以提供大型系统控制的高级周期状态信息。

  7. 电源管理模式:MSM80C85AH提供了一种低功耗模式,称为HALT-HOLD模式,这在8080A中可能不是标准特性。

  8. 中断和陷阱处理:MSM80C85AH具有四个向量中断(其中一个是非屏蔽中断)以及与8080A兼容的中断处理能力。

  9. 指令周期:MSM80C85AH的指令周期为0.8毫秒(在5V供电时),这比8080A的指令周期短。

  10. 封装类型:MSM80C85AH提供了不同的封装类型,如40引脚塑料DIP、44引脚塑料QFJ和44引脚塑料QFP。

  11. 不适用于亚洲和大洋洲:文档中提到,该产品在亚洲和大洋洲不可用。

这些差异表明MSM80C85AH在性能、功耗和系统集成方面相对于8080A进行了改进。然而,由于它们是兼容的,大多数为8080A编写的软件应该能够在MSM80C85AH上运行,可能需要一些调整以利用新的功能。

文档预览
Dear customers,
About the change in the name such as "Oki Electric Industry Co. Ltd." and
"OKI" in documents to OKI Semiconductor Co., Ltd.
The semiconductor business of Oki Electric Industry Co., Ltd. was succeeded to OKI
Semiconductor Co., Ltd. on October 1, 2008.
Therefore, please accept that although
the terms and marks of "Oki Electric Industry Co., Ltd.", “Oki Electric”, and "OKI"
remain in the documents, they all have been changed to "OKI Semiconductor Co., Ltd.".
It is a change of the company name, the company trademark, and the logo, etc. , and
NOT a content change in documents.
October 1, 2008
OKI Semiconductor Co., Ltd.
550-1 Higashiasakawa-cho, Hachioji-shi, Tokyo 193-8550, Japan
http://www.okisemi.com/en/
OKI Semiconductor
MSM80C85AHRS/GS/JS
8-Bit CMOS MICROPROCESSOR
FEDL80C85AH-03
Issue Date: May
16,
2003
This product is not available in Asia and Oceania.
GENRAL DESCRIPTION
The MSM80C85AH is a complete 8-bit parallel; central processor implemented in silicon gate
C-MOS technology and compatible with MSM80C85A.
It is designed with higher processing speed (max.5 MHz) and lower power consumption
compared with MSM80C85A and power down mode is provided, thereby offering a high level
of system integration.
The MSM80C85AH uses a multiplexed address/data bus. The address is split between the 8-
bit address bus and the 8-bit data bus. The on-chip address latch : of a MSM81C55-5 memory
product allows a direct interface with the MSM80C85AH.
FEATURES
• Power down mode (HALT-HOLD)
• Low Power Dissipation: 50mW(Typ)
• Single + 3 to + 6 V Power Supply
• –40 to + 85°C, Operating Temperature
• Compatible with MSM80C85A
• 0.8
ms
instruction Cycle (V
CC
= 5V)
• On-Chip Clock Generator (with External Crystal)
• On-Chip System Controller; Advanced Cycle Status Information Available for Large System
Control
g p
• Four Vectored interrupt (One is non-maskable) Plus the 8080A-compatible interrupt.
• Serial, In/Serial Out Port
• Decimal, Binary and Double Precision Arithmetic
• Addressing Capability to 64K Bytes of Memory
• TTL Compatible
• 40-pin Plastic DIP(DIP40-P-600-2.54): (MSM80C85AHRS)
• 44-pin Plastic QFJ(QFJ44-P-S650-1.27): (MSM80C85AHJS)
• 44-pin Plastic QFP(QFP44-P-910-0.80-2K): (MSM80C85AHGS-2K)
1
¡ Semiconductor
MSM80C85AHRS/GS/JS
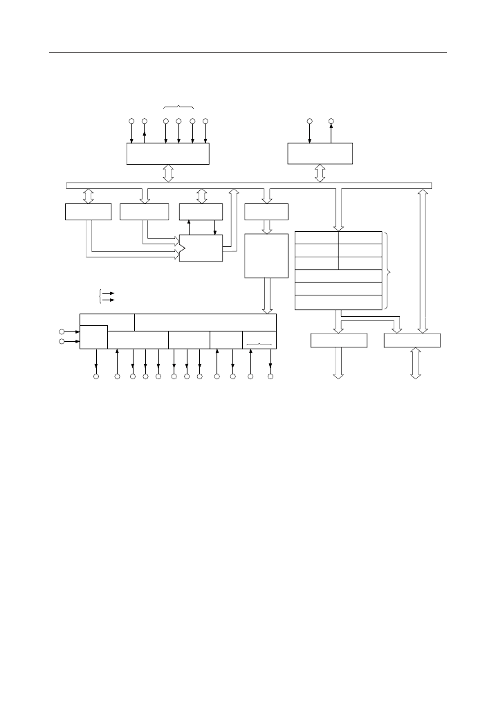
FUNCTIONAL BLOCK DIAGRAM
RST
INTR
INTA
5.5 6.5
7.5 TRAP
SID
SOD
Interrupt Control
Serial I/O Control
8-Bit Internal Data Bus
Accumulator
(8)
Temporary Register
(8)
Flag (5)
Flip Flops
Instruction
Register (8)
Arithmetic
Logic Unit
ALU(8)
Instruction
Decoder
And
Machine
Cycle
Encoding
B REG (8)
D REG (8)
H REG (8)
C REG (8)
E REG (8)
C REG (8)
Register
Array
Stack Pointer (16)
Program Counter (16)
Incrementer/Decrementer
Address Latch (16)
Power
Supply
+5V
GND
Power Down
X
1
X
2
CLK
GEN
Timing And Control
Control
Status
DMA
Reset
Address Buffer (8)
Data/Address
Buffer (8)
CLK
OUT
READY
RD WR
ALE
S0
S1 IO /
M
HOLD HLDA
RESET IN
RESET OUT
A
15
- A
8
Address Bus
AD
7
- AD
0
Address/Data Bus
2
¡ Semiconductor
MSM80C85AHRS/GS/JS
PIN CONFIGURATION (TOP VIEW)
40 pin Plastic DIP
X
1
X
2
RESET OUT
SOD
SID
TRAP
RST7.5
RST6.5
RST5.5
INTR
INTA
AD
0
AD
1
AD
2
AD
3
AD
4
AD
5
AD
6
AD
7
GND
33 READY
32 IO/M
31 S
1
30
RD
29
WR
28 ALE
27 S
0
26 A
15
25 A
14
24 A
13
23 A
12
1
2
3
4
5
6
7
8
9
10
11
12
13
14
15
16
17
18
19
20
40
39
38
37
36
35
34
33
32
31
30
29
28
27
26
25
24
23
22
21
V
CC
HOLD
HLDA
CLK(OUT)
RESET IN
READY
IO/M
S
1
RD
WR
ALE
S
0
A
15
A
14
A
13
A
12
A
11
A
10
A
9
A
8
44 pin Plastic QFP
42 RESET OUT
35 CLK(OUT)
TRAP 1
RST7.5 2
RST6.5 3
RST5.5 4
INTR 5
INTA
6
AD
0
7
AD
1
8
AD
2
9
AD
3
10
NC 11
34
RESET IN
37 HOLD
36 HLDA
43 SOD
38 V
CC
44 SID
39 NC
41 X
2
40 X
1
44 pin Plastic QFJ
4 RESET OUT
AD
4
12
AD
5
13
AD
6
14
AD
7
15
GND 16
V
CC
17
A
8
18
A
9
19
A
10
20
A
11
21
NC 22
41 CLK(OUT)
TRAP 7
RST7.5 8
RST6.5 9
RST5.5 10
INTR 11
NC 12
INTA
13
AD
0
14
AD
1
15
AD
2
16
AD
3
17
40
RESET IN
39 READY
38 IO/M
37 S
1
36
RD
35
WR
34 NC
33 ALE
32 S
0
31 A
15
30 A
14
29 A
13
43 HOLD
A
9
25
AD
4
18
NC 19
AD
5
20
AD
6
21
AD
7
22
GND 23
A
8
24
A
10
26
42 HLDA
5 SOD
44 V
CC
6 SID
1 NC
3 X
2
2 X
1
A
11
27
A
12
28
3
¡ Semiconductor
MSM80C85AHRS/GS/JS
MSM80C85AH FUNCTIONAL PIN DEFINITION
The following describes the function of each pin:
Symbol
A
8
- A
15
(Output, 3-state)
A
0
- A
7
(Input/Output)
3-state
ALE
(Output)
Function
Address Bus: The most significant 8-bits of the memory address or the 8-bits of the I/O address,
3-stated during Hold and Halt modes and during RESET.
Multiplexed Address/Data Bus: Lower 8-bits of the memory address (or I/O address) appear on
the bus during the first clock cycle (T state) of a machine cycle. It then becomes the data bus during
the second and third clock cycles.
Address Latch Enable: It occurs during the first clock state of a machine cycle and enables address to
get latched into the on-chip latch peripherals. The falling edge of ALE is set to guarantee setup and
hold times for the address information. The falling edge ALE can also be used to strobe the status
information ALE is never 3-state.
Machine cycle status:
IO/M S
1
S
0
0
0
1
1
0
0
1
0
1
1
1
0
1
0
1
States
IO/M S
1
S
0
1
.
.
.
1
0
·
·
1
0
·
·
States
Interrupt Acknowledge
Halt
= 3-state
Hold
(high impedance)
Reset
·
= unspecified
S
0
, S
1
, IO/M
(Output)
Memory write
Memory read
I/O write
I/O read
Opcode fetch
S
1
can be used as an advanced R/W status. IO/M, S
0
and S
1
become valid at the beginning of
a machine cycle and remain stable throughout the cycle. The falling edge of ALE may be used to latch
the state of these lines.
RD
(Output, 3-state)
WR
(Output, 3-state)
READY
(Input)
READ control: A low level on
RD
indicates the selected memory or I/O device is to be read that
the Data Bus is available for the data transfer, 3-stated during Hold and Halt modes and during RESET.
WRITE control: A low level on
WR
indicates the data on the Data Bus is to be written into the selected
memory or I/O location. Data is set up at the trailing edge of
WR,
3-stated during Hold and Halt
modes and during RESET.
If READY is high during a read or write cycle, it indicates that the memory or peripheral is ready to
send or receive data. If READY is low, the cpu will wait an integral number of clock cycles for READY
to go high before completing the read or write cycle READY must conform to specified setup and
hold times.
HOLD indicates that another master is requesting the use of the address and data buses.
The cpu, upon receiving the hold request, will relinquish the use of the bus as soon as the completion
of the current bus transfer. Internal processing can continue. The processor can regain the bus only
after the HOLD is removed. When the HOLD is acknowledged, the Address, Data,
RD, WR,
and IO/M
lines are 3-stated. And status of power down is controlled by HOLD.
HOLD ACKNOWLEDGE: Indicates that the cpu has received the HOLD request and that it will
relinquish the bus in the next clock cycle. HLDA goes low after the Hold request is removed.
The cpu takes the bus one half clock cycle after HLDA goes low.
INTERRUPT REQUEST: Is used as a general purpose interrupt. It is sampled on during the next to
the last clock cycle of an instruction and during Hold and Halt states. If it is active, the Program
Counter (PC) will be inhibited from incrementing and an
INTA
will be issued. During this cycle
a RESTART or CALL instruction can be inserted to jump to the interrupt service routine.
The INTR is enabled and disabled by software. It is disabled by Reset and immediately after
an interrupt is accepted. Power down mode is reset by INTR.
INTERRUPT ACKNOWLEDGE: Is used instead of (and has the same timing as)
RD
during
the instruction cycle after an INTR is accepted.
RESTART INTERRUPTS: These three inputs have the same timing as INTR except they cause
an internal RESTART to be automatically inserted.
The priority of these interrupts is ordered as shown in Table 1. These interrupts have a higher priority
than INTR. In addition, they may be individually masked out using the SIM instruction.
Power down mode is reset by these interrupts.
Trap interrupt is a nonmaskable RESTART interrupt. It is recognized at the same timing as INTR or
RST 5.5 - 7.5. It is unaffected by any mask or Interrupt Disable. It has the highest priority of any
interrupt. (See Table 1.) Power down mode is reset by input of TRAP.
HOLD
(Input)
HLDA
(Output)
INTR
(Output)
INTA
(Output)
RST 5.5
RST 6.5
RST 7.5
(Input)
TRAP
(Input)
4
参数对比
与MSM80C85AHRS相近的元器件有:MSM80C85AHGS-2K、MSM80C85AHJS。描述及对比如下:
型号 MSM80C85AHRS MSM80C85AHGS-2K MSM80C85AHJS
描述 Microprocessor, 8-Bit, 5MHz, CMOS, PDIP40, 0.600 INCH, 2.54 MM PITCH, PLASTIC, DIP-40 Microprocessor, 8-Bit, 5MHz, CMOS, PQFP44, PLASTIC, QFP-44 Microprocessor, 8-Bit, 5MHz, CMOS, PQCC44, PLASTIC, QFJ-44
是否Rohs认证 不符合 不符合 不符合
厂商名称 LAPIS Semiconductor Co Ltd LAPIS Semiconductor Co Ltd LAPIS Semiconductor Co Ltd
零件包装代码 DIP QFP QFJ
包装说明 DIP, DIP40,.6 QFP, QFP44,.53X.57,32 QCCJ, LDCC44,.7SQ
针数 40 44 44
Reach Compliance Code unknown unknown unknown
地址总线宽度 16 16 16
位大小 8 8 8
边界扫描 NO NO NO
最大时钟频率 5 MHz 5 MHz 5 MHz
外部数据总线宽度 8 8 8
格式 FIXED POINT FIXED POINT FIXED POINT
集成缓存 NO NO NO
JESD-30 代码 R-PDIP-T40 S-PQFP-G44 S-PQCC-J44
JESD-609代码 e0 e0 e0
长度 51.98 mm 10.5 mm 16.59 mm
低功率模式 YES YES YES
端子数量 40 44 44
最高工作温度 85 °C 85 °C 85 °C
最低工作温度 -40 °C -40 °C -40 °C
封装主体材料 PLASTIC/EPOXY PLASTIC/EPOXY PLASTIC/EPOXY
封装代码 DIP QFP QCCJ
封装等效代码 DIP40,.6 QFP44,.53X.57,32 LDCC44,.7SQ
封装形状 RECTANGULAR SQUARE SQUARE
封装形式 IN-LINE FLATPACK CHIP CARRIER
峰值回流温度(摄氏度) NOT SPECIFIED NOT SPECIFIED NOT SPECIFIED
电源 5 V 5 V 5 V
认证状态 Not Qualified Not Qualified Not Qualified
座面最大高度 4.57 mm 2.25 mm 4.35 mm
速度 5 MHz 5 MHz 5 MHz
最大压摆率 20 mA 20 mA 20 mA
最大供电电压 5.5 V 5.5 V 5.5 V
最小供电电压 4.5 V 4.5 V 4.5 V
标称供电电压 5 V 5 V 5 V
表面贴装 NO YES YES
技术 CMOS CMOS CMOS
温度等级 INDUSTRIAL INDUSTRIAL INDUSTRIAL
端子面层 Tin/Lead (Sn/Pb) Tin/Lead (Sn/Pb) Tin/Lead (Sn/Pb)
端子形式 THROUGH-HOLE GULL WING J BEND
端子节距 2.54 mm 0.8 mm 1.27 mm
端子位置 DUAL QUAD QUAD
处于峰值回流温度下的最长时间 NOT SPECIFIED NOT SPECIFIED NOT SPECIFIED
宽度 15.24 mm 9.5 mm 16.59 mm
uPs/uCs/外围集成电路类型 MICROPROCESSOR MICROPROCESSOR MICROPROCESSOR
PIC 8位单片机的分类和特点
PIC 8 位单片机的分类和特点 PIC 8位单片机的分类和特点 ...
rain Microchip MCU
【2024 DigiKey创意大赛】物料开箱
物料收到几天了,今天终于有时间来开箱,感谢EEWORLD和Digikey举办的 【2024 Dig...
fangkaixin DigiKey得捷技术专区
小熊派BearPi-Pico H2821星闪开发板测评(四)——多种有线数据传输测试
UART UART为通用异步收发器,在实际接线中,一个设备的RX引脚接到另一个设备的TX引脚...
FuShenxiao 无线连接
【2024 DigiKey 创意大赛】3、PCB 打样
本帖最后由 qwert1213131 于 2024-8-19 14:29 编辑 要开始准备打...
qwert1213131 DigiKey得捷技术专区
找AMS1117-3.3V 低功耗 替代料
找可以取代SOT -223、AMS1117-3.3V、Pin to Pin 的低功耗LDO,尽量是常...
bluefox0919 电源技术
《人工智能实践教程》3、神经网络
一、神经网络介绍 神经网络与感知机有很多共同点,同时也有一些差异。 神经网络如下图,最i左边的...
xinmeng_wit 嵌入式系统
热门器件
热门资源推荐
器件捷径:
L0 L1 L2 L3 L4 L5 L6 L7 L8 L9 LA LB LC LD LE LF LG LH LI LJ LK LL LM LN LO LP LQ LR LS LT LU LV LW LX LY LZ M0 M1 M2 M3 M4 M5 M6 M7 M8 M9 MA MB MC MD ME MF MG MH MI MJ MK ML MM MN MO MP MQ MR MS MT MU MV MW MX MY MZ N0 N1 N2 N3 N4 N5 N6 N7 N8 NA NB NC ND NE NF NG NH NI NJ NK NL NM NN NO NP NQ NR NS NT NU NV NX NZ O0 O1 O2 O3 OA OB OC OD OE OF OG OH OI OJ OK OL OM ON OP OQ OR OS OT OV OX OY OZ P0 P1 P2 P3 P4 P5 P6 P7 P8 P9 PA PB PC PD PE PF PG PH PI PJ PK PL PM PN PO PP PQ PR PS PT PU PV PW PX PY PZ Q1 Q2 Q3 Q4 Q5 Q6 Q8 Q9 QA QB QC QE QF QG QH QK QL QM QP QR QS QT QV QW QX QY R0 R1 R2 R3 R4 R5 R6 R7 R8 R9 RA RB RC RD RE RF RG RH RI RJ RK RL RM RN RO RP RQ RR RS RT RU RV RW RX RY RZ
索引文件:
513  78  811  1722  1543  11  2  17  35  32 
需要登录后才可以下载。
登录取消
下载 PDF 文件