历史上的今天
返回首页

历史上的今天

今天是:2025年01月22日(星期三)

正在发生

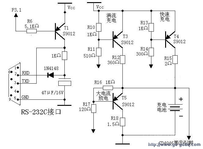
2018年01月22日 | 用AT89C2051制作的快速充电器

2018-01-22 来源:eefocus


推荐阅读

史海拾趣

HOPERF公司的发展小趣事

凭借卓越的产品性能和完善的解决方案,HOPERF的产品在多个领域得到了广泛应用。从户外运动、电子导航到工业测量、环境监测,再到医疗健康、智能家居等领域,HOPERF的产品几乎覆盖了人们生活的方方面面。公司不仅提供标准化的产品,还根据客户的实际需求提供个性化定制服务,极大地满足了市场的多样化需求。这种灵活多变的市场策略使得HOPERF在全球市场上迅速拓展,赢得了大量品牌客户的青睐和合作。

以上五个故事展示了HOPERF公司在电子行业中的发展历程和成就,充分体现了其在技术创新、产业链整合、全球化布局、质量控制以及市场拓展等方面的综合实力。

Cavium Networks公司的发展小趣事

在电子行业的快速发展中,Cavium Networks 公司凭借其创新的技术和敏锐的市场洞察力,成功推出了基于 MIPS64 的单核和双核 OCTEON 处理器系列。这款处理器为网络、无线、控制和存储应用提供了高度集成化和低成本的64位计算解决方案,成为当时业界领先的面向下一代智能网络的新型处理器。OCTEON 处理器的诞生,标志着 Cavium Networks 在网络通信领域的技术实力得到了进一步提升,也为其后续的发展奠定了坚实的基础。

Continental公司的发展小趣事

近年来,大陆集团在特种商用车胎领域也取得了重要突破。2014年,大陆集团在亚洲国际物流技术与运输系统展览会上发布了一款全新的产品——SC8特种商用车胎。这款产品是专门针对亚洲物料搬运业而开发出来的,适用于仓库、饮料业、造纸业等多个行业。SC8轮胎具备超深的轮胎花纹和极佳的性能,为物料搬运业提供了更高效、更安全的解决方案。这一产品的推出进一步巩固了大陆集团在商用车胎领域的市场地位。

Emerson公司的发展小趣事

1954年至1973年,Emerson在总裁帕森斯的领导下,开始实施多元化战略。公司通过一系列并购活动,成功收购了包括威诺、美国电气电机、里奇工具等在内的36家公司,进一步拓宽了业务范围。同时,Emerson还注重研发和创新,通过不断推出新产品和技术,巩固了其在电气行业的领先地位。在此期间,公司的规模迅速扩大,从最初的2家工厂、4000名员工和5600万美元产值发展到82家工厂、31000名员工和8亿美元产值。

Excel Cell Electronic Co Ltd公司的发展小趣事

随着环保意识的提高,ECE公司积极响应环保号召,致力于推广绿色环保理念。公司采用环保材料和生产工艺,减少废弃物排放和能源消耗。同时,ECE公司还积极参与环保公益活动,宣传环保知识,提高公众的环保意识。这些努力使ECE公司成为电子行业中绿色环保的倡导者和实践者。

Holtek(合泰)公司的发展小趣事

随着环保意识的提高,ECE公司积极响应环保号召,致力于推广绿色环保理念。公司采用环保材料和生产工艺,减少废弃物排放和能源消耗。同时,ECE公司还积极参与环保公益活动,宣传环保知识,提高公众的环保意识。这些努力使ECE公司成为电子行业中绿色环保的倡导者和实践者。

问答坊 | AI 解惑

PROETL PCB常用零件封装库大全下载

PROETL PCB常用零件封装库大全下载 需要的顶一下哦…

查看全部问答>

《新型电源电路应用实例》作者:薛永毅

再来交流点资料。尊重版权,勿作商用。 …

查看全部问答>

关于视频信号调理问题。

复合视频基带信号(CVBS)只是用负脉冲进行同步的。我在调试一个视频处理电路时,需要提取这个同步。但实际中遇到如下问题: 视频信号是经交流耦合到ADC采样的,这样在明场景和暗场景下负脉冲的最低值会变化。我首先想到的是数字处理的方法,提出 ...…

查看全部问答>

2000/XP系统下的U盘万能驱动是如何实现的?

在WIN98称霸的时代,每次使用U盘拷资料都是首先安装U盘厂商提供的驱动或者万能驱动程序,然后U盘才可以被系统识别,那个时候也没有这个疑问,后来到了2000/XP时代,安装U盘已经完全傻瓜式了,厂商不在需要提供驱动程序,直接把U盘插在USB口上就能使 ...…

查看全部问答>

cximage600_ce绘制图片闪烁

cximage600_ce在连续绘制多幅图片的时候会不停的闪烁,如果要用双缓冲修改的话,应该改哪个地方呢?…

查看全部问答>

STC12C5A32S2这个片子,串口下载的时候,无法下载。出现以下提示

这个片子我按照厂家提供的下载电路搭建的,第一次下载成功了,再下载就无法下载了,上次下的程序还再执行,只要上上电就执行程序,就是不下载,我也按照顺序,先点下载然后再上电,还是不行,哪位给解决一下,谢谢。 Chinese:正在尝试与 MCU/单片 ...…

查看全部问答>

请教如何在arm9上使用mysql数据库

要做个项目,以arm9为基础,控制器是别人开发的,提供接口给我们,我们负责应用程序的开发,自己做的程序需要查询mysql数据库,所以想把mysql集成到板子里去,想请教下这么做是否可行,可行的话要如何做,能推荐几本参考书?谢谢…

查看全部问答>

关于100pin的103xCDE的FSMC问题

因为100pin的没有PF和PG脚,所以貌似FSMC只能用在NOR Mux和NAND 16bit两种模式下了。24位的地址也只能接16M的FLASH,但是片选是不是就只有一个PD7了?那岂不是只能接一片?即使用NAND也就只能接两片8bit的了。请版主给说说,死等哈 ...…

查看全部问答>

SPICE模型库网址

SPICE模型库网址http://www.intusoft.com/models.htmhttp://www.cadence.com/products/orcad/downloads/pspice_models/index.aspxhttp://www.aplac.hut.fi/aplac/models/main.htmlhttp://www.maxim-ic.com/tools/spice/http://www.altera.com.cn/su ...…

查看全部问答>

fifo缓存

请问有谁做过,用FIFO来构成数据缓存窗口的啊,比如3*3的数据缓存窗口?请教,谢谢…

查看全部问答>