历史上的今天
今天是:2025年02月26日(星期三)
2018年02月26日 | 基于Linux的MISC类设备AD7859L的驱动程序开发
2018-02-26 来源:eefocus
1 引言
在嵌入式系统中基于ARM微核的嵌入式处理器已经成为市场主流。随着ARM技术的广泛应用,建立面向ARM构架的嵌入式操作系统成为测量行业的热点问题。在 LINUX 操作系统中添加新的外部设备时,只需为其添加对应的驱动程序即可。介绍另一种驱动程序的编写方式,即采用MISC类设备。其实质也是一个字符设备。可将用户各种不同的驱动设备类型合成到一种类型中,共用一个主设备号,通过不同的次设备号和设备节点名来区分。可方便管理这些驱动模块。字符型的驱动设备模块在挂载时都要分配主设备号、次设备号和创建设备节点名,在卸载驱动设备时还必须同时删掉设备节点名。通过采用MISC类设备,在挂载设备驱动时无须再用到mknod命令分配主设备号、次设备号和创建设备节点名,在insmodl挂载之后,只须mdev—s就能自动装配/dev目录下的设备文件。
2 AD7859L的引脚功能描述和寄存器
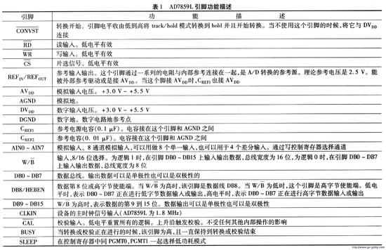
AD7859L的引脚功能描述如表1所示。

AD7859L包含一个控制寄存器,A/D转换输出寄存器,状态寄存器,测试寄存器和10位校正寄存器。控制寄存器只能写入,A/D转换输出寄存器和状态寄存器只能读取,测试寄存器和校正寄存器是可读可写的。
向AD7859L写入数据时,数据宽度必须是16位。16位数据写入AD7859L时,既可作为一个16位字,也可作为2个8位字节,取决于引脚W/B上的逻辑电平。当W/B接高电平时,16位数据从DB0传输到DBl5,DB0为最低位,DBl5为最高位。当W/B接低电平时,引脚DB8/HBEN作为高字节使能,2个8位字节的数据从DB0传输到DB7,DB0为最低位,DB7为最高位。当以2个8位字节写入数据时,必须先写低字节,再写高字节。16位数据的最高2位ADDRl、ADDR0,通过编码决定访问哪一个寄存器,后面的14位数据写入该寄存器。表2为编码分布。
读寄存器时必须先设置控制寄存器的DB6和DB7位,即RDSLTO和RDSLTl。这2位通过编码决定访问哪一个寄存器。上电时这2位初始值是00,因此读取操作访问的寄存器是A/D转换输出寄存器。同写寄存器一样,字模式或者字节模式均可以。当以字节模式读校正寄存器时,必须先读低字节。
3 AD7859L驱动程序
操作系统一般提供设备驱动程序完成对特定硬件的控制,以建立应用程序和设备之间的抽象接口,而不是应用程序直接操作硬件。设备驱动程序实际上是操作硬件的软件,是内核中具有最高特权级的、驻留内存的、可共享的底层硬件处理例程。
采用MISC类设备来添加AD7859L驱动。AD7859L的结构体定义语句如下:



从2.6版本内核开始引入了platform这个概念,在开发底层驱动程序时,首先要确认设备的地址、中断向量号。在内核中添加AD7859L的地址、中断号、设备节点名。设备驱动在加载时首先需要调用的入口函数module_init(),该函数完成设备驱动的初始化工作,如寄存器置位、结构体赋值等,其中最重要的工作就是向内核注册该设备。在应用程序中打开设备文件,然后利用ioctl()函数向驱动传递各种控制命令。每一次A/D转换完成后都会产生中断,调用中断响应函数,将转换好的数据写到缓冲区中。当用户需要读取A/D转换的数据时,通过调用read()函数,读取缓冲区数据。驱动程序结构如图1所示。

3.1 平台资源
在2.6内核中将每个设备的资源用结构platform_devICe描述,该结构体在/include/linux/platform_device.h中定义。AD7859L驱动的平台资源如下。在文件/arch/arm/roach—s3c2410/devs.c中添加下述结构体。


该宏定义在map.h文件中。第二组描述了AD7859L设备的中断向量号。flags描述资源类型,设备驱动会根据flags来获取相应的资源信息。在结构体statIC struct platform_device*SMDk2410_devices[]__initdata添加上述s3c_device_ad7859ADC平台资源。该结构体在/arch/arm/mach—s3c2410/mach—smdk2410.C文件中定义。
3.2 MISC类设备
在AD7859L的结构体内创建一个miscdevice类型设备驱动的结构体指针,增添一个misc类型设备。该结构体在/include/miscdevice.h中定义。

在AD7859L驱动的probe函数中调用misc_register(stmctmiscdevICe*misc)函数,对misc类设备注册,这个函数会为内核注册一个misc类型设备,如果minor被设置为MISCDYNAMIC_MINOR,系统会动态的为该设备分配一个次设备号,用以区分其他的设备。不同类型的设备调用的设备注册和注销函数有所不同。misc类设备的注销函数为misc_deregister(struct miscdevice}misc)。成功均返回零,否则返回一个错误代码。

3.3 应用
测试的应用程序相对简单,利用open函数打开设备文件,通过ioctl函数设置AD7859L的各个采样参数,包括选择哪几路通道进行采样,采样的时间间隔,采样的方式等等。利用read函数读取缓冲区数据,在程序退出时调用close函数关闭设备文件。
4 结语
AD7859L是一款高速、低功耗的模数转换器,在测量行业有着很广阔的应用前景。随着大家对Linux的认可,嵌入式Linux会被越来越多的人所接受。通过介绍在Linux下以MISC类设备方式开发AD7859L的设备驱动程序,让大家更清楚的理解MISC类型设备的操作方法。
史海拾趣
|
在输入电压220V、50Hz、电压变化范围+15%~-15%条件下; a、 输出电压可调范围:+3V~+15V; b、 最大输出电流:2A; c、 电压调整率≤0.2%(输入电压变化范围+15%~-15%下,满载); d、 负载调整率≤1% e、 纹波电压(峰- ...… 查看全部问答> |
|
这个程序的作用是 ;把V/F转换得到的脉冲送到单片机的T0口计数, ;计数的结果放到R2,R3中 ;求出计数值的万,千,百,十,个位,然后分别放在74H,73H,72H,71H,70H中 ;最后把结果通过4094串行移位寄存器显示出来 ORG 0000H LJM ...… 查看全部问答> |
|
功能:把键盘输入的数据存入显示缓存区 displaybuf ,然后显示缓存区的内容, 调试的结果不对,显示很乱~ 不知道什么原因? #include #define uchar unsigned char #define uint unsigned int sbit ledk=P2^5; //锁存口 sbit d ...… 查看全部问答> |
|
WinCE系统下如何识别 以太网网口的状态---即有没有与其他电脑相连接 WinCE系统下如何识别 U盘的状态----是否有U盘插到usb host口上 WinCE系统下如何识别 USB电缆的状态----是否有USB电缆连接到USB device上… 查看全部问答> |
|
我在www.pudn.com下载的AT91RM9200(DKEK)VxWorksBSP.RAR,但下载下来才知道只是一份开发者指南,不是源码。我现在准备上AT91RM9200,也准备买一块评估板,但都没有VxWorks的BSP,大家能送我一份吗?我们可以交换源码的。 谢谢! … 查看全部问答> |




