历史上的今天
今天是:2025年08月06日(星期三)
2018年08月06日 | 智慧电能计量芯片来袭,助力物联网发展
2018-08-06 来源:深圳合力为科技有限公司
物联网的英文名称为“Internet of things”,顾名思义,就是“物物相连的网络”,它将具备感知、通讯能力的物体相连接,实现物物之间通讯和信息交换。日常用品因为连接而获得了新的生命,它们甚至将具有学习能力,通过感知用户的行为而对自身的行为做出相应的调整。
物联网时代,众多企业对传统产品进行智能化改造。合力为科技一直专注于电能计量领域,为智能电器提供电能感知能力的解决方案,之前推出的HLW8012/HLW8032具备小体积、外围简单、高可靠性等优点,已广泛应用于智能插座、充电桩、智能路灯等领域。今再推出2款新型电能计量芯片HLW8112、HLW8110,在性能、功能方面进行了更多的提升。
一、新型电能计量芯片介绍
传统型电能计量芯片HLW8012/HLW8032,可测量1路电压、电流、功率、电量,新型电能计量芯片可以测量更全面的电能参数,精度更高。
1、电能计量芯片HLW8112
●动态范围3000:1时,有功功率误差<0.1%
●1路电压检测,2路电流检测
●2路有功功率,电量计算
●漏电检测,过零检测,过载检测
●线频率、相角
●免校准
●工作电压:3.3V/5V
●内置温度传感器
●内置/外置晶振
●2路可配置中断输出
●UART/SPI接口
●SSOP16封装

图1 HLW8112内部框图

图2 HLW8112典型应用电路
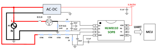
2、电能计量芯片HLW8110
●动态范围3000:1时,有功功率误差<0.1%
●1路电压检测,1路电流检测
●1路有功功率,电量计算
●过零检测,过载检测
●线频率、相角
●工作电压:3.3V/5V
●内置晶振
●免校准
●UART接口
●SOP8封装

图3 HLW8110内部框图

图4 HLW8110典型应用电路
二、HLW8112/HLW8110新增功能应用
1、漏电保护
家电产品在长期使用后,随着器件老化,会出现耗电量增加,甚至漏电,造成安全隐患。HLW8112在单通道基础上增加1路电流检测通道用于检测设备漏电状况。在图2中,B通道通过电流互感器对负载设备进行漏电检测,当负载设备发生漏电时,HLW8112通过INT2引脚输出快速切断设备电源,保护电器使用者安全。
2、过载保护
家电在使用过程中,因为使用不当或器件老化,可能会出现工作电流、功率超负荷,时间一长,可能会损坏家电、引起火灾。HLW8112,HLW8110内部可以设置电流、电压、功率最大值,当检测到过载异常时,芯片对相应寄存器进行更新指示。HLW8112还可以配置为通过INT1引脚对过载异常进行指示,响应比HLW8110更及时。
3、免校准
HLW8112,HLW8110自身测量误差控制在2%以内,若电流、电压采样电阻使用1%或者更高,则整机测量误差会控制在3%左右,若已经符合产品的规格要求,可以免掉全部校准,节省许多设备成本、人工成本、时间成本。
若上述误差不能达到产品的规格要求,可以将计量模块作为独立模块,进行模块校准,校准数据可以保存在HLW8112,HLW8110中,后面直接将计量模块接入整机中即可,免掉了整机校准。
4、过零检测
过零检测功能可以为PWM控制开关场合提供更高效、更安全的用电控制。HLW8112,HLW8110具有电流、电压信号过零检测功能,还可以通过寄存器配置过零方式,内部检测结果更新到相应寄存器。HLW8112可以配置为通过INT1引脚对过零检测结果进行指示,响应比HLW8110更及时。
5、2通道测量
智能插座分单孔插座及多孔排插,每个插孔都必须有1个计量模块,所以之前的多孔排插计量模块的元器件多、体积较大,占用MCU的接口资源较多。HLW8112可以同时测量2路电流、1路电压、2路功率、电量,1个计量模块可以实现2个插孔的测量,缩小体积、降低成本。

图5 HLW8112的2通道测量应用电路
6、智慧用电
HLW8112,HLW8110还可以测量电压骤降、功率因素、线频率、峰值、相角等电能参数,综合电流、电压有效值、有功功率、视在功率等参数,可以建立完整的电器运行状态模型。比如:根据功率因素、功率异常判断电器的老化情况、电器故障原因;出现电压骤降、峰值过大或者线频率变化较大的状况时,适当调整电器的工作状态,使电器始终处于安全用电、高效率用电状态。
三、HLW8012/HLW8032/HLW8110/HLW8112对比表
合力为科技一直致力于推广 Meter IC在智能家居、智能家电和与“电”相关等节能产品上的应用和解决方案,脉冲输出型计量芯片HLW8012和UART串口输出的HLW8032一直广泛使用于WIFI插座、智能路灯等物联网产品上。此次推出的具有漏电检测功能计量芯片HLW8112,在性能指标上都要优于HLW8012和HLW8032,使用场景更加广泛,可以应用于智能家电设备、漏电检测设备、计量电表、WIFI插座、LED照明和充电桩领域。HLW8110是一款8PIN的计量芯片,是HLW8112的简化版,它只有1路电压测量和1路电流测量,内置晶振、采用UART通讯方式,特别适合于模具体积小较小的产品开发,比如WIFI插座和PDU等产品上。

史海拾趣
|
本帖最后由 jameswangsynnex 于 2015-3-3 19:57 编辑 2007年,随着一声“手机生产核准制正式取消”的赦令,大批所谓的“黑手机”厂商如雨后春笋般破土而出,加之MTK积极的方案提供和技术支持推波助澜,大大降低了手机设计的入行门槛。手机 ...… 查看全部问答> |
|
Lenze有没有可以连接多台电机的驱动器? 如题,一个驱动器连接多个电机,这需要驱动器有多个电机接口,包括多套UVW输出和多个编码器的输入,Lenze有这样的驱动器吗?其他品牌的伺服有吗?恳请高手指点,谢谢!… 查看全部问答> |
|
I have a dream!IBM T23能否当场个X86结构的嵌入式开发板? I have a dream! 本人闲置一台IBM T23笔记本,闲来无事,有以下想法: IBM T23能否当场个X86结构的嵌入式开发板? 请大家多多发言...… 查看全部问答> |
|
梦之旅同学EZ430系列学习笔记和智能家居系统项目之DHT11 虽然之前有同学传了DHT11的程序,但我发现那个程序不好用,呵呵,我的在那时候也调通了,然后现在我参考下那位同学程序,优化了一下相关结构,传下我的DHT11,也说下我的DHT11开发经历,今天上传三章,呵呵,今天这项目算完结了,多谢大家关 ...… 查看全部问答> |
|
请教:uart、can、Eth等通信接口配置好后,如何通过软件查询其是否工作正常? 本人最近用 LM3S 9B81做一个项目,需要随时应答 上位机发送的 各个端口状态查询信息,请问 假如没有数据收发,我如何反应出 各个通信端口状态是正常的呢?谢谢… 查看全部问答> |
|
现在准备电子设计竞赛,做一个电子假负载的题目,开始直流模式下的恒流恒压横阻模式已完成,但负载不能进交流,求各路大神提供一下能进交流的电子负载原理电路或方案,要测量交流电源内阻的……小弟在此谢过了。。。谢谢!做了差不多3个星期了,没想 ...… 查看全部问答> |
|
//*******************************************************************os_tsk_create() #include <rtl.h> OS_TID os_tsk_create ( void (*task)(void), /* Task to create建立任务 */ U8 priority ); &n ...… 查看全部问答> |




