历史上的今天
今天是:2025年01月11日(星期六)
2019年01月11日 | 交流直接驱动(DACD)电源方案让LED寿命更长
2019-01-11
LED技术推动了照明领域的一场革命。结合小型、低功耗、高可靠性和低成本,使得照明可以在不可能用白炽灯或荧光灯技术的地方实施。因此,LED照明在办公室、家庭甚至在我们的车上激增。
目前固态照明方案的主要缺点不是LED本身,而是提供照明能量的电源。这些开关电源(SMPS)的预期寿命比LED短得多,这主要是因为它们所含的磁性元件和电解电容器的使用寿命。此外,含有风扇等有源冷却设备的开关电源尤其易受早期故障的影响。另一个缺点是SMPS通常体积庞大,是电磁干扰(EMI)的主要来源。考虑到它们的尺寸和通常有限的照明安装空间,它们不太可能与LED安装在相同的PCB上,因此需要互连和引线,这是另一个潜在的故障来源。
然而,电力技术和拓扑的最新进展包括交流直接驱动(DACD)电源方案的出现。这种新的方法完全无需传统的SMPS,在成本、体积、使用寿命和可靠性方面提供多种优势-然而,并不是所有的DACD方案都是相同的。
DACD拓扑
所有DACD方案的共同之处是输入整流桥,使用经典的4个二极管配置,将50/60 Hz输入交流波形校正为100/120 Hz半正弦波。峰值幅值从110 V交流输入的155 V左右变化到230 V交流输入的325 V,但原理保持不变。
用于LED驱动的DACD拓扑通常分为两种配置,每一种都各有优缺点。

图1:典型的DACD拓扑及其主要的特点
这两种方法都支持采用单板方案,而不是SMPS方案所需的双板方案。分流型DACD采用单片集成电路,降低了物料单(BoM)成本。它还具有易于扩展的优点,但散热性能相对较差。
相比之下,旁路类型倾向于使用多个集成电路,因而导致更高的BOM成本。而这种方法更适合于需要许多LED串的应用。与分流法相比,虽然扩展性有限,但电气性能更好,总谐波失真(THD)通常小于10%,而分流法为30%左右。
虽然与传统的开关电源法相比,这些DACD法是个显著进步,但它们并不是驱动基于LED的现代应用的完全理想的方案。目前市场上有许多基于IC的DACD方案,但这些方案在稳压、散热性能、耐浪涌性能、调光能力和成本方面都可改进。

图2:基本工作波形和电路图
图2显示了DACD方案的基本工作模式。当交流线路电压通过半正弦时,IC内的开关指示电流(ILEDn)照亮每个LED。但这种线性开关法有一个主要的缺点,即高THD。
最新的好方法
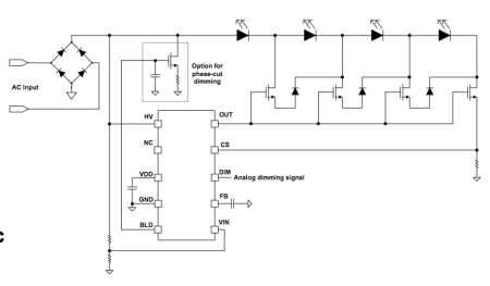
最新的DACD方案之一是安森美半导体的NCL30170。基于分流拓扑,它提供了前述的这种方法的所有优点,包括:是单个IC方案,具有较低的BoM成本和易于扩展功率。但这种新方案的一个独特特性是能够驱动多个外部MOSFET开关,从而支持连接多个LED串;NCL30170是市场上首个能够这样做的产品。因此,功率可从10W扩展到200 W,连接的LED串的总数和外部开关仅受最高功率水平的限制。

图3:NCL30170是单输出、多串、分流DACD方案
在大多数应用中,尽管电源电压波动,但LED亮度保持不变是很重要的。通常,DACD驱动器能够实现±10%的稳压-安森美半导体的新器件达到±1%,这是非常显著的提升,从而确保连接LED的持续光输出。
NCL30170用一种专有的方法来调节电流,而不是用于传统DACD方案的线性方法。电压触发点保持不变,但以这样一种方式调节电流使其不再是一个阶梯形状,从而产生平滑的正弦波电流(如图4右图所示),导致低于10%的极佳的THD水平。

Conventional Shunt Type:传统的分流类型
Stepped input current:阶梯式的输入电流
Sine input current:正弦输入电流
图4:专有的电流平滑 /整形提供平滑的正弦波形
除了极佳的THD,NCL30170还提供领先行业的功率因数校正(PFC)性能,超过0.98。
有效调光的重要性
在许多应用中,能进行LED调光很重要,可通过脉宽调制(PWM)技术(通常称为切相)或模拟控制来实现。PWM提供宽范围的调光能力,但也有明显的缺点,包括闪烁,这已被证明会导致处于这种视线环境的人头痛。高电平的PWM调光也会导致室内应用中尤其不受欢迎的可闻噪声。
虽然许多DACD方案可调低到10%,NCL30170能够提供5%的模拟调光,从而满足具有挑战性的现代应用的需要。该器件在整个调光范围内保持稳压,从而确保即使在低功率下,从LED发出的光仍然保持不变。
对于使用TRIAC的切相调光,NCL30170强大的PWM性能确保基于它的照明方案非常适合于改装应用。
总结
LED照明在当今照明方案中占很大比例。由于现代应用的低功耗、低成本和小尺寸要求,这比例将增长;用更加灵活和通用的LED照明改装旧的白炽灯装置也将是未来增长的重要推动力。
直到最近,SMPS一直被用于为LED装置供电,但存在耐用性和使用寿命的问题,而且体积庞大,使在受限空间安装LED方案变得复杂和受限。
最近,DACD已成为一种为LED串供电的可行技术。这项技术解决了SMPS的许多缺点,特别是耐用性和使用寿命、大小和成本,且未来将大大促进更多的LED照明装置。现在,如安森美半导体的NCL30170这样的器件有助于交流直接技术提供应用所需的性能、灵活性和耐用性,用于许多终端市场领域。
上一篇:欧司朗光科技技术亮相CES
史海拾趣
|
继成功推出一系列Green model AC-DC PWM电源控制IC后,昂宝电子目前又推出一系列CCFL控制器IC,可广泛用于LCD监视器、LCD-TV、笔记本电脑以及工业设备、汽车、手持设备中的液晶显示器。 目前昂宝电子所推出CCFL控制器IC产品包括:OB3316/OB3316 ...… 查看全部问答> |
|
我在2440上移植了DM9000A的网卡,系统运行后能够被PING通。可是一运行IE就报如下错误: Data Abort: Thread=97d9aab4 Proc=81d96340 \'device.exe\' AKY=ffffffff PC=02b52178(dm9isa.dll+0x00002178) RA=02b52174(dm9isa.dll+0x00002174) BVA=06 ...… 查看全部问答> |
|
arm-linux平台上摄像头 quick capture interface的中断问题 我需要在pxa271平台上通过quick capture interface来获取摄像头图像,程序是从别的操作系统移植过来的,所以CIF寄存器初始化设置的逻辑应该没有问题,现在的问题是只要我设置了Start of Frame的中断,即 CICR0置位 ~(CICR0_SOFM), 再enable CIF接 ...… 查看全部问答> |
|
java 调用DLL 读串口,不久就死了,请帮忙看看什么原因? 经过仔细分析问题出这dll这里,但始终找不到解决办法,请大家帮忙看看,谢谢! dll代码如下: JNIEXPORT jstring JNICALL Java_getGPS (JNIEnv * env, jobject obj) { char * cIpAddress =compressWideChar((LPCWSTR)L\"empty value! ...… 查看全部问答> |
|
关于格式转换函数sprintf(): 我想用sprintf()函数将一个usigned int型变量转换为字符串从串口发送出去 结果调用的时候发现不对 我先定义DeocdeNum=2000;UCHAR *CH 保存转换后的字符串 printf(ch,\"%d\",DeocdeNum); 结果我发现在程序中 Deoc ...… 查看全部问答> |
|
源例程,寻求帮助!!!谢谢 GPIO管脚能否配置采样速率? [ 本帖最后由 bjmonsoon 于 2011-1-13 19:35 编辑 ]… 查看全部问答> |




