历史上的今天
今天是:2025年01月18日(星期六)
2019年01月18日 | 无线技术能否克服电动汽车里程的问题
2019-01-18
随着动力传动系统从内燃机(ICE)向电动机发展,汽车行业正在经历史上最大的变化时期之一。虽然现代电动汽车(EV)续航里程方面的技术进展显著,但对于采用的最大障碍之一是消费者担心受困于电池没电,即所谓的“里程焦虑”。
为应对这一挑战,大多数努力都致力于让电池变得更好、车辆更高能效,但其它方法也开始崭露头角。其中最有意思的就是为EV无线充电的能力,这使得电池在车辆运行且无需“硬接线“与电源相连接的情况下也能充满电。半导体技术对于成功的电动汽车无线充电(WEVC)起着重要的作用。
采用新技术涉及一个变化的过程,不同于那些似乎享受“变化”本身的早期采用者,这对于许多主流消费者来说可能很难。鉴于EV处于发展初期,里程焦虑常被认为是其采用速度低于预期的一个原因。即使充满电,除了用于本地通勤之外,一般EV的续航里程都远远小于汽油动力车辆。这意味着在家以外的充电似乎会成为一种必要。此外,充电站远没有加油站那样普遍,导致(用户)有可能并担心受困。最后,尽管电源管理技术的进步使得充电时间得以大幅减少,但仍然比传统加油站要长得多。
虽然充电基础设施正在快速扩张,尤其是像大众汽车这样的公司在美国投资20亿美元用于清洁汽车基础设施,这也是其为处理柴油机排放丑闻的努力之一。但许多公司正在寻找其他方式,能够更便利地对车辆进行充电。其中一个正在讨论和评估中的关键技术是无线充电,特别是最终能够动态地为车辆充电。
虽然许多人视无线充电为新技术,但其实它已有百年历史。早在1894年,在纽约市,Nikolai Tesla为整个实验室的电灯供电,证明了该技术的可行性。但此后就几乎再无进展,直到最近移动设备的增长使这项技术再度崭露头角,主要是因为其为用户带来的便利。
无线技术工作原理
原则上,无线充电的工作方式与有线充电非常相似。电源电压转换为直流电(DC)并用于为电池充电。在较高的功率水平下,会使用功率因数校正(PFC)级。大多数基于主电源的充电器使用电流隔离变压器,这是有线和无线充电器之间的本质区别。

图1: 典型充电器框图
在有线应用中,变压器是一个带有核心的单元,可确保初级产生的(几乎)所有通量都能耦合到次级。这确保了高水平功率传输,进而助力构建高能效的充电器。
为了打造无线充电器,变压器被分为初级和次级,初级(发射器)保留在充电器中,次级(接收器)位于将要充电的设备中。初级和次级之间的距离将因应用而异,并会对充电器的性能产生重大影响。
通过将核心替换为“空气”,通量传输减少。如果在基于核心的变压器中,耦合系数(k)近似为1,那么在无线应用中,k的值将接近0.25。实际值将与两个线圈之间的距离成反比,且如果初级和次级未对准,则实际值也将减小。
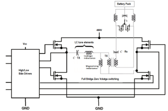
然而,通过在初级和次级引入磁共振可改善这种情况。通过使用两个调谐电路,功率以特定的频率传输,且与非谐振方法相比,功率传输的能效可近乎翻倍。

图2: 采用谐振方法的无线功率传输
这种方法的另一优点是具有更好的电磁干扰(EMI)性能,这对无线充电的大规模推广至关重要。它还允许使用诸如零电压开关(ZVS)或零电流开关(ZCS)等技术,这两种技术对于实现极高能效的功率传输都起着重要作用。
WEVC的当前状态
即使在可预见的将来,插线式的电源仍然是对深度放电电池进行充电的最佳方法,但WEVC的目标是在车辆行驶时为电池充电。在车辆使用之时为其充电的能力可助力实现更长的续航里程,或可采用更小的电池,进而通过减少电池/整体车重来提高续航里程。
近年来,许多学术机构和公司都参与了开发原型系统以实现WEVC。一些系统的设计目标是静态WEVC,比如Fraunhofer Institute for Integrated Systems and Device Technology(IISB)开发的系统,该系统将线圈置于靠近车辆前部的位置,从而显着减小了线圈尺寸。
2017年,Regional Transit Authority of Central Maryland展示了静态充电系统的另一项应用。他们沿路安装了一个静电充电站,让巴士在等待乘客上下车时能够充满电。如此一来,电动公交车现在能够完成(交通)网络内的任何路线。
当然,最终目标是让车辆能够在高速公路快速行驶的同时进行充电,并且许多公司在这方面取得了进展。高通公司的动态电动汽车充电(DEVC)系统已展示出能够在60英里/小时左右的高速公路行驶速度下提供高达20kW的功率。在其它的重要进展中,日本汽车制造商本田发表了一篇关于大功率动态充电的论文,描述了对一个充电功率为180kW(600V直流电、300A电流条件下)的系统进行的测试,其可在高达96英里/小时的行驶速度下充电。
虽然每种方法都取得了巨大飞跃,但各种方法的互通性至关重要,为此,美国汽车工程师学会(SAE)最近发布了SAE J2954标准,这是全球首个针对功率水平高达11kW的无线功率传输的规格。
总结
无线充电是克服EV发展阻力(例如里程焦虑)的关键,并对该技术在全球范围内的采用起着重要作用。早期的推行(如马里兰州的公共汽车系统)起到了作用,但像高通和本田等公司正在测试的动态充电计划终将实现EV的最终目标,即具有超越汽油动力汽车的无限续航里程和便利性。
这场革命的核心是半导体器件,它们终将提供所需的能效和可靠性,使这些理论性的方案成为大规模生产的现实和成功。安森美半导体是一家在此方面非常活跃的公司,在电源管理和高能效电源转换方面拥有广泛的经验。在其产品范围内,安森美半导体提供全面的产品系列,包括高能效IGBT和MOSFET等分立式开关器件、MOSFET驱动器、电压和电流管理系统、AC-DC控制器和稳压器、智能功率模块和电池管理产品等。
史海拾趣
|
HYM8025 时钟IC 有谁用过啊? 大家现在都用的什么型号的时钟IC?谢谢 QQ:76530879 mail:lvrenchaomail@163.com… 查看全部问答> |
|
[====================]wince 5.0 C# numericUpDown 控件不能显示小数 点上 点下 都没用??? 这是为何啊 谁在 wince 下用过这 倒霉的控件啊 … 查看全部问答> |
|
1、NRZI 即0翻转非归灵编码方式,遇0则跳变,遇1则维持前一状态的电平,这样做有什么好处,还有为什么当遇到一大串连续的1时候,即没有跳变的时候就会失去同步呢?同步序列不是在数据包的开始吗,后面的位为什么和同步有关了? 2、同步是怎么完成 ...… 查看全部问答> |
|
简介:MSP430 是一款超低功耗单片机,非常适合便携式产品以及便携式医疗产品的应用。设计便携式医疗产品通常要求较低的系统成本、最低的系统功耗以及实现较高的测量精度。TI 为医疗成像提供完整的模拟信号链和嵌入式处理解决方案,旨在以更快速度为 ...… 查看全部问答> |
|
本人新手,刚最近要做一个定位系统,现在看好Xbee与TI 的CC系列芯片。但是有几个问题没有弄明白。一、两者之间有没有区别?还是说Xbee实际就是使用的TI芯片。二、一般说用RSSI定位,但是听说TI最新的芯片里内嵌了定位引擎,做起定位来会比较方便, ...… 查看全部问答> |




