历史上的今天
今天是:2025年01月30日(星期四)
2019年01月30日 | 雪佛兰Bolt电机驱动系统
2019-01-30 来源:eefocus
通用的纯电动起步于96年的EV1,然后是13年的Spark,以及16年量产的Bolt。
Bolt的设计是在Spark的基础上,改良了驱动系统,增加了电池容量,以满足B级车长续航的需求。下图是Bolt和Spark性能参数的比对。


驱动系统
衡量电动汽车驱动系统性能的指标无外乎百公里加速时间、爬坡能力、最高车速、续航里程等。这些性能指标受制于驱动系统的峰值转矩、峰值功率和峰值转速。

Bolt采用了电驱桥系统,外形如下图所示。驱动桥前置,中心对称,左右半桥长度一样。

该系统集成了永磁电机、减速器(变比7.05)、差速器、润滑系统、电机冷却系统、驻车系统、档位开关、油泵,以及一些附件。

该款电机峰值转矩360Nm,峰值功率150kW,峰值转速8810rpm,电机的峰值电流400Arms,一些详细的尺寸和参数见下表。

下图是该电机的爆炸图。

下面重点介绍一下电机的定转子设计考量。
电机定子
Bolt的电机绕组采用的扁铜线,发卡式。扁铜线插入定子槽后,经过弯曲、焊接成型。

发卡式电机优缺点都很明显。
优点:
槽满率高,传统电机45%,发卡能达到70%
散热性好,绕组之间接触面积大,空隙小
端部短,体积小
缺点:
由于绕组线粗,高频集肤效应明显,铜耗增大
铜线要求高,扁铜线折弯后绝缘层容易损坏产生缺口或破面
由于电机匝数少,不易系列化。
加工工艺复杂
生产设备要求高
这里面的缺点对于通用这种大厂可能都不是问题,主要要解决的是第一条。
当车运行在高速下,定子电流的频率很高,由于扁铜线的横截面较大,其集肤效应会增大,从而会增大绕组的电阻,进一步增加铜耗。为此相比于Spark的每槽4线,Bolt采用了较细的扁铜线,在同样空间里,每槽里放置了6根绕组,如下图右侧所示。


两者的铜耗对比如下:

由于每槽6线降低了槽满率,为了将槽满率补偿回来,Bolt电机取消了每槽绕组间的绝缘,仅采用两段式对绕组和铁芯进行绝缘。

两段式绝缘纸的交接处,会占一定空间,所以定子槽需要修改外形,如下图所示。

端部的连接环:

在应对齿槽转矩和径向应力方面,Bolt电机既没有斜槽,也没有斜极,而是在定子槽开口宽度上做文章。
从定子铁芯横截面看,每个槽的开口宽度都不一样。

从电机长度方向看,槽开口宽度分为了3段。

我估计不用斜极方案,是因为斜极会降低气隙磁链,影响磁钢利用率,同时生产过程也麻烦。
转子设计
电机转子采用了双V结构。相邻极与极之间,V字角度会有细微的差别,在转子外表面都有空孔,孔的位置极与极也不一样,这些措施都是为了降低齿槽转矩,满足NVH的要求。

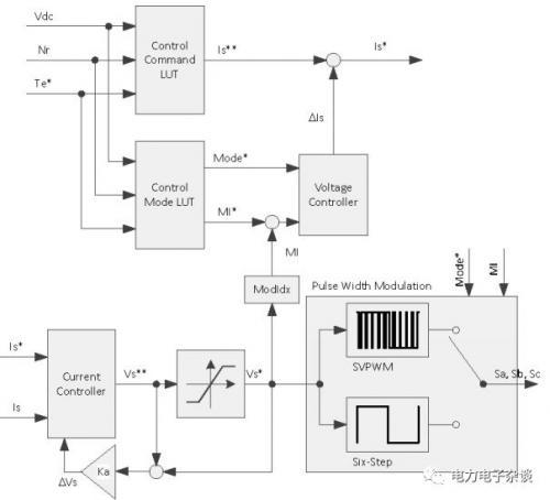
电机控制策略

为了更大的利用直流母线电压,减小电压环的限制,电机控制采用了六步法过调制,提高了电机输出转矩和电机效率。
这一部分我下来找找相关资料,仔细研究研究,再来给大家汇报!
后记:
Bolt的电机定转子设计思路和方法还是很新颖,所谓条条大路通罗马,面对同样的工程问题,大家的思路都不一样。
上一篇:电动汽车 电控系统的高压安全措施
下一篇:中美充电产业的差异
史海拾趣
|
锐迪科COM RF收发器实现了射频前端、VCO、环路滤波器等敏感器件的片内集成 新一代无线通信产品的设计越来越复杂,功能也日益强大。作为通信芯片的重要组成部分,高集成度的射频(RF)收发器对于实现多功能、高性能的产品设计至关重要。锐迪科电子有限公司通过采用低成本的CMOS工艺技术,已成功开发出可集成射频前端、VCO、环 ...… 查看全部问答> |
|
飞思卡尔09年最新的消费电子方面的资料打包下载,都是pdf文档,主要是关于飞思卡尔的一些产品在消费电子领域的应用以及技术的解决方案。好资料,需要的网友赶快下啦! … 查看全部问答> |
|
本帖最后由 paulhyde 于 2014-9-15 08:54 编辑 在电子设备中经常用到稳定性好、精度高、输出可预置的直流电流源。本文设计的数控直流电流源能够很好地降低因元器件老化、温漂等原因造成的输出误差,输出电流在20mA~2000mA可调,输出电流可预置、 ...… 查看全部问答> |
|
;**************************************************** ;Copy and paste RW data/zero initialized data * ;************************************************ ...… 查看全部问答> |
|
本帖最后由 paulhyde 于 2014-9-15 03:18 编辑 现在正在学习XMC1300,但是用英飞凌官方的编译器时,遇到了一点问题,想求大神给解决一下 … 查看全部问答> |
|
我用透传模式把蓝牙模块和手机蓝牙调通了。 这个蓝牙模块设置好透传模式以后,重新上电后生效。 我想把透传模式改回AT模式,设置好AT模式,重启以后,发现还是 处于透传模式。 是不是这样,两个蓝牙设备配对成功后,就一直处于透传模式? 回不 ...… 查看全部问答> |
|
【LPC54100】LPC54102 M0+包裹已被M4签收! 【LPC54100】LPC54102 M0+包裹已被M4签收! 目的: M0+核间歇性的读取温度,和角度值 ,打包快递(中断)给M4,M4拿过来进行计算! 占用硬件资源 MAILBOX 一、初始化 my ...… 查看全部问答> |




