历史上的今天
今天是:2025年02月18日(星期二)
2019年02月18日 | 【单片机笔记】集USB充电、USB供电和电池供电的电源设计
2019-02-18 来源:eefocus
在小型产品上经常要用到电池供电,这样就需要给电池充电。
这里记录下1S电池3.7V的充电和供电方案。
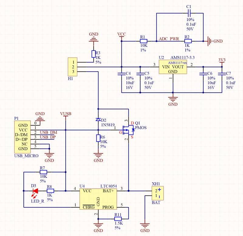
先贴上原理图:

来简要分析下:
1、给系统供电的最终端是VCC
2、单电池供电:在没有插USB的情况下P沟道MOS管的G极由于下拉电阻所以保持为低电平,此时MOS管导通,电池的VBAT经过MOS管到达开关再到VCC。
3、单USB供电:此时没有插入电池,插入USB后MOS管的G极为高,MOS管关断,VUSB经过二极管到达开关再到VCC。
4、电池和USB同时接入:此时VUSB为高,所以电池是不会经过MOS管给系统供电的,这里跟单USB接入的方式是一样的,但是由于电池的接入,充电部分开始工作,USB同时给电池充电。
这里要注意的一点是二极管的作用很大,假设二极管短路或者没有二极管:
1、在USB和电池同时供电的情况,会导致MOS管的D极为VUSB,这样电池的电压VBAT本来就比VUSB低,MOS管是的电流流向是从S到D的,所以指不定会出现什么情况。
2、在电池单独供电的情况,电池假设供电正常,那么MOS管的VS接近VD,没有二极管会导致VD倒流到VG,会再次把MOS管关断,这样也是无法供电的。所以这个二极管是必须的。
3.在USB供电的情况下,因为给系统的电流都要经过二极管,所以需要考虑二极管承担的电流大小,这里需要根据电流的大小相应的选择不同型号的二极管。这里也只是用到了二极管的单向导通的性质。在二极管的压差方面也需要考虑,以0.7V的压差来说5V经过二极管也有4.3V左右。而AMS1117的稳压压差在1.2V左右,所以稳压到3.3V需要4.5V以上的输入。这里用的5819,也是根据情况而定,实测压差在0.3V。
史海拾趣
|
海地地震中 我的亲身经历证明中国的设备最抗震 (转载自新浪博客—海地通讯日记) 距离海地地震已经9天了,在这9天里,我经历了无数次余震,也通过网络深深感受到祖国的关怀。但是由于忙于抢修和维护通讯设备,所以一直没有时间来和大 ...… 查看全部问答> |
|
我很久前买了个44B0开发板,没怎么动,现在拿出来玩玩。 想请教一个简单的问题,我想把ADS生成的HEX文件烧写FLASH后,重新启动,能够让程序跳转到SDRAM里运行,跟设置RO BASE 和RW BASE 有关系吗?怎么去实现FLASH程序到SDRAM的跳转?我运行的是跑 ...… 查看全部问答> |
|
我用c51单片机进行串口通信,发送数据时如果用轮询的方式就成功,如果用发送中断的方式另一个单片机接收到得数据老是错误,望高手解答。。。 串口初始化 TMOD=0x20;//工作方式2 自动重装 TH0=0xF4; //波特率2400bps TL0=0xF4; TR1=1;//启动定 ...… 查看全部问答> |
|
各位前辈:我现在有个问题想请教,我在开发键盘的时候(sumsang2413),用的是eint,在intr.c里需要一个变量保存g_pPortRegs->EINTMASK。但是在S3c2413kbd.cpp定义,在intr.c中加extern但不能访问此变量,或者在S3c2413kbd.cpp中定义,intr.c中也不 ...… 查看全部问答> |
|
我在不同的网站上下载了quartus10.0 和11.0版本,安装时点击setup.exe后一点反应也没!!防火墙也关过,也试过以管理员省份运行都是一样的效果!!! 那位朋友知道这是咋回事 ???/… 查看全部问答> |
|
开发msp430f2132 用LSD-FET430UIF 2线下载老是说找不到设备,接法与利尔达仿真机提供的接法相近。就是8脚未接。是这原因吗? 谢谢帮助… 查看全部问答> |




