历史上的今天
今天是:2025年03月25日(星期二)
2019年03月25日 | 在基于云计算的现代应用时代,AlgoBuilder将变得更智能
2019-03-25
前言
现代应用是在物理资源与虚拟资源相互融合的基础上发展起来的,体现了微控制器、传感器、通信连接、功率器件、云计算、边缘计算、人工智能(AI)和机器学习等技术的最新进展。工业物联网(IIoT)是得益于这些科技进步的主要细分市场之一。物联网节点分布在工业生产环境中,用于监测机器设备的健康状态。在这一技术发展趋势中,预见性维护和规范性维护是两个常见的关键词。预见性维护是指对设备、工具和机器等进行以预见潜在故障并安排相应维护操作为目的的监测。相对于预见性维护,规范性维护则更先进了一步,不仅可以预见潜在故障,还能提示需要技术维护的位置,从而采用如人工智能或机器学习等常规或非常规方法查明潜在故障的根本原因。这两种维护方法都比常用的预防性维护方法更先进,因为预防性维护需要定期检查机器设备,即使被检查的机器不需要任何特殊干预干预或者维护操作,这将导致高昂的维护成本和资源的浪费。
在这种情况下,许多公司正尝试了解如何在自己的环境中集成并利用工业物联网的优势。意法半导体可为客户快速评估传感器、微控制器、通信连接、云计算和仪表板在数据可视化、分析和记录中的应用可行性提供诸多资源。
在本文中,我们将主要介绍图形界面设计应用软件ST AlgoBuilder。该软件工具可以快速描述STM32微控制器和MEMS传感器的应用原型,让用户设计基于传感器的应用,把代码写入STM32微控制器,并通过与ST AlgoBuilder捆绑安装的Unicleo软件分析结果。

使用AlgoBuilder提取运动和环境参数的简易设计

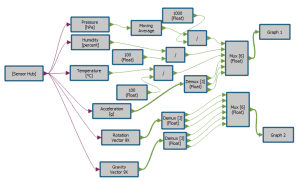
AlgoBuilder 工作流程
简而言之,AlgoBuilder提出一个零行代码快速开发原型的方法,使客户能够在他们的特定任务中评估我们的传感器。在点几下鼠标后,用户可从ST Nucleo开发板和X-Nucleo-IKS01A2扩展板直观地提取并导出许多参数,例如,加速度、角速率、磁场、温度、湿度、压力、四元数、FFT、运动强度指数,还能取用传感器数据并在特定任务中进行评估,无需花费精力和时间编写固件代码,这对开发者而言极其重要。
最近,ST的MEMS传感器部门(MSD)决定扩展AlgoBuilder的功能,以便更接近当前的传感器连接云端应用的需求和必要条件。该软件增加了传感器和云服务的连接功能,因为云计算资源的作用比本地硬件更强大。具体来说,新版AlgoBuilder增加了Amazon Web Services连接器,软件原型正在开发中。传感器的原始参数或更复杂的派生参数可以与多个云服务集成,用于监测工业物联网等现代应用中不可预见的变化。
AlgoBuilder的云端入口是AWS IoT Core。一旦进入云端,用户就可以利用所有可用的微服务来构建可扩展的基于云计算的应用,包括Amazon Kinesis音视频流数据处理服务、Amazon SNS用户通知推送服务、Amazon DynamoDB存储资源、Amazon Lambda计算资源、IoT Analytics数据分析服务,以及AWS SageMaker 人工智能和机器学习算法应用服务。

AlgoBuilder、AWS IoT Core和AWS微服务
云应用开发经验丰富的中型企业客户知道如何通过整合微服务发布在全球范围内可伸缩的应用,同时管理数万或数百万的用户或物联网节点。简而言之,开发者能够从AlgoBuilder软件中提取并利用数据,结合数据传播延迟和其它云服务限制因素,快速评估开发项目是否适合工业物联网应用。
我们将通过其它应用示例介绍AlgoBuilder的潜在功能和多种用途。
例如,基于云计算的游戏应用将是AlgoBuilder数据整合技术的直接受益者。AlgoBuilder采集运动传感器的数据,比如LSM6DSL MEMS 3D加速度计和3D陀螺仪或者LSM303AGR EMS 3D加速度计和MEMS3D磁力计,然后通过AWS IoT Core轻松地上传到Web应用,激活游戏人物或使其做相应的动作(参见下面来自babilon .js 3D JavaScript游戏开发框架的图片),或根据HTS221电容式数字相对湿度和温度传感器测到的温度、湿度以及LPS22HB MEMS压力传感器测到的压力,改变游戏场景环境。无需任何特殊的研发工作,游戏开发人者即可利用AlgoBuilder的数据集成功能开发新的动画和令人称赞叫好的场景。

AlgoBuilder用于游戏应用
AWS RoboMaker是亚马逊提供的另一项云服务,可以大规模开发、测试和部署智能机器人应用。Robot Operating System (ROS)机器人操作系统是应用最广泛的开源机器人软件框架,RoboMaker在ROS上增加了云服务连接功能。AlgoBuilder的新功能能够在这项服务中直接集成和提取数据,甚至在这种情况下开发基于ST MEMS传感器的新机器人和自动化应用。传感器数据将融入一个新的应用领域,在AWS机器学习服务、监测服务和分析服务的配合下,使机器人拥有推送流式数据、导航、沟通、理解和学习的能力。

AlgoBuilder用于机器人自动化
最后,通过在提取的数据集内加入在地理环境中标识IoT节点位置所需的经纬度GPS坐标,AlgoBuilder甚至可用于测试GPS应用。此外,在生成的AlgoBuilder传感器数据内增加状态信息和其它密钥,有助于简化AlgoBuilder与AWS DynamoDB等服务的集成难度。
本文的最后部分专门讨论一个有相关仪表板的云和Web应用原型,将客户的应用概念,如人工神经网络(ANN)、卷积神经网络(CNN)、聚类算法、协同算法和人工智能,配合虚拟现实用于解决简单和复杂的问题,强化触控体验。我们相信,向感兴趣的客户介绍如何挖掘传感器、云服务和机器学习的融合潜力是非常有价值的。更广泛地说,这个名为Symbios的系统是一个实验平台,旨在为内部和外部客户提供集成资源、模块或仅参考设计,以便在数据提取、数据流、数据丰富、数据分析、不同类型的应用方面探索传感器和云服务的集成潜力,寻找提高传感器精度和可靠性的潜在解决方案。
在本文中,我们只讨论Symbios中与AlgoBuilder相关的功能。
Symbios几乎可以从AlgoBuilder中实时检索数据,并在极坐标图上显示数据模式。单个或多个传感器有助于根据所选参数和参数测量值生成一个多传感器签名。
例如,下图所示是Symbios呈现的X、Y和Z轴AlgoBuilder FFT,具体地讲,极坐标图描述每个频率的FFT幅度。Symbios提供了将来自监测电机的ST MEMS加速度计的数据组成数据集(例如,针对不同电机速度的频率签名)、标记模式以及在学习模式中应用卷积神经网络的功能。只需点击几下鼠标,即可用AlgoBuilder传感器数据模式构建监督型深度学习模型,在同一电机或其它远程连接的电机上立即开始评估CNN分类器。此外,还可以生成格式与STCubeMX.AI兼容的CNN,以便在STM32 IoT节点上移植和运行。

AlgoBuilder用于云端机器学习频谱分析
下一张图片描述了另一个Symbios应用场景,通过AWS检索AlgoBuilder的环境和运动参数,并在极坐标图上形成签名。在实际应用中通过移动电路板或更改环境参数,开发人员可以了解签名或模式是如何变化的,因为极坐标轴代表了AlgoBuilder提取和发送的参数,用户能够快速了解从云服务获得的传感器数据对应用项目是否有益。
为了向开发人员提供灵活的数据整合功能,Symbios可将传感器数据送到两个不同的极坐标图。例如,下面左侧极坐标图描述的是运动MEMS加速度计和陀螺仪参数,而右侧极坐标图则是整合了HTS221运动MEMS传感器数据与和LPS22HB环境传感器数据。后面的截图描述的是其它类型的数据整合。
即使在这种情况下,用户也可以使用所提供的工具箱生成适合的训练集,还可以开启人工神经网络训练阶段以及实时测试。一旦对性能感到满意,开发人员就可以决定生成ANN网络,并用STCubeMX.AI工具将生成的ANN移植到STM32微控制器。在了解工作流程后,客户将能在自己的工作场所复制该方法,从而加快产品开发周期。

工作中的AlgoBuilder 和Symbios

工作中的AlgoBuilder 和Symbios
其它的演示示例是在单个应用环境中使用AlgoBuilder融合音视频流,用于开发支持图论和虚拟现实的高级数据融合算法(脑自动化),在我们的RND部门,这个课题目前尚处于研发阶段,我们将在下一篇文章中为感兴趣的读者深入介绍。在本文中,我们简要介绍一下这个令人感兴趣的新方法——如何仅用一个在本地STM32 IoT节点、边缘或云端或者Web应用中运行的单一的分层互联的ANN(称为大脑)来解决复杂任务。下图是一个由多个非同构人工神经网络组成的协同网络的示例,每个图节点表示一个非同构人工神经网络。 大脑正在等待新的AlgoBuilder输入,收到后,输入模式就会被立即传送到所有网络节点。单个ANN被激活,将输出数据传送到其它ANN。通过这种方式,专门执行特定任务的ANN可以协同解决那些需要复杂工具和设备同时从不同角度监测才能处理的更为复杂的任务。

大脑正在等待新的AlgoBuilder输入

AlgoBuilder输入的感知刺激信号将大脑激活
结语
总之,我们相信AlgoBuilder将让设计者能够使用零行代码方法开发云服务导向的现代应用,通过点几次鼠标就能完成应用可行性评估,缩短研发周期,让客户更加满意。Symbios代表了一个演示案例套件,用于展示云计算时代传感器与云集成的潜力。
史海拾趣
|
最近打算设计新产品,在Friendly Arm买了一套Matrix5系统研究一下。发现用ARM-Linux开发似乎比较明智些! 但用Windows习惯了,还不太熟悉Linux,而且重装RH9恐怕很费事。还是先用Win2000吧,Linux熟悉熟悉再说! 看见版上有个Cygwin,可以在Windo ...… 查看全部问答> |
|
在手机上开发了一个录音机程序,但在正在录音过程中来电时,录音自动停止,可是写文件出现了错误(WriteFile函数中参数出错)。请问怎么怎样才能解决?谢谢。… 查看全部问答> |
|
是这样的,我想在windows ce上的运行SKYPE程序?哪位兄弟有没有移植好的EXE文件,或者源码呀,能不能给我一份呀?小弟不胜感谢!我的邮箱是sunboyljp@163.com… 查看全部问答> |
|
我的三星2350设备,当我没有装上蓝牙设备的时候 Activesync一起正常,但是当我安装上蓝牙驱动的时候,ActiveSync就很难连接, 而且连接上的情况下,我断开usb连线,系统老是报Error:608的错误。各位帮帮忙,是不是和注册表哪块设置有关? 谢谢… 查看全部问答> |
|
搞硬件的必须知道的东西 新加电平耦合资料,也是必须知道的,是关于LVPECL, VML, CML, and LVDS Levels.PDF [ 本帖最后由 ming1005 于 2010-9-26 09:46 编辑 ]… 查看全部问答> |




