历史上的今天
今天是:2025年08月15日(星期五)
2019年08月15日 | 详解SiC在EV/HEV中的价值,以及如何更好的发挥其价值
2019-08-15 来源:EEWORLD
原文链接:https://www.digikey.com/en/articles/techzone/2019/aug/effective-implementation-sic-power-devices-longer-range-electric-vehicles
众所周知决定电动和混合动力电动汽车(EV / HEV)中行驶里程的关键因素是电池,但工程实际需要考虑的是整体电源管理系统——其中包括电机驱动、车载和外部充电器、电源利用率、刹车电能可回收等同样可提高驾驶里程。因此,随着对电动汽车需求持续增长,人们开始重视开发和采用可以优化电动车电池使用并延长汽车行驶里程的改进部件。
从作为功率控制器件的标准MOSFET到基于碳化硅(SiC)的FET,其中的转变代表了提高EV的效率和整体系统级特性的重要步骤。但是,SiC器件需要对其关键规格和驱动要求有新的了解才能充分发挥其优势。
本文从Rohm、TI、PI几家公司的SiC产品入手,概述了EV和HEV的功率要求,解释了为什么基于SiC的功率器件非常适合EV和HEV应用,并阐明了其辅助器件驱动器的功能。
为EV和HEV提供动力
对所有车辆而言,电子动力子系统的需求一直在以指数速度增长,以支持高级驾驶辅助系统(ADAS),电动车窗,车门和后视镜,内部网络,雷达,娱乐系统,GPS等。
普通汽车的主要电源通常是标准的12 V,提供100至200安培小时(Ah)的铅酸电池。然而,与EV电池的要求相比,这还不够,EV电池还需要提供更高容量的“原动机”(prime-mover)电源(图1)。因此,EV中的电池组容量范围为50至150千瓦时(kWh),具体取决于车辆功能,尺寸和供应商,典型电压为200至300伏。

图1:EV中基于电池的电源子系统为牵引电机和相关功能提供电源,以及驱动程序的许多标准功能和组件。 (图片来源:ROHM Semiconductor)
除了用于内部功能和充电的小型DC / DC转换器之外,许多(但不是全部的电动车)通过DC/ AC转换器为其牵引电机供电使用AC。牵引电机额定功率范围从低端车辆约150马力(hp)到顶级特斯拉超过500马力。考虑到一马力相当于大约750瓦(W),因此电动机所需的电流和功率都非常大。
虽然许多因素决定了电力子系统的整体有效性,但最重要的是开关稳压器的性能,它们将原始电池电量转换为动力传动系统所需的电压/电流以及电池充电。
原因很简单:在数百安培的电流水平下,功耗下降成为关键参数。例如,在100 A甚至100毫欧(mΩ)的导通电阻(RDS(ON))在两个方面是有害的:首先是10伏的电位损耗,其次是100 W的功率(I2R)耗散。此外,伴随着这些RDS(ON)损耗,DC / AC和DC / DC转换器中的开关损耗也会降低效率及电池寿命,同时增加必要的散热。
为什么要考虑SiC?
静态损耗可以通过降低IR压降和I2R损耗来实现:1)降低导通电阻,2)增加系统工作电压,从而减少电流负载。对于动态开关损耗,任何可以减少这些损耗(与器件物理,开关频率和其他因素相关)的器件改进都将产生巨大影响。
在过去的几十年中,主要的功率开关器件是基于硅(Si)的MOSFET和IGBT。虽然技术进步大大提高了它们的性能,但目前他们的结构已基本稳定。
幸运的是,在过去的几十年中,另一种固态MOSFET工艺技术已经成熟,其中一种是基于碳化硅(SiC)材料而不仅仅是硅,目前存在超过100种不同的SiC多型(独特结构)的结构,但由于生产和加工原因,4H和6H型是最受关注的。
SiC相比Si提供了许多关键的主导属性:
SiC提供的关键电场大约是Si的八倍,因此非常适合功率半导体器件。高介电强度允许更薄的管芯,其可以掺杂到更高的水平,导致更低的损耗。
SiC的导热率约为Si的三倍,因此产生的任何热量都可以通过传导传递,而材料本身的温度降低得多。
SiC具有高熔点,能够在400°C以上工作(标准Si限制在150°C)。这种更高的工作温度大大简化了冷却要求,SiC器件可以在更高的环境温度环境中工作,对散热需求可以相对减低。
SiC支持的最大电流密度是硅器件的两到三倍,因此可以降低元件和系统成本。
如表1所示,标准硅,4H SiC和6H SiC的临界物理级电性能规格明显不同。 SiC的较高带隙能量和临界电场值支持较高的电压操作,而较小的电子和空穴迁移率因素导致较低的开关损耗,使得能够在较高频率下操作(这也导致较小的滤波器和无源元件)。同时,更高的导热性和工作温度则简化了冷却要求。
表1:硅的基本材料级别的关键电性能,两种类型的SiC,以及相比之下的金刚石。
SiC的成熟和AEC-Q101认证
然而,SiC器件从理论承诺到实际实现的转变并未快速或轻易地实现。但是在过去的十年中,基于SiC的MOSFET已经发展成熟,经过几代发展,都带来了工艺改进和重大的结构变化。
例如,ROHM半导体公司长期提供其第二代SiC器件,这些器件已广泛应用于汽车应用中。大多数标准SiC MOSFET(包括这些第二代器件)使用的平面结构随着单元尺寸的减小而接近内部FET电阻的下限(图2)。相比之下,ROHM的第三代产品采用在栅极和源极下形成的双沟槽结构,从而可以继续有效地减小沟道尺寸和导通电阻。

如图2所示:ROHM的SiC器件从第2代到第3代的转变,包括了工艺增强和主要结构变化。
采用ROHM的第三代SiC MOSFET,专有的沟槽栅极结构可将导通电阻降低50%,输入电容比现有平面型SiC MOSFET降低35%。这样可以显着降低开关损耗,并提供更快的开关速度,从而提高整体效率。此外,与600 V和900 V器件相比,这些1200/1800 V SiC MOSFET具有更小的芯片面积,以及较低的恢复损耗。
符合AEC标准
伴随着成熟和多代SiC器件的另一个问题是它们能够完全符合AEC-Q101标准。该标准基于汽车电子委员会(AEC)的一套规范,该委员会由主要汽车制造商和负责建立汽车电子可靠性测试的美国电子元件制造商组成。不同的代号对应不同的产品类型:
AEC-Q100(IC器件)
AEC-Q101(MOSFET等分立元件)
AEC-Q102(分立光电子)
AEC-Q104(多芯片模块)
AEC-Q200(无源元件)
AEC-Q101标准比工业应用中广泛使用的标准严格得多。AEC规范建立了一组等级,如表2所示.SiC器件可以轻松满足0级(-40°C至+ 150°C),而纯硅器件通常不能满足。1级适用于舱内应用,并确保设备可在-40°C至+ 125°C的环境温度范围内稳定运行,但动力传动系统和发动机罩下需要0级。

表2:AEC可靠性鉴定标准比用于商业和工业应用的标准更具挑战性。 (表来源:德州仪器)
请注意,一些供应商报告说工业应用越来越多地使用AEC-Q100系列规范来确保增强可靠性。从成本角度来看,这非常适合,因为满足了一个规定即可同时应用于车内和工业中,从而实现更低的成本。
SiC器件不仅适用于大电流场景
SiC器件不仅适用于EV中的大电流应用。除了动力传动系统之外,还有许多中低功率功能(即电动座椅/车窗加热器,座椅和车厢加热器,电池预热器,交流电机,动力转向系统)可以受益于SiC MOSFET的特性。

例如,ROHM的SCT3160KL是一款N沟道SiC功率MOSFET,针对高达17 A的负载进行了优化(图3)。

它采用TO-247N封装,尺寸仅为16 mm(宽)x 21 mm(高)x 5 mm(t),背面有一个散热片,可轻松连接到散热器上(图4)。其顶级规格表明它非常适合适度的电流和功率要求(表3)。

表3:SCT3160KL的基本规格显示其适用于EV中的许多较小负载或其他应用的电源需求。 (表来源:ROHM Semiconductor)
最大安全工作区(SOA)解释了SiC器件如何适合脉冲工作周期,适用于在较高电压下的开关电源和稳压器(图5)。

图5:SCT3160KL的SOA图建立并限制了漏极电流,漏极——源极电压和脉冲功率处理的最大限制。 (图片来源:ROHM Semiconductor)
当然,基于SiC的器件的优势在更高的电流水平下最为明显。比如ROHM的SCT3022AL,也是采用TO-247N封装的N沟道SiC功率MOSFET。其主要规格(表4)和SOA(图6)表明,它非常适合电动机驱动功率转换、电池管理以及EV中的电池充电——这是由于其较低的导通电阻和较高的额定电流。
表4:ROHM的SCT3022AL N沟道SiC功率MOSFET由于其低导通电阻值和其他属性,非常适合更高电流的设计。 (表来源:ROHM Semiconductor)
ROHM SCT3022AL N沟道SiC功率MOSFET的SOA图图片图6:SCT3022AL N沟道SiC功率MOSFET的SOA图清楚地显示了其有效支持使用相对较高的电流和功率水平的能力。 (图片来源:ROHM Semiconductor)
离不开的栅极驱动器
单独的功率器件,无论是硅MOSFET、SiC FET还是IGBT都只是功率转换/控制设计的一部分。实际上,高功率“信号链”运行需要三个组件:控制器,栅极驱动器和功率半导体。
尽管SiC器件在驱动方面与Si器件(和IGBT)具有相似的特性,但它们也表现出显着的差异。例如,由于SiC MOSFET的低跨导,从线性(欧姆)区域到饱和区域的转变不像Si器件那样清晰地定义。所以对于SiC器件,导通状态栅极——源极电压(VGS)大于20伏特,而截止状态值介于-2伏特和-5伏特之间(因为VGS阈值具有低噪声容限)。
SiC驱动器需要以下内容:
相对较高的电源电压(25至30伏),通过低传导损耗实现高效率
更高的驱动电流(通常> 5 A)和低阻抗,快速回转驱动器,具有随时间变化的瞬时电压变化率(dV / dt),可在驱动电流流入和流出栅极电容时实现更低的开关损耗
快速短路保护(通常<400 ns响应),因为SiC器件的开关速度比Si器件快
减少传播延迟值和单位到单位的偏斜(再次提高效率)
具有超高dV / dt抗扰度,可确保在高电流,高电压工作环境中稳定运行
SiC基FETS,Si MOSFET和IGBT之间的差异总结在下表中。

表5:虽然基于Si的MOSFET和IGBT具有一些类似的驱动要求,但SiC器件驱动器的规格却大不相同。 (表来源:德州仪器)
由于这些设备与各种其他系统拓扑都处在高电压工作状态中,所以蠕变和间隙尺寸等设计标准问题需要注意。此外,也需要在控制器和功率器件之间进行电流(欧姆)隔离。
这种隔离可以由位于控制器和驱动器之间的独立组件提供,或者嵌入在多芯片驱动器中。后一种选择可能导致整体占用面积更小,但一些设计人员更喜欢使用独立的隔离器,因此他们可以选择隔离技术(例如磁,光,电容)以及性能规格。
例如,德州仪器(TI)的UCC27531-Q1是符合AEC-Q100标准(1级)的非隔离单通道,用于SiC(和其他)器件的高速栅极驱动器(图7)。它在源模式下提供高达2.5 A的峰值电流驱动,在18 V VDD时提供5 A驱动。非对称驱动模式下的强吸收能力可显著减轻米勒电容所引起的寄生导通效应。在驱动1800 pF负载时,17 ns传播延迟的典型值和15/7 ns的快速上升/下降时间使其非常适合SiC器件。

图7:德州仪器(TI)的非隔离式UCC27531-Q1栅极驱动器非常适合SiC开关器件的技术要求。 (图片来源:德州仪器)
虽然这种小型六引脚SOT-23驱动器似乎是一个提供简单功能的简单组件,但更有效的驱动还需要详细关注SiC器件的特定需求。
该器件的输出级采用独特的架构,可在最需要时提供最高峰值源电流。在米勒高原区域的电源开关导通转换期间,当电源开关漏极/集电极电压经历最高dV / dt时(图8)。它通过在窄窗口期间打开其N沟道MOSFET来实现这一点,此时输出状态由低变为高,栅极驱动器能够在峰值源电流中提供短暂的提升,从而实现快速开启。

图8:德州仪器(TI)的UCC27531-Q1栅极驱动器增加了特殊电路和时序,以最大限度地提高源电流,并在SiC功率器件最需要的瞬间提供。(图片来源:德州仪器)
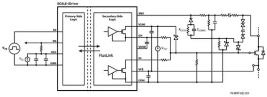
隔离式SiC驱动器解决方案中,比如Power Integrations的SIC1182K,这是一款单通道,8A SiC栅极驱动器,具有高达1200 V的先进有源钳位和增强隔离。请注意,虽然这种隔离式SiC驱动器模块不符合AEC认证,但Power Integrations可以提供非常相似的SID11x2KQ MOSFET/IGBT栅极驱动器系列,符合AEC-100 1级标准。例如SID1182KQ-TL,一个8 A/1200V单通道IGBT/MOSFET栅极驱动器。
SIC1182K采用16引脚eSOP-R16B封装(9 mm x 10 mm x 2.5 mm),具有9.5 mm的爬电距离和间隙,符合法规要求,并具有大量的初级侧接地电位连接,也可用作散热翼(图9)。隔离由公司专有的固体绝缘子FluxLink技术提供,驱动器已获得VDE 0884-10认证和UL 1577认证(待定)。

图9:Power Integrations的SIC1182K隔离式SiC栅极驱动器上的引脚3,4,5和6的合并连接提供了散热路径以及大量的初级侧接地连接。 (图片来源:Power Integrations)
SIC1182K在开启阶段结合了短路保护,并通过高级有源钳位在关断时实现过压限制,所有这些都可通过一个传感引脚完成。隔离栅极驱动器需要连接初级/次级侧电源和接地,逻辑控制和驱动输出。提供额外的连接以实现更强大的驱动程序(图10)。这些包括用于逻辑故障信号(漏极开路)的连接,用于检测导通时的短路事件并限制关断时的过电压的感测输入,自举和电荷泵电源电压以及次级侧参考电位。

图10:SIC1182K隔离式SiC栅极驱动器增加了引脚,以增强其在实际电路中的驱动功能的稳健性,实际电路总是容易出现故障和不良行为。 (图片来源:Power Integrations)
总结
电动汽车需要先进的电池以及高性能电源管理,这两者都可以通过SiC MOSFET等先进的功率开关设备提供。如上所示,罗姆第二代和第三代器件提供跨多个参数的性能,这些参数在导通电阻,损耗,开关性能和热容量方面优于现有的Si组件。
当然,为了实现这些高性能SiC器件的全部潜力,设计人员还必须选择适合应用需求的栅极驱动器。
史海拾趣
|
近几年来,高清已经成为众多安防厂家追求的趋势,金融、交通等领域需求的增加也为安防高清日渐上升的地位奠定了基础。那么,究竟是什么原因促进了安防高清的快速发展?是不是所有的安防厂商都可以发展高清产品?百万高清在发展的过程中又遇到了哪些困 ...… 查看全部问答> |
|
我移植了UCOS II+UCGUI 3.90A到STM32F103ZE上,并用如下方法建立了一个定时器,结果定时器仅响应一次,请问是什么原因啊? GUI_TIMER_HANDLE g_TimeTimer=NULL; g_TimeTimer=GUI_TIMER_Create((GUI_TIMER_CALLBACK *)RefreshTime,1000,0,0) ...… 查看全部问答> |
|
这是利尔达公司为Ti代理所做的一个设计,用来检测非法入侵及周界安全。当玻璃门、窗被打破时,产生的高频信号被麦克风检测到,通过单片机对信号进行分析,再进行报警。 [ 本帖最后由 鑫海宝贝 于 2011-10-12 09:34 编辑 ]… 查看全部问答> |
|
/*#include \"msp430g2553.h\"unsigned char num;void main(){ // Stop watchdog timer to prevent time out reset WDTCTL = WDTPW + WDTHOLD; BCSCTL ...… 查看全部问答> |




