历史上的今天
今天是:2025年08月20日(星期三)
2019年08月20日 | 技术干货—资深工程师分享开关电源设计秘籍
2019-08-20 来源:EEWORLD
我们以滤波器组件作为开始。这些组件占据了电源体积的大部分,同时滤波器的尺寸同工作频率成反比关系。另一方面,每一次开关转换都会伴有能量损耗;工作频率越高,开关损耗就越高,同时效率也就越低。其次,较高的频率运行通常意味着可以使用较小的组件值。因此,更高频率运行能够带来极大的成本节约。
图1.1显示的是降压电源频率与体积的关系。频率为100 kHz时,电感占据了电源体积的大部分(深蓝色区域)。如果我们假设电感体积与其能量相关,那么其体积缩小将与频率成正比例关系。由于某种频率下电感的磁芯损耗会极大增高并限制尺寸的进一步缩小,因此在此情况下上述假设就不容乐观了。如果该设计使用陶瓷电容,那么输出电容体积(褐色区域)便会随频率缩小,即所需电容降低。另一方面,之所以通常会选用输入电容,是因为其具有纹波电流额定值。该额定值不会随频率而明显变化,因此其体积(黄色区域)往往可以保持恒定。另外,电源的半导体部分不会随频率而变化。这样,由于低频开关,无源器件会占据电源体积的大部分。当我们转到高工作频率时,半导体(即半导体体积,淡蓝色区域)开始占据较大的空间比例。

该曲线图显示半导体体积本质上并未随频率而变化,而这一关系可能过于简单化。与半导体相关的损耗主要有两类:传导损耗和开关损耗。同步降压转换器中的传导损耗与 MOSFET 的裸片面积成反比关系。MOSFET 面积越大,其电阻和传导损耗就越低。
开关损耗与MOSFET 开关的速度以及MOSFET 具有多少输入和输出电容有关。这些都与器件尺寸的大小相关。大体积器件具有较慢的开关速度以及更多的电容。图1.2 显示了两种不同工作频率 (F) 的关系。传导损耗 (Pcon) 与工作频率无关,而开关损耗 (Psw F1 和Psw F2) 与工作频率成正比例关系。因此更高的工作频率 (Psw F2) 会产生更高的开关损耗。当开关损耗和传导损耗相等时,每种工作频率的总损耗最低。另外,随着工作频率提高,总损耗将更高。
但是,在更高的工作频率下,最佳裸片面积较小,从而带来成本节约。实际上,在低频率下,通过调整裸片面积来最小化损耗会带来极高成本的设计。但是,转到更高工作频率后, 我们就可以优化裸片面积来降低损耗,从而缩小电源的半导体体积。这样做的缺点是,如果我们不改进半导体技术,那么电源效率将会降低。
如前所述,更高的工作频率可缩小电感体积;所需的内层芯板会减少。更高频率还可降低对于输出电容的要求。有了陶瓷电容,我们就可以使用更低的电容值或更少的电容。这有助于缩小半导体裸片面积,进而降低成本。
无噪声电源并非是偶然设计出来的。一种好的电源布局是在设计时最大程度的缩短实验时间。花费数分钟甚至是数小时的时间来仔细查看电源布局,便可以省去数天的故障排查时间。
图2.1显示的是电源内部一些主要噪声敏感型电路的结构图。将输出电压与一个参考电压进行比较以生成一个误差信号,然后再将该信号与一个斜坡相比较,以生成一个用于驱动功率级的PWM(脉宽调制)信号。
电源噪声主要来自三个地方:误差放大器输入与输出、参考电压以及斜坡。对这些节点进行精心的电气设计和物理设计有助于最大程度地缩短故障诊断时间。一般而言,噪声会与这些低电平电路电容耦合。一种卓越的设计可以确保这些低电平电路的紧密布局,并远离所有开关波形。接地层也具有屏蔽作用。
误差放大器输入端可能是电源中最为敏感的节点,因为其通常具有最多的连接组件。如果将其与该级的极高增益和高阻抗相结合,后患无穷。在布局过程中,您必须最小化节点长度,并尽可能近地将反馈和输入组件靠近误差放大器放置。如果反馈网络中存在高频积分电容,那么您必须将其靠近放大器放置,其他反馈组件紧跟其后。并且,串联电阻-电容也可能形成补偿网络。最理想的结果是,将电阻靠近误差放大器输入端放置,这样,如果高频信号注入该电阻-电容节点时,那么该高频信号就不得不承受较高的电阻阻抗—而电容对高频信号的阻抗则很小。
斜坡是另一个潜在的会带来噪声问题的地方。斜坡通常由电容器充电(电压模式)生成,或由来自于电源开关电流的采样(电流模式)生成。通常,电压模式斜坡并不是一个问题,
因为电容对高频注入信号的阻抗很小。而电流斜坡却较为棘手,因为存在了上升边沿峰值、相对较小的斜坡振幅以及功率级寄生效应。
图2.2显示了电流斜坡存在的一些问题。第一幅图显示了上升边沿峰值和随后产生的电流斜坡。比较器(根据其不同速度)具有两个电压结点 (potential trip points),结果是无序控制运行,听起来更像是煎熏肉的声音。
利用控制IC中的上升边沿消隐可以很好地解决这一问题,其忽略了电流波形的最初部分。波形的高频滤波也有助于解决该问题。同样也要将电容器尽可能近地靠近控制IC放置。正如这两种波形表现出来的那样,另一种常见的问题是次谐波振荡。这种宽-窄驱动波形表现为非充分斜率补偿。向当前斜坡增加更多的电压斜坡便可以解决该问题。
尽管您已经相当仔细地设计了电源布局,但是您的原型电源还是存在噪声。这该怎么办呢?首先,您要确定消除不稳定因素的环路响应不存在问题。有趣的是,噪声问题可能会看起来像是电源交叉频率上的不稳定。但真正的情况是该环路正以其最快响应速度纠出注入误差。同样,最佳方法是识别出噪声正被注入下列三个地方之一:误差放大器、参考电压或斜坡。您只需分步解决便可!
第一步是检查节点,看斜坡中是否存在明显的非线性,或者误差放大器输出中是否存在高频率变化。如果检查后没有发现任何问题,那么就将误差放大器从电路中取出,并用一个清洁的电压源加以代替。这样您应该就能够改变该电压源的输出,以平稳地改变电源输出。如果这样做奏效的话,那么您就已经将问题范围缩小至参考电压和误差放大器了。
有时,控制IC中的参考电压易受开关波形的影响。利用添加更多(或适当)的旁路可能会使这种状况得到改善。另外,使用栅极驱动电阻来减缓开关波形也可能会有助于解决这一问题。如果问题出在误差放大器上,那么降低补偿组件阻抗会有所帮助,因为这样降低了注入信号的振幅。如果所有这些方法都不奏效,那么就从印刷电路板将误差放大器节点去除。对补偿组件进行架空布线 (air wiring) 可以帮助我们识别出哪里有问题。
开关调节器通常优于线性调节器,因为它们更高效,而开关拓扑结构则十分依赖输入滤波器。这种电路元件与电源的典型负动态阻抗相结合,可以诱发振荡问题。本文将阐述如何避免此类问题的出现。
一般而言,所有的电源都在一个给定输入范围保持其效率。因此,输入功率或多或少地与输入电压水平保持恒定。图3.1显示的是一个开关电源的特征。随着电压的下降,电流不断上升。
负输入阻抗
该近似值有些过于简单,因为控制环路影响了输入阻抗的频率响应。但是很多时候,当涉及电流模式控制时这种简单近似值就已足够了。
为什么需要输入滤波器

振荡
设计稳定电源系统的秘诀是保证系统电源阻抗始终大大小于电源的输入阻抗。我们需要在最小输入电压和最大负载(即最低输入阻抗)状态下达到这一目标。
在前面,我们讨论了输入滤波器的源极阻抗如何变得具有电阻性,以及其如何同开关调节器的负输入阻抗相互作用。在极端情况下,这些阻抗振幅可以相等,但是其符号相反从而构成了一个振荡器。业界通用的标准是输入滤波器的源极阻抗应至少比开关调节器的输入阻抗低6dB,作为最小化振荡概率的安全裕度。
输入滤波器设计通常以根据纹波电流额定值或保持要求选择输入电容(图4.1所示CO)开始的。第二步通常包括根据系统的EMI要求选择电感 (LO)。正如我们上个月讨论的那样,在谐振附近,这两个组件的源极阻抗会非常高,从而导致系统不稳定。图 1 描述了一种控制这种阻抗的方法,其将串联电阻 (RD) 和电容 (CD) 与输入滤波器并联放置。利用一个跨接 CO 的电阻,可以阻尼滤波器。但是,在大多数情况下,这样做会导致功率损耗过高。另一种方法是在滤波器电感的两端添加一个串联连接的电感和电阻。

选择阻尼电阻
有趣的是,一旦选择了四个其他电路组件,那么就会有一个阻尼电阻的最佳选择。图4.2 显示的是不同阻尼电阻情况下这类滤波器的输出阻抗。红色曲线表示过大的阻尼电阻。请思考一下极端的情况,如果阻尼电阻器开启,那么峰值可能会非常的高,且仅由CO和LO来设定。蓝色曲线表示阻尼电阻过低。如果电阻被短路,则谐振可由两个电容和电感的并联组合共同设置。绿色曲线代表最佳阻尼值。利用一些包含闭型解的计算方法就可以很轻松地得到该值。

选择组件
在选择阻尼组件时,图4.3非常有用。该图是通过使用RD Middlebrook建立的闭型解得到的。横坐标为阻尼滤波器输出阻抗与未阻尼滤波器典型阻抗 (ZO= (LO/CO)1/2) 的比。纵坐标值有两个:阻尼电容与滤波器电容 (N) 的比;以及阻尼电阻同该典型阻抗的比。利用该图,首先根据电路要求来选择LO和CO,从而得到ZO。随后,将最小电源输入阻抗除以二,得到您的最大输入滤波器源极阻抗 (6dB)。
最小电源输入阻抗等于Vinmin2/Pmax。只需读取阻尼电容与滤波器电容的比以及阻尼电阻与典型阻抗的比, 您便可以计算得到一个横坐标值。例如,一个具有10μH电感和10μH 电容的滤波器具有Zo= (10μH/10μF)1/2=1Ohm 的典型阻抗。如果它正对一个12V最小输入的12W电源进行滤波,那么该电源输入阻抗将为Z=V2/P=122/12=12Ohms。这样,最大源极阻抗应等于该值的二分之一,也即6Ohms。现在,在6/1=6的X轴上输入该图,那么,CD/CO=0.1,即1μF,同时RD/ZO=3,也即3Ohms。

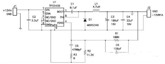
电子电路通常都工作在正稳压输出电压下,而这些电压一般都是由降压稳压器来提供的。如果同时还需要负输出电压,那么在降压—升压拓扑中就可以配置相同的降压控制器。负输出电压降压—升压有时称之为负反向,其工作占空比为50%,可提供相当于输入电压但极性相反的输出电压。其可以随着输入电压的波动调节占空比,以“降压”或“升压”输出电压来维持稳压。
图 5.1显示了一款精简型降压—升压电路,以及电感上出现的开关电压。这样一来该电路与标准降压转换器的相似性就会顿时明朗起来。实际上,除了输出电压和接地相反以外,它和降压转换器完全一样。这种布局也可用于同步降压转换器。这就是与降压或同步降压转换器端相类似的地方,因为该电路的运行与降压转换器不同。
FET开关时出现在电感上的电压不同于降压转换器的电压。正如在降压转换器中一样,平衡伏特-微秒 (V-μs) 乘积以防止电感饱和是非常必要的。当FET为开启时(如图 1 所示的ton间隔),全部输入电压被施加至电感。这种电感“点”侧上的正电压会引起电流斜坡上升,这就带来电感的开启时间V-μs乘积。FET 关闭 (toff) 期间,电感的电压极性必须倒转以维持电流,从而拉动点侧为负极。电感电流斜坡下降,并流经负载和输出电容,再经二极管返回。电感关闭时V-μs乘积必须等于开启时V-μs乘积。由于Vin和Vout不变,因此很容易便可得出占空比 (D) 的表达式:D=Vout/(Vout " Vin)。这种控制电路通过计算出正确的占空比来维持输出电压稳压。上述表达式和图5.1所示波形均假设运行在连续导电模式下。

降压—升压电感必须工作在比输出负载电流更高的电流下。其被定义为IL=I
有趣的是,连接输入电容返回端的方法有两种,其会影响输出电容的rms电流。典型的电容布局是在+Vin和Gnd之间,与之相反,输入电容可以连接在+Vin和 "V

必须要选择一个能够以最小输入电压减去二极管压降上电的控制器,而且在运行期间还必须能够承受得住Vin加Vout的电压。FET和二极管还必须具有适用于这一电压范围的额定值。通过连接输出接地的反馈电阻器可实现对输出电压的调节,这是由于控制器以负输出电压为参考电压。只需精心选取少量组件的值,并稍稍改动电路,降压控制器便可在负输出降压—升压拓扑中起到双重作用。
精确地测量电源纹波本身就是一门艺术。在图6.1所示的示例中,一名初级工程师完全错误地使用了一台示波器。他的第一个错误是使用了一支带长接地引线的示波器探针;他的第二个错误是将探针形成的环路和接地引线均置于电源变压器和开关元件附近;他的最后一个错误是允许示波器探针和输出电容之间存在多余电感。该问题在纹波波形中表现为高频拾取。在电源中,存在大量可以很轻松地与探针耦合的高速、大信号电压和电流波形,其中包括耦合自电源变压器的磁场,耦合自开关节点的电场,以及由变压器互绕电容产生的共模电流。

利用正确的测量方法可以大大地改善测得纹波结果。首先,通常使用带宽限制来规定纹波,以防止拾取并非真正存在的高频噪声。我们应该为用于测量的示波器设定正确的带宽限制。其次,通过取掉探针“帽”,并构成一个拾波器(如图6.2所示),我们可以消除由长接地引线形成的天线。将一小段线缠绕在探针接地连接点周围,并将该接地连接至电源。这样做可以缩短暴露于电源附近高电磁辐射的端头长度,从而进一步减少拾波。
最后,在隔离电源中,会产生大量流经探针接地连接点的共模电流。这就在电源接地连接点和示波器接地连接点之间形成了压降,从而表现为纹波。要防止这一问题的出现,我们就需要特别注意电源设计的共模滤波。另外,将示波器引线缠绕在铁氧体磁心周围也有助于最小化这种电流。这样就形成了一个共模电感器,其在不影响差分电压测量的同时,还减少了共模电流引起的测量误差。图6.2显示了该完全相同电路的纹波电压,其使用了改进的测量方法。这样,高频峰值就被真正地消除了。

实际上,集成到系统中以后,电源纹波性能甚至会更好。在电源和系统其他组件之间几乎总是会存在一些电感。这种电感可能存在于布线中,抑或只有蚀刻存在于PWB上。另外,在芯片周围总是会存在额外的旁路电容,它们就是电源的负载。这二者共同构成一个低通滤波器,进一步降低了电源纹波和/或高频噪声。在极端情况下,电流短时流经15nH电感和 10μF旁路电容的一英寸导体时,该滤波器的截止频率为400kHz。这种情况下,就意味着高频噪声将会得到极大降低。许多情况下,该滤波器的截止频率会在电源纹波频率以下,从而有可能大大降低纹波。经验丰富的工程师应该能够找到在其测试过程中如何运用这种方法的途径。
史海拾趣
|
一、故障现象。踩下加速踏板后发动机转速不能马上升高,有迟滞现象,加速反应迟缓或在加速过程中发现有轻微的波动。 二、故障原因 (1)点火提前角不正确。 (2)燃油压力过低。 (3)进气系统中有漏气。 (4)节气门位置 ...… 查看全部问答> |
|
本帖最后由 paulhyde 于 2014-9-15 09:03 编辑 如题。。 新手啊~~许多都不会做,希望论坛到时能相助。。 只要能在比赛期间,做出作品,我已经是万分感激了。。 --------------------------------------------soso----------------------------- ...… 查看全部问答> |
|
各位大虾:你们好!上次的帖子问题没说好,重新发一下!! 再下最近在做一个基于单片机的语音播报时钟,但是在语音器件分段地址的获取遇到了问题!主要功能是通过按键播报当前系统时间,我选用的语音芯片是ISD2560,用的AT89S51单片机, ...… 查看全部问答> |
|
我现在有两个网卡,分别在不同的网络里,IP地址的分别是通过DHCP服务器自动分配,设计了一套DHCP客户端申请程序,单个网口可以实现IP地址的动态分配,串行方式两个网口都可动态获得IP地址,能不能实现两个网口同时动态申请IP地址哪?这样可以节约时 ...… 查看全部问答> |
|
大家好,我创建了一个最简单的hello world webservice,将其添加作为web引用到一个wince应用程序中,调试运行时报参数超出范围异常(argumentoutofrangeexception),报异常语句是: object[] results = this.Invoke(\"HelloWorld\", ne ...… 查看全部问答> |
|
PlaySound(L\"1.wav\",NULL, SND_ASYNC|SND_NODEFAULT ); 看我这句话 有什么错误呢 把1.wav放在了 和exe文件同目录下,但是 为什么 没有播放呢?… 查看全部问答> |
|
进入“Synopsys SSS Feature Keygen”,运行命令“sssverify.exe synopsys.dat”,此时需要生成一串20个字符,但是运行之后并没有出现20个字符,而是出现以下的东西 … 查看全部问答> |




