历史上的今天
今天是:2024年09月20日(星期五)
2019年09月20日 | 外资玻璃厂勾结下游厂商排挤国产品牌
2019-09-20 来源:ESM
近日,一位业内人士向《国际电子商情》爆料称,国外一家老牌玻璃制造商为获取更多的利益,意图与国内一家玻璃加工厂互相勾结,以虚报产品良率的方式阻止其他品牌的玻璃产品进入国产智能手机供应链……
一份时长9分半钟的秘密录音
近日,一位爆料者告诉《国际电子商情》,国外一家老牌玻璃制造商(以下代称“甲厂”)意图与国内玻璃加工厂(以下代称“乙厂”)互相勾结,以虚报产品良率的方式阻止其他品牌的玻璃产品进入华为、vivo、OPPO等国产品牌智能手机供应链。同时,该位爆料者还提供了一份疑似甲乙两厂高层私下聚餐时的秘密录音文件。
该录音文件约9分半钟,里面共有4-5位聚餐者的声音。其中,甲厂至少有两人——A是外国人,职位较高,B是中国人,充当翻译。其他是乙厂高层C和其随行人士。

在录音的开头,A用英语说:“No other glass, just *”(此处的*代指甲厂,该句大意为:没有其他品牌的玻璃,只有甲厂)。C用中文回复,B向A翻译说:“C doesn't like other glasses to complicate the production line. If there is cost pressure, C can ask * support.”(此处的*代指甲厂,大意是说:C不喜欢使玻璃的生产线复杂化,如果在成本方面有压力,可以向甲厂寻求支持。)随后,双方寒暄,强调是老朋友要互相帮忙。接着,乙方人员敬酒。B此时又强调,既然我们是老朋友,就要多用甲厂的玻璃。
第二分四十秒左右A离席,B和C以及其他人继续交流。B和C开始商量具体如何阻止其他玻璃品牌进入国产手机供应链。C表示甲厂缺乏低价的玻璃产品,很难完全阻挡其他品牌的玻璃,B认为只要乙厂和丙厂都不用甲厂之外的玻璃,就可以阻挡其他品牌的玻璃进入(国产手机供应链)。同时他还建议,乙厂只要针对其他玻璃品牌跑个Build,然后说不好,要求加价,加到和甲厂一样的价格。不过,C担心丙厂不愿意这么做,从而会把产品抢走。B对C说,他已经和丙厂的高层D说好了,他们会配合做这个事情。
录音后半段是B和C在讨论融资、拿甲厂玻璃回扣等其他事项。
该段录音已经小范围流传
爆料者称,该录音是2017年的文件,现在已经在业内小范围流传,他是从业内朋友那里得到该录音文件。他认为,B这种人的存在,导致甲厂玻璃的销售渠道非常混乱和黑暗。“一方面,千方百计阻止玻璃材料通过正常渠道供应制造供应紧张局面,另一方面,又通过灰色渠道转卖玻璃材料大肆创造中饱私囊的机会。”他评价说。
“以前中国企业还不够强,遇到这样的事情也只能被别人‘掐着脖子’。但今时不同往日,现在我们已经有了自己的核心竞争力,在国际舞台上有了话语权,因此绝对不可能像以前一样,在供应链方面受别人的要挟和剥削。”他还补充说:“以前是觉得咱们中国技不如人,在国际上被人欺负也是有原因的。后来知道这个事情之后,觉得他们根本就是没有道德的耍流氓行径。我希望这样的信息可以讲给这个圈子的同行们听,并不是什么东西都是国外的好。”
《国际电子商情》谨以客观的态度对该事件进行报道,本文内容仅代表爆料者个人观点。由于受爆料者委托,故隐去其姓名等个人信息。
3D玻璃在5G时代的重要性
随着5G 时代的到来,通信信号更为复杂,其中NFC、Wi-Fi及无线充电技术都将会是未来手机的标配。而金属手机壳对于信号屏蔽的缺陷将进一步放大,非金属材质或将迎来重大机遇。又因为,金属后盖成为主流的3年时间里,手机外形并无太大的变化,在此基础上,新一代机壳材料有了明显的优势。
玻璃材料和陶瓷材料都可以解决信号屏蔽问题,较之于陶瓷而言,玻璃在成本和产能方面都更具优势。在2017年iPhone 8带火3D玻璃材料之后,玻璃已经成为手机机壳的主流材料,后续生产的其他品牌旗舰机型的机壳也大都选用该材料。除了苹果之外,华为、三星、小米、OPPO、vivo等手机大厂均推出了3D玻璃机壳的手机。3D玻璃的中间和边缘都采用弧形设计,随着柔性OLED屏的广泛应用,3D玻璃与OLED屏相结合,有望成为未来手机屏幕的发展趋势。
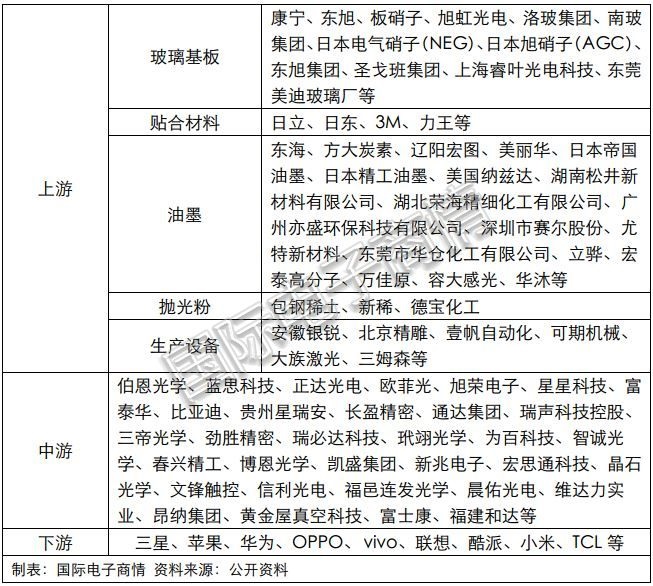
3D玻璃产业链主要由上游原材料及生产设备,中游加工企业,下游应用企业为主。上游原材料主要为玻璃基板、贴合材料、油墨以及抛光粉为主,生产设备包括自动开料机、精雕机、研磨机、热弯机、加压机等等。设备厂商的下游是玻璃面板加工商和触摸屏加工商。3D玻璃产业链详见下表:

史海拾趣
|
关于中国风能-风力发电行业前景的探讨 最近看了一篇关于风能风力发电的报告目录(中国风能-风力发电行业综合市场研究报告),里边对风力发电只有一个介绍; 报告的链接是:http://www.boomingfield.com/Html/yjxxny/2008-12/12/102720491.html 不知 ...… 查看全部问答> |
|
本帖最后由 jameswangsynnex 于 2015-3-3 19:57 编辑 北京时间4月14日上午消息,据台湾媒体报道,消息称苹果已经订购了400万部新版iPhone,部分将面向中国市场,交货时间为本季度结束前。 根据零组件厂得到的消息,苹果已经于本周正式宣布新版iPh ...… 查看全部问答> |
|
“工程师是科学家;工程师是艺术家;工程师也是思想家。”一位伟大的工程师曾经提出过这样的一段感言。不错,工程师是利用自然科学来创造工程的人。工程既是物质的也是思想上的。许多不朽的工程,伟大的发明以及出神入化的技术方案,许多人往往只看 ...… 查看全部问答> |
|
本来刚涉入驱动开发的行列不久,最近测试了一下DDK中的bulkusb编译生成的驱动,应用程序也是用DDK例子bulkusb中的exe,但是发现一些问题,希望各位高手能出手相助: (1)驱动装上去之后显示不出绿色图标。 这个图标的出现和什么有关 ...… 查看全部问答> |
|
format ' x' invalid or incompatible with argument(protel99导出问题) Protel99中在schematic 画好以后想导到PCB里去,一点就出来 format \' x\' invalid or incompatible with argument 这个提示,看网上有出现这问题,但一直不成功啊 哪位能详细讲讲 谢谢了… 查看全部问答> |
|
uCOS-III version: V3.03.00。uCOS-III for VC使用Microsoft Visual C++ 6.0编译,创建工程时选择Win32控制台应用程序,添加相关文件到工程后,点击Project——>Settings——>C/C++选项,Category选择Preprocessor,Additional include directories ...… 查看全部问答> |
|
DSP软件工程师 年薪16-19W 岗位职责: 1、负责McWiLL宽带无线接入系统物理层算法的验证及实现,包括基站和终端; 2、负责SCDMA基站和终端产品物理层软件的开发及维护。 任职要求: 1、本科及以上学历,电子、通信等相关专业; 2、 ...… 查看全部问答> |




