历史上的今天
今天是:2024年11月07日(星期四)
2019年11月07日 | 单片机DAC0832波形发生器实验报告
2019-11-07 来源:51hei
一个能产生正弦波、方波、三角波、梯形波、锯齿波的波形发生器。
基本实现:
5个按键,每按一次按键后输出对应波形
5个led指示对应波形
示波器中显示2~3个周期波形时,正弦波波形要光滑
双极性电压输出,电压幅值可调.
仿真原理图如下

实验报告
实验名称:波形发生器
单片机实验——DA转换实验
DA转换器是将数字量转换为模拟量的电路,主要用于数据传输系统、自动测试设备、医疗信息处理、电视信号的数字化、图像信号的处理和识别、数字通信和语音信息处理等。按数字量输入方式:并行输入和串行输入DA转换器。按模拟量输出方式:电流输出和电压输出DA转换器。按DA转换的分辩率:低分辩率、中分辩率和高分辩率DA转换器。学习并熟悉如何设置DA转换对于科学研究等将产生重要影响。
1实验目的
了解常用DA转换芯片的结构组成,工作原理。
掌握DAC0832的引脚功能,与单片机连接。
理解单、双极输出方式的电路结构原理,学会用这两种方式。
( 4 ) 设计一个能产生正弦波、方波、三角波、梯形波、锯齿波的波形发生器。
2 D/A转换器工作原理
任D/A是将数字量转换成模拟量的器件,D/A的输出是电压或电流信号。衡量D/A性能的主要参数是:
分辨率:即输出模拟量的最小变化量。
满刻度误差:即输入为全1时,实际输出电压与理想值之差。
输出范围
转换时间:从转换器的输入改变到输出稳定的时间间隔。
是否容易与CPU接口。
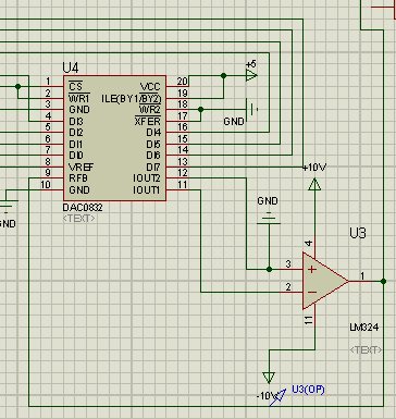
3 DAC0832工作方式
DAC0832三种工作方式
单缓冲方式:若应用系统中只有一路D/A转换或虽然有夺路转换,但并不要求各路信号同步输出时,则采用单缓冲的方式来接口。方法是:使锁存器和DAC寄存器同时接收数据。
双缓冲方式:当多路D/A信号要求同步输出时,则采用双缓冲方式。方法是:分别使其输入锁存器接收数据;同时传送数据到其DAC寄存器,以实现多路转换同步输出。
直通方式:所有控制信号均有效,适宜连续控制时。
D/A转换
D/A芯片DAC0832的应用:DAC0832是8位 D/A芯片,片内带数据锁存器,电流输出。该系列产品包括DAC0830——32,它们可以完全相互代换。它由8位输入锁存器、8位DAC寄存器、8位D/A转换电路及转换控制电路组成
ADC0808引脚如图,各引脚功能如下:
DI0-DI7:数据输入线,TLL电瓶。
ILE:数据锁存允许控制信号输入线,高电平有效。
CS:片选信号输入线,低电平有效。
WR1:为输入寄存器的写选通信号。
XFER:数据传送控制信号输入线,低电平有效。
WR2:为DAC寄存器写选通输入线。
Iout1:电流输出线。当输入全为1时Iout1最大。
Iout2:电流输出线。其值与Iout1之和为常数。
Rfb:反馈信号输入线,芯片内部有反馈电阻。
Vcc:电源输入线(+5v~+15v)
Vref:基准电压输入线(-10v~+10v)
AGND:模拟地,模拟信号和基准信号参考地。
DGND:数字地,两种地线在基准电源处共地比较好。

主要功能电路
4.0 电路图

4.1转换电路

4.2波形指示灯

4.3按键电路

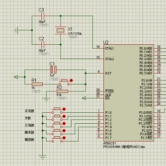
4.4单片机电路

4.5 运行结果
三角形

方波

锯齿波

梯形波

正弦波

5. 总结
方波拟合成功,其他波形拟合存在问题。
单片机源程序如下:
#include "reg52.h"
#include #define ADC_PORT P2 //如图,ADC0832连接端口 //老师要求的5种波 #define W_SINE 0 #define W_SQU 1 #define W_TRI 2 #define W_TRA 3 #define W_SAW 4 #define PI 3.1415926f //圆周率好像是这个数 //简化类型符写法 typedef unsigned char u8; typedef unsigned int u16; typedef unsigned long u32; sbit ADC_CS_WR=P3^0; //如图,ADC0832使能口 //老师要求的5个LED,接P0口 sbit LED0=P0^0; sbit LED1=P0^1; sbit LED2=P0^2; sbit LED3=P0^3; sbit LED4=P0^4; //图给出的5个按键 sbit KEY0=P1^0; sbit KEY1=P1^1; sbit KEY2=P1^2; sbit KEY3=P1^3; sbit KEY4=P1^4; //全局变量 u8 mode;//模式:正弦波…… u16 freq;//频率 u8 time;//计次参数 u8 AM;//调幅 void Timer0Init(void); void scanKey(void); void sys_init(void); void sine_wave(u8 location);//正弦波 void squ_wave(u8 location);//方…… void tri_wave(u8 location);//三…… void tra_wave(u8 location);//梯…… void saw_wave(u8 location);//锯…… void Timer0Init(void) //100微秒@12.000MHz { TMOD &= 0xF0; //设置定时器模式 TMOD |= 0x02; //设置定时器模式 TL0 = 0x9C; //设置定时初值 TH0 = 0x9C; //设置定时重载值 TF0 = 0; //清除TF0标志 TR0 = 1; //定时器0开始计时 EA = 1; //开总中断 ET0 = 1; //开定时器0中断 } void scanKey(void)//按键扫描 { if(KEY0==0) { mode=0; P0=0xFF;//灭所有灯 LED0=0; } if(KEY1==0) { mode=1; P0=0xFF;//灭所有灯 LED1=0; } if(KEY2==0) { mode=2; P0=0xFF;//灭所有灯 LED2=0; } if(KEY3==0) { mode=3; P0=0xFF;//灭所有灯 LED3=0; } if(KEY4==0) { mode=4; P0=0xFF;//灭所有灯 LED4=0; } } void sys_init(void)//系统初始化 { time=0; ADC_CS_WR=0; ADC_PORT=0; mode=0;//默认输出正弦波 freq=100;//默认频率100Hz AM=255;//最大幅度 } void sine_wave(u8 location)//输出正弦波 { double x=(double)location/50*PI;//把0-100放缩到0-2派(pai,没有那个符号,好难受(╯﹏╰)) u8 y=(sin(x)*(AM/2)+(AM/2));//算出y,并放缩到0-254(因为ADC范围0-AM,感觉这个芯片好落后) ADC_PORT=y; } void squ_wave(u8 location)//方…… { if(location<50) ADC_PORT=AM; else ADC_PORT=0x0;//这个好简单 } void tri_wave(u8 location)//三…… { //为了简化,在单周期输出V字形 u8 y; if(location<50) y=(50-location)*AM/50; else y=(location-50)*AM/50; ADC_PORT=y; //偶函数,信不?当然你说奇函数也没错 } void tra_wave(u8 location)//梯…… { u8 y; if(location<25) y=0xFF; else if(location<50) y=(50-location)*AM/25; else if(location<75) y=0; else y=(location-75)*AM/25; ADC_PORT=y; } void saw_wave(u8 location)//锯…… { ADC_PORT=location*AM/100; //用(100-location)也以变成反向锯齿 } void Timer0Work() interrupt 1 //中断服务函数 { switch(mode) ……………………
史海拾趣
|
各位大哥,现在我有一个环行变压器,初级和次级砸数比是8:1,然后一个小的震荡磁环初级和次级砸数比是1:1。哪位大哥可以帮我设计一个简单一点的电路可以用来测试这个变压器的同名端… 查看全部问答> |
|
刚开始使用LM3S1138,在开发例程里面看到对GPIO口引脚操作的函数,问题:有没有直接读写8bit端口的方法,就像以前的51单片机那样,P0=0xff,等等。谢谢! … 查看全部问答> |
|
ADM3052各类型CAN收发器 总线侧带线性电源 ADM3052是一款隔离式控制器区域网络(CAN)物理层收发器,集成V+线性调节器,符合ISO 11898标准。 该器件采用ADI公司的 iCoupler® 技术,将三通道隔离器、CAN收发器和LDO调节器集成于单封装中。逻辑 ...… 查看全部问答> |




