历史上的今天
今天是:2024年11月08日(星期五)
2019年11月08日 | avr单片机可演奏的电子琴仿真加源码
2019-11-08 来源:51hei
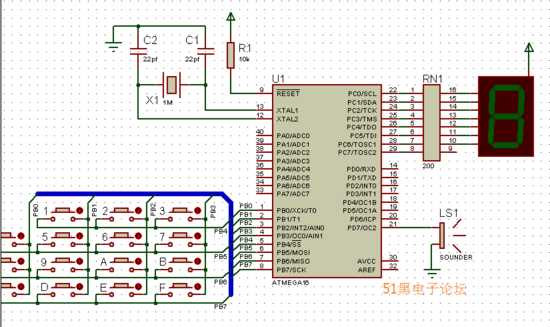
单片机电子琴仿真原理图如下
avr单片机源程序如下:
//-----------------------------------------------------------------
// 名称: 电子琴仿真
//-----------------------------------------------------------------
// 说明: 本例在键盘矩阵上模拟演奏电子琴,数码管显示键号.
// 按下不同按键时将输出不同频率音符,按键长按时发出长音,
// 短按时发出短音.
//
//-----------------------------------------------------------------
#define F_CPU 1000000UL //1M晶振
#include #include #define INT8U unsigned char #define INT16U unsigned int //蜂鸣器定义 #define SPK() (PORTD ^= _BV(PD7)) //定时器比较中断启停定义 //C调音符频率表(部分) //共阳数码管段码表(0~F) const INT8U SEG_CODE[]= { 0xC0,0xF9,0xA4,0xB0,0x99,0x92,0x82,0xF8, //0 1 2 3 4 5 6 7 0x80,0x90,0x88,0x83,0xC6,0xA1,0x86,0x8E //8 9 A B C D E F }; //键盘矩阵相关变量与程序 //----------------------------------------------------------------- // 主程序 //----------------------------------------------------------------- int main() { } //----------------------------------------------------------------- // T1定时器比较匹配中断程序,控制音符频率输出 //----------------------------------------------------------------- ISR (TIMER1_COMPA_vect) { } 复制代码 //----------------------------------------------------------------- // 名称: 键盘矩阵扫描程序 //----------------------------------------------------------------- #include #include #define INT8U unsigned char #define INT16U unsigned int //键盘端口定义 //19:45 2017/12/19 INT8U KeyNo = 16 ; //----------------------------------------------------------------- // 判断键盘矩阵是否有键按下 //----------------------------------------------------------------- INT8U KeyMatrix_Down() { } //----------------------------------------------------------------- // 键盘矩阵扫描子程序 //----------------------------------------------------------------- void Keys_Scan() { }
史海拾趣
|
多地出租车计价器集体故障 日期成2012年 http://news.163.com/10/0102/02/5S07U1DH0001124J.html 核心提示:1月1日,沈阳、锦州数千辆出租车的计价器集体故障,屏幕出现“归零”问题,打印出来的发票日期大多为2012年1月1日,而且无论行驶多远价 ...… 查看全部问答> |
|
我自己谢了一个bootloader 已经拷贝NK至sdram 我想是否需要可以直接跳到sdram-NK的地址直接,启动还是需要....比如参数传递等等 thank u so much.… 查看全部问答> |
|
运行优龙bootloader选择boot wince后bootloader加载wince结束后wince开始运行,但是到给flash挂载文件系统得时候就出错,直接崩溃了,原因是flash改成了1G的flash,BSP中flash驱动是支持1G得,挂载文件系统失败原因估计是参数配置出错(实在惭愧我 ...… 查看全部问答> |
|
2005年,在德国,我乘坐一辆德国司机开的大客车,车上装了GPS导航,有导航地图,也有一个领路人。在一段高速上,领路人说不对,不该在这个高速公路口出去,应该是下一个,司机坚持,固执的依靠导航仪,最后还是走错路了,原因是两个地方、同一个地 ...… 查看全部问答> |
|
TI LM3S系列在TFT屏上显示波形或者柱状图的例程哪位大哥有? 求助: TI LM3S系列在TFT屏上显示波形或者柱状图的例程哪位大哥有? 听说TI有的系列中有波形显示的程序,但我用的9B92中没有,哪位有这个例程的共享下,谢谢! 邮箱:zhangyao1213@126.com… 查看全部问答> |
|
一,什么是BabyLinux BabyLinux不是一个完整的发行版,他是利用原有的一套完整的linux系统的内核原代码和编译工具,利用busybox内建的强大功能,在一张软盘上做的一个很小的linux系统.他具备一个linux系统的基本特征,支持linux系统最常用的一百多 ...… 查看全部问答> |




