历史上的今天
今天是:2024年11月11日(星期一)
2019年11月11日 | STM32 MFRC522 IC读卡 程序及原理图
2019-11-11 来源:eefocus
【RC522芯片简介】
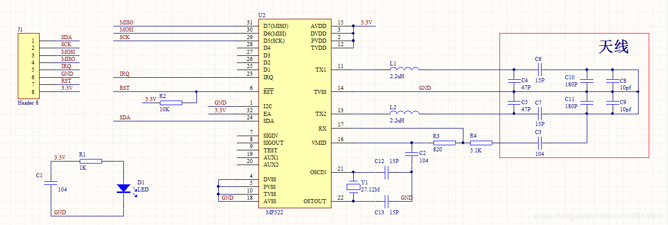
MF RC522是应用于13.56MHz非接触式通信中高集成度的读写卡芯片,是NXP公司针对“三表”应用推出的一款低电压、低成本、体积小的非接触式读写卡芯片,是智能仪表和便携式手持设备研发的较好选择。 MF RC522利用了先进的调制和解调概念,完全集成了在13.56MHz下所有类型的被动非接触式通信方式和协议。支持14443A兼容应答器信号。数字部分处理ISO14443A帧和错误检测。此外,还支持快速CRYPTO1加密算法,用语验证MIFARE系列产品。MFRC522支持MIFARE系列更高速的非接触式通信,双向数据传输速率高达424kbit/s。 作为13.56MHz高集成度读写卡系列芯片家族的新成员,MF RC522与MF RC500和MF RC530有不少相似之处,同时也具备许多特点和差异。它与主机间通信采用SPI模式,有利于减少连线,缩小PCB板体积,降低成本。
【RFID模块简介】
RC522模块采用Philips MFRC522芯片设计读卡电路,使用方便,成本低廉,适用于设备开发、读卡器开发等高级应用的用户、需要进行射频卡终端设计/生产的用户。本模块可直接装入各种读卡器模具。模块采用电压为3.3V,通过SPI接口简单的几条线就可以直接与用户任何CPU主板相连接通信,可以保证模块稳定可靠的工作、读卡距离远.

原理图如下:

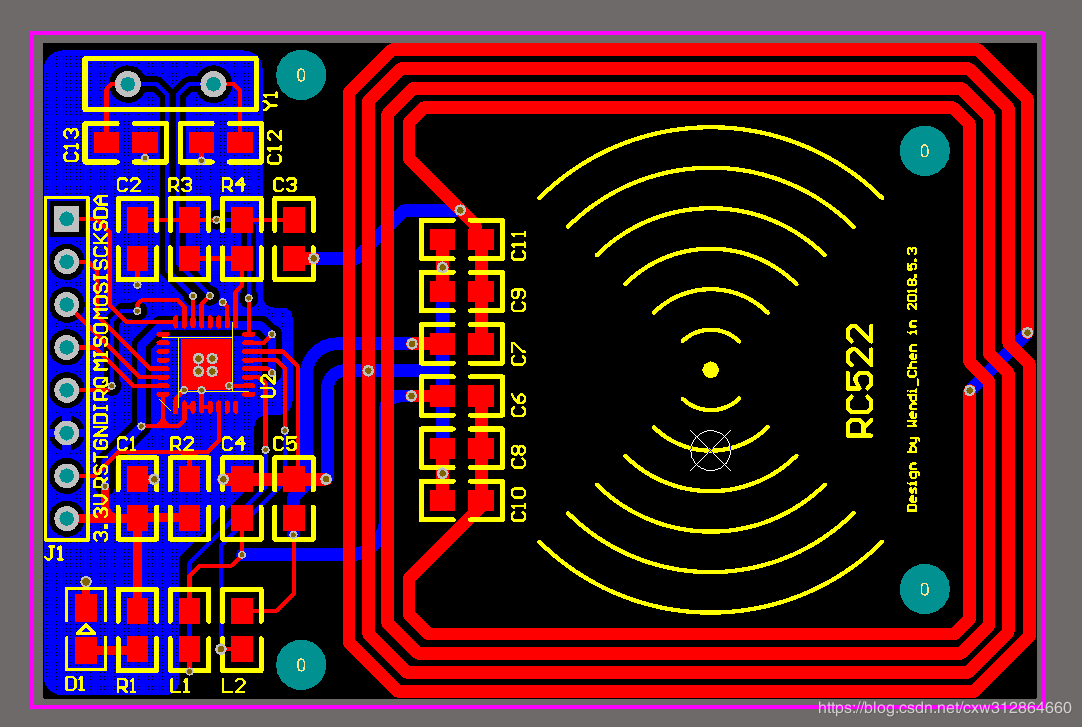
PCB图如下:

以下为.h文件:
#ifndef __RC522_H
#define __RC522_H
#include "stm32f10x.h"
/////////////////////////////////////////////////////////////////////
//MF522命令字
/////////////////////////////////////////////////////////////////////
#define PCD_IDLE 0x00 //取消当前命令
#define PCD_AUTHENT 0x0E //验证密钥
#define PCD_RECEIVE 0x08 //接收数据
#define PCD_TRANSMIT 0x04 //发送数据
#define PCD_TRANSCEIVE 0x0C //发送并接收数据
#define PCD_RESETPHASE 0x0F //复位
#define PCD_CALCCRC 0x03 //CRC计算
/////////////////////////////////////////////////////////////////////
//Mifare_One卡片命令字
/////////////////////////////////////////////////////////////////////
#define PICC_REQIDL 0x26 //寻天线区内未进入休眠状态
#define PICC_REQALL 0x52 //寻天线区内全部卡
#define PICC_ANTICOLL1 0x93 //防冲撞
#define PICC_ANTICOLL2 0x95 //防冲撞
#define PICC_AUTHENT1A 0x60 //验证A密钥
#define PICC_AUTHENT1B 0x61 //验证B密钥
#define PICC_READ 0x30 //读块
#define PICC_WRITE 0xA0 //写块
#define PICC_DECREMENT 0xC0 //扣款
#define PICC_INCREMENT 0xC1 //充值
#define PICC_RESTORE 0xC2 //调块数据到缓冲区
#define PICC_TRANSFER 0xB0 //保存缓冲区中数据
#define PICC_HALT 0x50 //休眠
/////////////////////////////////////////////////////////////////////
//MF522 FIFO长度定义
/////////////////////////////////////////////////////////////////////
#define DEF_FIFO_LENGTH 64 //FIFO size=64byte
#define MAXRLEN 18
/////////////////////////////////////////////////////////////////////
//MF522寄存器定义
/////////////////////////////////////////////////////////////////////
// PAGE 0
#define RFU00 0x00
#define CommandReg 0x01
#define ComIEnReg 0x02
#define DivlEnReg 0x03
#define ComIrqReg 0x04
#define DivIrqReg 0x05
#define ErrorReg 0x06
#define Status1Reg 0x07
#define Status2Reg 0x08
#define FIFODataReg 0x09
#define FIFOLevelReg 0x0A
#define WaterLevelReg 0x0B
#define ControlReg 0x0C
#define BitFramingReg 0x0D
#define CollReg 0x0E
#define RFU0F 0x0F
// PAGE 1
#define RFU10 0x10
#define ModeReg 0x11
#define TxModeReg 0x12
#define RxModeReg 0x13
#define TxControlReg 0x14
#define TxAutoReg 0x15
#define TxSelReg 0x16
#define RxSelReg 0x17
#define RxThresholdReg 0x18
#define DemodReg 0x19
#define RFU1A 0x1A
#define RFU1B 0x1B
#define MifareReg 0x1C
#define RFU1D 0x1D
#define RFU1E 0x1E
#define SerialSpeedReg 0x1F
// PAGE 2
#define RFU20 0x20
#define CRCResultRegM 0x21
#define CRCResultRegL 0x22
#define RFU23 0x23
#define ModWidthReg 0x24
#define RFU25 0x25
#define RFCfgReg 0x26
#define GsNReg 0x27
#define CWGsCfgReg 0x28
#define ModGsCfgReg 0x29
#define TModeReg 0x2A
#define TPrescalerReg 0x2B
#define TReloadRegH 0x2C
#define TReloadRegL 0x2D
#define TCounterValueRegH 0x2E
#define TCounterValueRegL 0x2F
// PAGE 3
#define RFU30 0x30
#define TestSel1Reg 0x31
#define TestSel2Reg 0x32
#define TestPinEnReg 0x33
#define TestPinValueReg 0x34
#define TestBusReg 0x35
#define AutoTestReg 0x36
#define VersionReg 0x37
#define AnalogTestReg 0x38
#define TestDAC1Reg 0x39
#define TestDAC2Reg 0x3A
#define TestADCReg 0x3B
#define RFU3C 0x3C
#define RFU3D 0x3D
#define RFU3E 0x3E
#define RFU3F 0x3F
/////////////////////////////////////////////////////////////////////
//和MF522通讯时返回的错误代码
/////////////////////////////////////////////////////////////////////
#define MI_OK 0
#define MI_NOTAGERR (1)
#define MI_ERR (2)
#define SHAQU1 0X01
#define KUAI4 0X04
#define KUAI7 0X07
#define REGCARD 0xa1
#define CONSUME 0xa2
#define READCARD 0xa3
#define ADDMONEY 0xa4
//
//#define spi_cs 1;
//sbit spi_ck=P0^6;
//sbit spi_mosi=P0^7;
//sbit spi_miso=P4^1;
//sbit spi_rst=P2^7;
#define SPIReadByte() SPIWriteByte(0)
u8 SPIWriteByte(u8 byte);
void SPI1_Init(void);
#define SET_SPI_CS (GPIOF->BSRR=0X01)
#define CLR_SPI_CS (GPIOF->BRR=0X01)
#define SET_RC522RST GPIOF->BSRR=0X02
#define CLR_RC522RST GPIOF->BRR=0X02
/***********************RC522 函数宏定义**********************/
#define RC522_CS_Enable() GPIO_ResetBits ( GPIOB, GPIO_Pin_12 )
史海拾趣
|
这是采用双线串行数字接口的温湿度传感器,与单片机接口非常方便,时序也很简单。 测量的温度/湿度精度很高。我们使用以后觉得很好用,所以,介绍给大家。 特点如下: 相对湿度和温度测量 _ 兼有露点 _ 全标定输出,无需标定即可互换使用 ...… 查看全部问答> |
|
EEWORLD平台需要大家共同建设,单靠几个人很难做好(一段关于芯币制度的对话) 以下是一段与EEWORLD网友关于芯币制的对话,从中更为深切地感受到EEWORLD的发展靠大家: lian为EEWORLD论坛单片机板块版主njlianjian,单片机培训的核心人物。 lian说: 论坛下载能不能取消掉芯币啊 因为如果我想下载 ...… 查看全部问答> |
|
wince打了2008年的补丁,怎么连基本的sysgen都出错呢? 错误提示 tbtcore无法nmake,不知道有谁碰到过这种情况,不知道打2007年的补丁能不能正常编译通过,不过现在微软网站不提供2007年的补丁了,那位朋友有,能共享一下。。。。。。… 查看全部问答> |
|
各位手上有什么比较好用的bootloader吗?要求可以将nk.bin文件下载到内存中运行。 有的话给我发推荐一份啊,如果有时间的话麻烦给我发一份。 我的邮箱cy757#21cn.com(#改为@)… 查看全部问答> |
|
波峰面:波的表面均被一层氧化皮覆盖﹐它在沿焊料波的整个长度方向上几乎都保持静态﹐在波峰焊接过程中﹐PCB接触到锡波的前沿表面﹐氧化皮破裂﹐PCB前面的锡波无皲褶地被推向前进﹐这说明整个氧化皮与PCB以同样的速度移动波峰焊机。 焊点成 ...… 查看全部问答> |
|
有个项目用了STM8S105,电池供电(3节镍氢),系统中带DC-DC给功放供电,当DC-DC启动时或输出功率较大时,经常引起MCU复位。 STM8S有没有相应的低电压版本(即管脚,软件都一样,只是工作电压不同的)?… 查看全部问答> |




