历史上的今天
今天是:2024年11月12日(星期二)
2019年11月12日 | L298N电机驱动器设计资料 单片机例程+详细说明
2019-11-12 来源:51hei
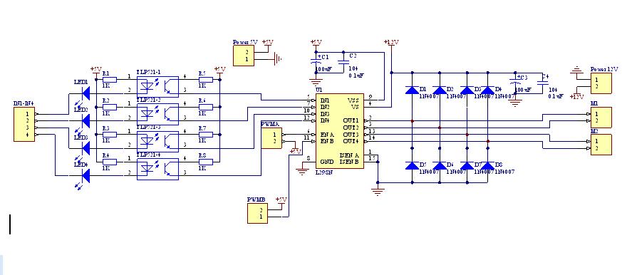
Altium Designer画的L298N电机驱动器电路原理图和PCB图如下:

制作出来的实物图如下:
接线说明资料:


附件中包含如下单片机控制例程:
例一、步进电机正转两相四拍程序
例七、四相步进电机正转四拍程序
例三、步进电机反转两相四拍程序
例九、四相步进电机反转四拍程序
例二、步进电机正转两相八拍程序
例五、步进电机两相四拍调速程序
例八、四相步进电机正转八拍程序
例六、步进电机两相八拍调速程序
例十、四相步进电机反转八拍程序
例十一、四相步进电机四拍调速程序
例十七、步进电机每按一下转3圈
例十三、四相步进电机八拍调速程序方法二
例十二、四相步进电机八拍调速程序
例十五、步进电机每按一下转1.8度
例十六、步进电机每按一下转3.6度
例十四、步进电机分档控制
例四、步进电机反转两相八拍程序
直流电机反转控制程序
直流电机外接位置开关调速正反转控制程序
直流电机实现定时正反转
直流电机正转控制程序
直流电机调速控制实例
直流电机调速控制程序
这是其中的一个例程:
步进电机两相八拍调速单片机源程序如下:
////////////////////////汇诚科技////////////////////
///////////////////步进电机调试程序/////////////
#include /*****P1.0=A ;P1.1=B ;P1.2=B' ; P1.3=A'****/ ////////////////////////////////////////////////////////////////////////////////////////////// /*******************************正转数组**************************************************/ code unsigned char runz[8]={0x0e,0x0c,0x0d,0x09,0x0b,0x03,0x07,0x06}; //两相四线八拍工作方式 /*******************************反转数组**************************************************/ code unsigned char runf[8]={0x06,0x07,0x03,0x0b,0x09,0x0d,0x0c,0x0e}; //两相四线八拍工作方式 unsigned char keycan=0; //键值 unsigned char s,i,j,k,z; int y=30;//定义转动速度,数值越大电机转速越慢反之则快 sbit P2_0=P2^0;//正转按键 sbit P2_1=P2^1;//反转按键 sbit P2_2=P2^2;//电机加速 sbit P2_3=P2^3;//电机减速 void delay(i)//延时函数 { for(j=0;j for(k=0;k<250;k++); } void zrun()// 正转运行 { for(z=0;z<8;z++) { P1=runz[z]; delay(y); } } void frun()// 反转运行 { for(z=0;z<8;z++) { P1=runf[z]; delay(y); } } main() { while(1) { if(P2_0==0) //如果电机正转按键按下 { keycan=1; //键值等于1 } if(P2_1==0) //如果电机反转按键按下 { keycan=2; //键值等于2 } switch (keycan) { case 1: zrun(); //键值等于1 正转 break; case 2: frun(); //键值等于2 反转 break; } if(P2_2==0) // 电机加速 { y+=5; } if(P2_3==0) { // 电机减速 y-=5; } } } L298N电机驱动器使用说明书 注意:本说明书中添加超链接的按CTRL并点击连接,即可看到内容。 实例一:步进电机的控制实例 步进电机是数字控制电机,它将脉冲信号转变成角位移,即给一个脉冲信号,步进电机就转动一个角度,因此非常适合于单片机控制。步进电机可分为反应式步进电机(简称VR)、永磁式步进电机(简称PM)和混合式步进电机(简称HB)。 一、步进电机最大特点是: 1、它是通过输入脉冲信号来进行控制的。 2、电机的总转动角度由输入脉冲数决定。 3、电机的转速由脉冲信号频率决定。 二、步进电机的驱动电路 根据控制信号工作,控制信号由单片机产生。(或者其他信号源) 如图:按CTRL并点击(L298N驱动器与直流电机接线图) 三、基本原理作用如下: 两相四拍工作模式时序图: (1)控制换相顺序 1、通电换相这一过程称为脉冲分配。 例如: 1、两相四线步进电机的四拍工作方式,其各相通电顺序为(A-B-A’-B’)依次循环。《例一、步进电机正转两相四拍程序》(通电控制脉冲必须严格按照这一顺序分别控制A,B相的通断。) 2、两相四线步进电机的四拍工作方式,其各相通电顺序为: (A-AB-B-BA’-A’-A’B’-B’-B’A) 例二、步进电机正转两相八拍程序》依次循环。(出于对力矩、平稳、噪音及减少角度等方面考虑。往往采用八拍工作方式) (2)控制步进电机的转向 如果给定工作方式正序换相通电,步进电机正转,如果按反序通电换相,则电机就反转。如:正转通电顺序是:(A-B-A’-B’ 依次循环。)则反转的通电顺序是:(B‘-A’-B-A依次循环。) 参考下例: 《例三、步进电机反转两相四拍程序》 (3)控制步进电机的速度 如果给步进电机发一个控制脉冲,它就转一步,再发一个脉冲,它会再转一步。两个脉冲的间隔越短,步进电机就转得越快。调整单片机发出的脉冲频率,就可以对步进电机进行调速。(注意:如果脉冲频率的速度大于了电机的反应速度,那么步进电机将会出现失步现象)。 参考下例: 《例五、步进电机两相四拍调速程序》 (4)四相电机的控制程序 如图:按CTRL并点击(驱动器控制四相步进电机接线图) 《例 一 、步进电机正转两相四拍程序》 《例七、四相步进电机正转四拍程序》 《例十二、四相步进电机八拍调速程序》 《例十三、四相步进电机八拍调速程序方法二》 《例十四、步进电机分档控制》 《例十五、步进电机每按一下转1.8度》 使用直流/步进两用驱动器可以驱动两台直流电机。分别为M1和M2。引脚A,B可用于输入PWM脉宽调制信号对电机进行调速控制。(如果无须调速可将两引脚接5V,使电机工作在最高速状态,既将短接帽短接)实现电机正反转就更容易了,输入信号端IN1接高电平输入端IN2接低电平,电机M1正转。(如果信号端IN1接低电平, IN2接高电平,电机M1反转。)控制另一台电机是同样的方式,输入信号端IN3接高电平,输入端IN4接低电平,电机M2正转。(反之则反转),PWM信号端A控制M1调速,PWM信号端B控制M2调速。 可参考下图表:
《例四、步进电机反转两相八拍程序》
《例六、步进电机两相八拍调速程序》
《例八、四相步进电机正转八拍程序》
《例九、四相步进电机反转四拍程序》
《例十、四相步进电机反转八拍程序》
《例十一、四相步进电机四拍调速程序》
以下为参考程序:
《例十六、步进电机每按一下转3.6度》
实例二:直流电机的控制实例
史海拾趣
|
海地地震中 我的亲身经历证明中国的设备最抗震 (转载自新浪博客—海地通讯日记) 距离海地地震已经9天了,在这9天里,我经历了无数次余震,也通过网络深深感受到祖国的关怀。但是由于忙于抢修和维护通讯设备,所以一直没有时间来和大 ...… 查看全部问答> |
|
我很久前买了个44B0开发板,没怎么动,现在拿出来玩玩。 想请教一个简单的问题,我想把ADS生成的HEX文件烧写FLASH后,重新启动,能够让程序跳转到SDRAM里运行,跟设置RO BASE 和RW BASE 有关系吗?怎么去实现FLASH程序到SDRAM的跳转?我运行的是跑 ...… 查看全部问答> |
|
我用c51单片机进行串口通信,发送数据时如果用轮询的方式就成功,如果用发送中断的方式另一个单片机接收到得数据老是错误,望高手解答。。。 串口初始化 TMOD=0x20;//工作方式2 自动重装 TH0=0xF4; //波特率2400bps TL0=0xF4; TR1=1;//启动定 ...… 查看全部问答> |
|
各位前辈:我现在有个问题想请教,我在开发键盘的时候(sumsang2413),用的是eint,在intr.c里需要一个变量保存g_pPortRegs->EINTMASK。但是在S3c2413kbd.cpp定义,在intr.c中加extern但不能访问此变量,或者在S3c2413kbd.cpp中定义,intr.c中也不 ...… 查看全部问答> |
|
我在不同的网站上下载了quartus10.0 和11.0版本,安装时点击setup.exe后一点反应也没!!防火墙也关过,也试过以管理员省份运行都是一样的效果!!! 那位朋友知道这是咋回事 ???/… 查看全部问答> |
|
开发msp430f2132 用LSD-FET430UIF 2线下载老是说找不到设备,接法与利尔达仿真机提供的接法相近。就是8脚未接。是这原因吗? 谢谢帮助… 查看全部问答> |










5.光电隔离(抗干扰)


