历史上的今天
今天是:2024年11月13日(星期三)
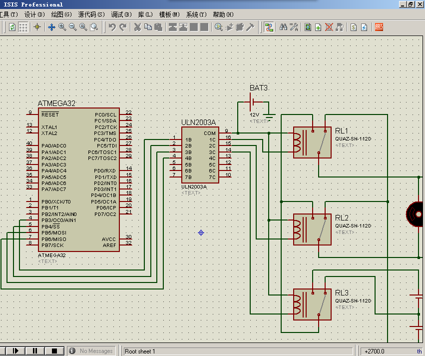
2019年11月13日 | avr单片机PWM控制直流电机转速和正反转
2019-11-13 来源:51hei
用uln2003控制,下面是仿真原理图:
源程序:
/*****************************************************
This program was produced by the
CodeWizardAVR V2.03.4 Standard
Automatic Program Generator
?Copyright 1998-2008 Pavel Haiduc, HP InfoTech s.r.l.
http://www.hpinfotech.com
Project :
Version :
Date : 7/26/2009
Author :
Company :
Comments:
Chip type : ATmega32
Program type : Application
Clock frequency : 12.000000 MHz
Memory model : Small
External RAM size : 0
Data Stack size : 512
*****************************************************/
#include #include // Declare your global variables here void Motor_Speed (int x) { switch (x) { case 0: PORTB = 0x00; break; case 6: PORTB = 0x08; break; case 12: PORTB = 0x28; break; case -6: PORTB = 0x10; break; case -12: PORTB = 0x30; break; } } ////////////////////////////////////////////////////////////////// void main(void) { // Declare your local variables here // Input/Output Ports initialization // Port A initialization // Func7=In Func6=In Func5=In Func4=In Func3=In Func2=In Func1=In Func0=In // State7=T State6=T State5=T State4=T State3=T State2=T State1=T State0=T PORTA=0x00; DDRA=0x00; // Port B initialization // Func7=Out Func6=Out Func5=Out Func4=Out Func3=Out Func2=Out Func1=Out Func0=Out // State7=0 State6=0 State5=0 State4=0 State3=0 State2=0 State1=0 State0=0 PORTB=0x00; DDRB=0xFF; // Port C initialization // Func7=Out Func6=Out Func5=Out Func4=Out Func3=Out Func2=Out Func1=Out Func0=Out // State7=0 State6=0 State5=0 State4=0 State3=0 State2=0 State1=0 State0=0 PORTC=0x00; DDRC=0xFF; // Port D initialization // Func7=Out Func6=Out Func5=Out Func4=Out Func3=Out Func2=Out Func1=Out Func0=Out // State7=0 State6=0 State5=0 State4=0 State3=0 State2=0 State1=0 State0=0 PORTD=0x00; DDRD=0xFF; // Timer/Counter 0 initialization // Clock source: System Clock // Clock value: Timer 0 Stopped // Mode: Normal top=FFh // OC0 output: Disconnected TCCR0=0x00; TCNT0=0x00; OCR0=0x00; // Timer/Counter 1 initialization // Clock source: System Clock // Clock value: Timer 1 Stopped // Mode: Normal top=FFFFh // OC1A output: Discon. // OC1B output: Discon. // Noise Canceler: Off // Input Capture on Falling Edge // Timer 1 Overflow Interrupt: Off // Input Capture Interrupt: Off // Compare A Match Interrupt: Off // Compare B Match Interrupt: Off TCCR1A=0x00; TCCR1B=0x00; TCNT1H=0x00; TCNT1L=0x00; ICR1H=0x00; ICR1L=0x00; OCR1AH=0x00; OCR1AL=0x00; OCR1BH=0x00; OCR1BL=0x00; // Timer/Counter 2 initialization // Clock source: System Clock // Clock value: Timer 2 Stopped // Mode: Normal top=FFh // OC2 output: Disconnected ASSR=0x00; TCCR2=0x00; TCNT2=0x00; OCR2=0x00; // External Interrupt(s) initialization // INT0: Off // INT1: Off // INT2: Off MCUCR=0x00; MCUCSR=0x00; // Timer(s)/Counter(s) Interrupt(s) initialization TIMSK=0x00; // Analog Comparator initialization // Analog Comparator: Off // Analog Comparator Input Capture by Timer/Counter 1: Off ACSR=0x80; SFIOR=0x00; while (1) { Motor_Speed(6); delay_ms(3000); Motor_Speed(12); delay_ms(3000); Motor_Speed(-6); delay_ms(3000); Motor_Speed(-12); delay_ms(3000); Motor_Speed(0); delay_ms(3000); }; }
史海拾趣
|
核心的IC就是运放,或者LM324,LM358,通过双向可控硅来控制加热芯通断! 温度控制采用热电偶,或者热敏电阻;电源采用220VAC直接RC降压。 成本比较低廉,损坏之后可以参考此电路进行维修!… 查看全部问答> |
|
请教!!!使用Driverstudio,Defaultpnp的问题 使用DRIVERMONITOR显示 IRP: Major=IRP_MJ_PNP Minor= (0x18) defaultPnp--. IRP 856C8790, STATUS c00000bb 调用m_lower.ActivateConfiguration配置时,返回AC_FAILED_TO_OPEN_PIPE_OBJECT, 是我端点配置错误吗? 应该跟底下的固 ...… 查看全部问答> |
|
lineMakeCall 失败 错误号为 LINEERR_INVALBEARERMODE 的原因 我的调用顺序为: lineOpen --------------Success lineTranslateAddress -----success 设置为: lpCallParams->dwTotalSize = dwSizeOfCallParams; lpCallParam ...… 查看全部问答> |
|
本帖最后由 paulhyde 于 2014-9-15 09:39 编辑 各位高手帮忙指点一下,按照下图中的cxa1238芯片的22脚接的本振,可是怎么调频率总是680k左右,我的载频是35M,所以本振应该是在45M左右,可是怎么调可调电容,它频率总不变啊!!!!找也没找出原因 ...… 查看全部问答> |
|
研究ADS1115一段时间了,终于搞定啦,其实操作还是蛮简单的,主要分为三部分的步骤,本次列子是模拟IIC操作的哦。。。。。 其实主要分为三部分, 第一部分:write config register 1 0x90 最后一位是R/W位,高为读,低 ...… 查看全部问答> |
|
BGA焊接,你也是高手 BGA的焊接,对DIY爱好者始终是个难题,很多人对它望而却步。手工焊接时,如果第一次没有成功,很可能将它这个芯片丢弃,实在可惜。我们可以研究一下工厂里对它的焊接过程,找一找手工焊接的方法。 本帖的目的 ...… 查看全部问答> |
|
前一段小版在论坛下载中心上传了一份资源《科学鬼才:电子电路设计64讲》(帖子链接https://bbs.eeworld.com.cn/thread-418842-1-1.html)。今天接人民邮电出版社通知,说该资源涉嫌侵权。为避免不必要的纷争,论坛决定将该资源删除。由此给大家带 ...… 查看全部问答> |
|
利用msp430g2253实现串口通信,利用串口调制助手测试 程序是这样的,但是串口调试助手无法接收到数据我理想的效果是向430发送hello,430回复hello world #include void main(void) { WDTCTL=WDTPW+WDTHOLD; // Stop WDT if( ...… 查看全部问答> |
|
【TIVA C Launchpad 学习笔记六】定时器四种模式:单次计时,周期计时,数捕获,计时捕获 模式一&模式二:单次计时&周期计时/******************************************* 开发坏境:CCSv5.4 开发板:TIVA C Launchpad(TM4C123GH6PM) 程序功能:16位定时器,单次定时模式和周期性定时模式 程序说明: 编程者:Linchpin *************** ...… 查看全部问答> |




