历史上的今天
今天是:2024年11月15日(星期五)
2019年11月15日 | 技术文章—双端口双极性电源
2019-11-15 来源:EEWORLD
简介
双象限电源可以为相同的输出端口提供正电压或负电压,而采用LT8714 4象限控制器可以轻松制造出这种电源。此处所示的双象限电源可用于多种应用,从玻璃贴膜(更改极性会改变晶体分子的排列)到测试测量设备,应用广泛。
Lt8714数据手册描述了双象限电源在第一个象限(正输入、正输出)和第三个象限(正输入、负输出)的工作方式。注意,在这两个象限中,电源都提供源电流,因此会产生电源,而非接收电源。第二象限和第四现象产生接收电源。
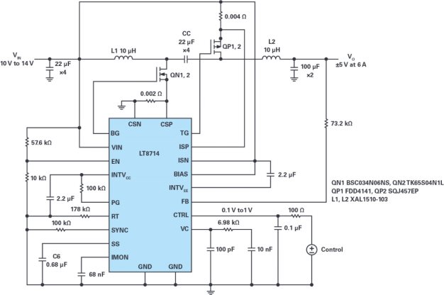
电路描述及功能
图1所示为双象限电源LT8714的电路图。动力系统由NMOS QN1、NMOS QN2、PMOS QP1、PMOS QP2、电感L1、电感L2、耦合电容CC,以及输入和输出滤波器组成。电感L1和L2是两个分立式非耦合电感,可以降低变换器成本。
要正确选择有源和无源组件,需要先了解各个象限存在的电压应力和电流电平。为此,请查看图2所示的正输出功能拓扑。

图1.基于LT8714的双象限电源的电路图,6 A时,其VIN 12 V,VO ±5 V。

图2.双象限工作拓扑,提供正输出。
当伏秒平衡处于稳定状态时,可从下面的公式得出占空比:
![]()
为了验证该设计,我们对演示电路DC2240A实施了改造,与图1所示的原理图一致。对于这两种情形,输入标称电压为12 V,最大电流为6 A时,输出电压为±5 V。
该设计的测量效率如图3所示。正输出超过了负输出,这与理论计算的结果一致。在负输出配置中,组件上的电压应力和电流都更高,这种配置会提高损耗,降低效率。

图3.变换器效率曲线:VIN为12 V,VOUT为+5 V和–5 V,最大IO为6 A。
图4显示输出电压与控制电压VCTRL之间具有良好的线性关系。对于这个配置,电路加载1 Ω电阻,控制电压范围为0.1 V至1 V。

图4.输出电压VOUT与控制电压VCTRL的关系图。当VCTRL从0.1 V增加至1 V时,VOUT从–5 V逐渐变化到+5 V。
使用两个LTspice® 模型,我们可以分析LT8714的性能,第一个模型显示电源状态良好,第二个模型使用非耦合 电感 。
结论
本文展示了一个使用LTC8714的简单的双象限电压电源电路。该设计经过测试和验证,证明采用LTC8714控制器具有出色的线性度。
史海拾趣
|
1引言 RS-485接口芯片已广泛应用于工业控制、仪器、仪表、多媒体网络、机电一体化产品等诸多领域。可用于RS-485接口的芯片种类也越来越多。如何在种类繁多的接口芯片中找到最合适的芯片,是摆在每一个使用者面前的一个问题。RS-4 ...… 查看全部问答> |
|
是这样的,写了verilog的一个小程序,编译成功了,然后创建bdf文件以后,再编译,就出错。 报错是: Error: Can\'t compile duplicate declarations of entity \"sig\" into library \"work\" Error: Instance could be entity \" ...… 查看全部问答> |
|
S3c2410上电时,关于SDRAM的默认初始值与手册上的不一样是怎么回事? S3c2410上电时,关于SDRAM的默认初始值与手册上的不一样是怎么回事? 我没有将BOOTLOADER下载进去,也没有从外部初始化SDRAM,因此正常的话应该是手册上的初始值,但是我的全是0,不知是怎么回事? 然后 我又手工通过Multi-ICE对SDRAM进行 ...… 查看全部问答> |
|
请教台达VFD-P系列11KW的\"CFF\"故障 一台达VFD-P系列11KW变频器,驱动一惯量较大的负载(外接有BRAKE单元),以前正常,现在出现\"CFF\"故障. \"CFF\"的意义是:“变频器有异常输出现象.输出接地(接地电流大于额定电流的50%以上时),功率模组 ...… 查看全部问答> |
|
为什么STR710的PLL1有输入限制?如果超过了有什么影响吗? 我的有源晶振是16MHz的,2分频后,输入PLL1,然后倍频16倍,再2分频,输出64MHz给MCLK,相关实验都做过了,没有什 ...… 查看全部问答> |
|
公司致力于基于计算机的高端虚拟仪器研发与销售,目标成为高端虚拟仪器第一名!欢迎有电子类从业有志者问询和加盟! 兼职PCB工程师 要求: 1. 高速PCB设计 2. 8层以上PCB设计 3. 精通并熟练使用Candence Allergo等画图软件 请将简历发至hr.xing@que ...… 查看全部问答> |
|
1. 数据位宽与对齐 嵌入式开发中,对于移植性来说,数据类型的长度和对齐,是一个很容易出错的问题。1.1. 对齐 关于什么是对齐,有很多资料,不明白的,可以google,这里不占用篇 ...… 查看全部问答> |




