历史上的今天
今天是:2024年11月26日(星期二)
2019年11月26日 | 如何保障汽车信息娱乐和机群系统的热安全性?
2019-11-26

目前,下一代汽车配备了越来越复杂的信息娱乐和机群系统。但是现代汽车中电子器件的数量增加会消耗更多能量,从而产生更多热量。由于驾驶座热量增加,汽车仪表盘已经暴露在阳光和高温下。
整个信息娱乐和机群系统的热量会不断增加,所以汽车制造商现在必须克服新的热管理难题。为吸引客户,他们需要在有限的预算的前提下,提供功能丰富且舒适的驾驶体验,同时确保这些系统提供的关键功能能够安全可靠地运行。
图1显示了各类信息娱乐和机群应用程序,每种应用程序都有各自的散热问题。

图1:信息娱乐和机群系统的关键问题是热问题
保护汽车头部单元中过载的微处理器
汽车的头部单元已成为信息娱乐系统的主控制面板,汇集了许多先前分散在整个汽车中的不同功能,并配有各种按钮。这种集中化使得此头部单元成为信息娱乐系统的“大脑”,具有应用处理器的重要处理能力,且随着处理负载的增加,处理器往往会快速升温。
大部分的热量和风险来自这些微处理器的核心。为获得最可靠的温度测量,无论是基底热敏晶体管还是处理器裸片中的二极管,通常是通过P-N接点进行遥感监测。
德州仪器针对这些遥感情况设计了TMP451-Q1,无论是在远程通道(处理器内核)还是本地(放置温度传感器的地方),其典型精度在-40°C至125°C范围内均为±1°C,可为系统提供两个温度读数。为限制功耗以及由此影响温度精度的自热,TMP451-Q1使用1.7V至3.6V的低电源供电,仅消耗27 µA的工作电流,且每秒进行0.0625次转换。
TMP451-Q1还具有8针脚、2mm x 2mm的极薄型小外形无引线封装,因此也非常适合空间受限的音响主机PCB电路板。该封装还有一个2.5mmx2.5mm的可湿性侧面,也符合汽车工业中用于在电子板上进行快速焊料验证的自动光学检查(AOI)工艺。
该器件具有警报功能,可在温度升高到特定阈值以上时用作中断,从而修改系统行为。两种警报功能:THERM和ALERT/THERM2提供了对系统热管理的更多控制。
如图2所示,将首个中断(THERM2)设置为85°C作为警告,可触发风扇、冷却系统或降低微处理器的性能,从而降低过热风险。第二个中断(THERM)的温度为110°C,实际上会关闭系统,以免损坏系统。例如,它可命令电源关闭并开始系统重置,直到温度降至THERM滞后以下。

图2:TMP451-Q1中的THERM和THERM2中断操作
在可重新配置的机群中准确测量系统温度
汽车仪表盘可提供重要信息,例如速度、RPM、燃油油位和油温表 —— 这些信息将影响驾驶员的决策。
但是如今,类似于音响主机的数字化,仪表盘正在升级为可重新配置的机群。这些可重新配置的机群提供个性化显示,包括导航、媒体、联系人等。这对微处理器要求极其苛刻。随着加工需求的增加,微处理器会自动加热,特别是由于方向盘后面的空间极其有限,通常无法通风。
为获得相关的温度测量值,可在微处理器附近放置极小的温度传感器,这将有助于提高读取精度。借助高度精确的读数,您可通过选择规格较低的微处理器来使系统性能接近其热设计限值,或降低系统成本。
的确,尽管大多数处理器都内置了温度传感器,但是由于晶圆和其他各种批次之间的差异,精度仅在±4°C时保持一致。由于读数精度存在这种差异,因此您必须考虑比±1°C精度读数更宽的安全裕度。这种情况下,微处理器将具有3°C的额外性能空间,而不会过于接近热设计限值(请参见图3)。

图3:通过高精度热监测提高系统性能
TMP235-Q1在-40°C至150°C(0级)范围内具有±0.5°C的精度。该器件占板面积极小(2.00 mmx1.25 mm —— 见图4)且功耗低。

图4:TMP235-Q1模拟温度传感器
保护系统和USB充电器免受热损坏
新型USB充电器不仅支持USB Type A,而且现在支持USB Type-C™,通常具有60 W至100 W的功率传输能力。如果您有多个端口,则此瓦数会成倍增加,会变热并存在潜在危险。USB控制器集成电路(IC)通常具有可编程的电缆下垂补偿,以帮助便携式器件在重负载下以最佳电流和电压充电。实现用于智能热管理的热敏电阻可向USB控制器提供温度指示,并使它们将输出电流限值更改为较低电平,以降低温度。
例如,TMP61-Q1是具有正热系数的热敏电阻,可在极小的封装中提供线性输出:1 mm x 0.5 mm。
当温度超过由电阻器、电压或工厂编程设定的特定阈值时,温度开关还可通过向USB控制器IC发送警报来保护系统免受过热影响。该警报可绕过微控制器(MCU)做出更快、更直接的决策。根据温度阈值,MCU也可能在低于温度传感器的温度下发生故障。因此,需要一种可关闭汽车的这种非关键功能的保护系统,以确保乘客安全并避免热失控。此外,与离散实现相比(图5),使用温度开关具有成本优势,因为无需使用比较器和基准电压源之类的额外电路就可检测阈值。

图5:温度开关的离散实现
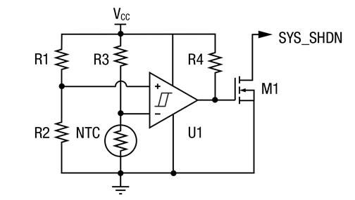
TMP390-Q1电阻器可编程温度开关覆盖-40°C至+ 125°C的温度范围,最大精度为±3.0°C。它具有两个通道,可同时进行独立的过温(热)和低温(冷)检测(见图6)。TMP390-Q1还是热敏电阻的低功耗替代品,因为它可提供1.62至5.5 V的电源,并在25°C时消耗0.5 µA的电流。该器件提供了最简易的热保护实现方案,并且也是高度集成的器件,因为该器件在一个芯片中同时提供了冷热保护功能。

图6:TMP390-Q1的低温和过热保护
信息娱乐系统中有多种处理温度监测和保护的方法,还有许多其他方面需要考虑。随着汽车内各种功能和显示器数量的增加,汽车加工要求也在不断上升,确保热安全对于避免事故至关重要。
史海拾趣
|
向量中断简介 ARM7中断体系介绍 上一次活动中,我们介绍了ARM7的时钟系统,这次活动介绍中断系统。这个两个系统是在以后的活动中,有很多的应用,同时这两个系统,也是ARM甚至是所有MCU的基础模块。 arm的VIC中断体 ...… 查看全部问答> |
|
library IEEE;use IEEE.STD_LOGIC_1164.ALL;use IEEE.STD_LOGIC_ARITH.ALL;use IEEE.STD_LOGIC_UNSIGNED.ALL;entity decim_al2 isGeneric( num : integer range 0 to 1022 := 7; -- numerateur du rapport de decimatio ...… 查看全部问答> |
|
散分~系统启动速度提高一半了~俺用的是EP9315,64m的ram加32m的flash~,原来启动大概11秒,现在最多5秒~原因未明,待查找呵呵,心情不错,特来散分~… 查看全部问答> |
|
我刚开始上班,好多东西都不懂,经理把板子给我了.让我自己弄. 问其他同事,他们都说忙,好郁闷呀! 主机,ARM9开发板,ADS1.2集成开发环境,JTAG仿真器.都有了. 我下一步该做什么. 如果直接用Tornado 2.2 for pcPentium,然后和目标机这样连接可以吗? ...… 查看全部问答> |
|
只有一块空板,我什么芯片,元器件都没,书上有说哪里放什么器件,怎么放...开始买书的时候以为送的是完整的PCB开发板,还想照着书上的例子做做实验的,求大侠指点!!!… 查看全部问答> |
|
转让FREESCALE DSP56F807开发板 - 450元 去年在北京通特科技有限公司买的,我们公司是做电力系统保护的,本来是想把这款DSP好好研究下的,因为在电力系统中这款DSP用的比较多,后来因为赶上别的项目,换成了STM32F ARM7平台,所以就一直没时间弄了,只弄了不到一个星期,基本上是崭新的 ...… 查看全部问答> |
|
大惊喜!在EEWORLD的申请下,LaunchPad加送触摸板啦!! 各位参加“EEWORLD大学堂TI教室”认真学习并拿到LaunchPad的童鞋们,你们一定惊喜的发现还有一个触摸板在上面吧! 是个,这就是大惊喜! 由于你们的认真学习,不仅是我们能够看到的,反馈给TI同样也可以看得到!不仅我们感动,TI也很感动。 在EE ...… 查看全部问答> |




