历史上的今天
今天是:2024年12月03日(星期二)
2019年12月03日 | 小科普—什么是电路反馈
2019-12-03 来源:网络整理
一、反馈的基本概念
1.1 什么是反馈?

反馈,就是把放大电路的输出量的一部分或全部,通过反馈网络以一定的方式又引回到放大电路的输入回路中去,以影响电路的输入信号作用的过程。
1.2 放大电路中引入反馈的作用
放大电路静态工作点会随温度的变化而上下波动,其放大倍数不稳定,为了稳定放大电路的静态工作点,可采用分压式工作点稳定电路,在电路中引入一个直流电流负反馈。
为了提高输入电阻,降低输出电阻,可采用射极输出器,在射极输出器电路中引入电压串联负反馈。
二、反馈的分类、判断
2.1 反馈的分类
(1)正反馈与负反馈
根据反馈的极性分类,可分为正反馈和负反馈。使放大电路净输入量增大的反馈称为正反馈,使放大电路净输入量减小的反馈称为负反馈。正反馈虽然能够提高放大倍数,但会使电路工作变得不稳定。实际工作中正反馈常用于产生正弦波振荡。负反馈虽然降低了放大电路的放大倍数,但是能够改善放大电路的各项性能。
(2)直流反馈与交流反馈
根据反馈的交直流性质,可分为直流反馈和交流反馈。如果反馈信号中只含直流成分,则称为直流反馈,直流负反馈用于稳定静态工作点,对放大电路的动态性能没有影响。如果反馈信号中只含交流成分,则称为交流反馈。交流负反馈用于改善放大电路的各项动态性能。
(3)电压反馈与电流反馈
根据反馈的极性,可分为正反馈和负反馈。使放大电路净输入量增大的反馈称为正反馈,使放大电路净输入量减小的反馈称为负反馈。正反馈虽然能够提高放大倍数,但会使电路工作变得不稳定。实际工作中正反馈常用于产生正弦波振荡。负反馈虽然降低了放大电路的放大倍数,但是能够改善放大电路的各项性能。
(4)串联反馈与并联反馈
根据反馈信号与输入信号的关系,可分为串联反馈和并联反馈。反馈信号与输入信号在放大电路的输入回路中以电压的形式求和,即反馈信号与输入信号串联,称为串联反馈。反馈信号与输入信号在放大电路的输入回路中以电流的形式求和,即反馈信号与输入信号并联,称为并联反馈。
2.2 反馈的判断
(1)有无反馈的判断
通过检查在放大电路的输出回路与输入回路之间是否存在相互联系的反馈通路来判断电路中有没有引入反馈。
如下图,从左到右分别是图(a)、图(b)、图(c)。
图 (a) 、(c)没有引入反馈 图(b) 引入了反馈。
(2)正反馈与负反馈的判断
采用瞬时极性法判断,如果反馈信号与原输入信号极性相同,则是正反馈;如果反馈信号与原输入信号极性相反,则是负反馈。如下图,从左到右分别是图(a)、图(b)。

图 (a) 负反馈 图(b) 正反馈
如下图,从左到右分别是图(c)、图(d)。
图 (c) 负反馈 图(d) 负反馈
(3)直流反馈与交流负反馈的判断
通过反馈是存在于直流通路中还是交流通路中,来判断电路引入的是直流反馈还是交流反馈。
(4)电压反馈与电流反馈的判断
反馈信号与输出电压成正比为电压反馈,反馈信号与输出电流成正比为电流反馈。将输出端短路,若反馈不存在,则为电压反馈。

(5)串联反馈与并联负反馈的判断
反馈信号与输入信号以电压的形式相加,即反馈信号与输入信号串联,即是串联反馈;如果反馈信号与输入信号在放大电路输入回路中以电流的形式相加,即反馈信号与输入信号并联,则是并联反馈。

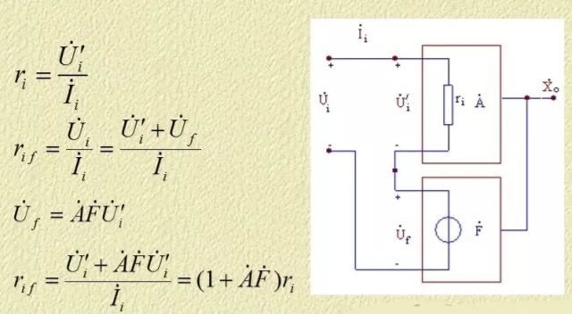
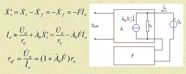
三、负反馈放大器的框图及一般表达式
3.1 负反馈放大器的框图

3.2 负反馈放大器的一般表达式

四、负反馈对放大器性能的影响
4.1 负反馈对放大倍数的影响
引入负反馈后,放大倍数的稳定性得到了提高。

4.2 负反馈对通频带和失真的影响
(1) 展宽通频带



(2)减少非线性失真

4.3 负反馈对噪声的影响


4.4 负反馈对输入输出电阻的影响
(1)负反馈对输入电阻的影响
a.串联负反馈使输入电阻增大

b.并联负反馈使输入电阻减少

(2)负反馈对输出电阻的影响
a.电压负反馈使输出电阻减少

b.电流负反馈使输出电阻增大

五、负反馈放大器的四种组态
电压串联负反馈

电压并联负反馈

电流串联负反馈

电流并联负反馈

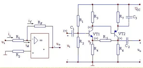
例1:试判断下图各电路中反馈的极性和组态。


例2:在左图所示放大电路中,引入适当的负反馈,要求达到以下目的:降低放大电路的输出电阻,提高带负载能力;提高放大电路的输入电阻,减少对信号源索取的电流;减小输出电压的非线性失真,改善输出波形。

六、深度负反馈对放大电路的近似计算


例3:计算图中各放大电路的电压放大倍数。




七、负反馈放大器自激振荡及消除方法
7.1 产生自激振荡的原因及条件
(1)自激振荡产生的原因

此时即使没有输入信号,放大电路仍将有一定的输出信号,说明放大电路产生了自激振荡。
(2)自激振荡产生的条件

如图所示为阻容耦合单级共射放大器的频率特性,中频相移180度,在低频段和高频段,还将分别产生附加相移90度,三级负反馈放大电路则只要达到一定的反馈深度即可能产生自激振荡。

7.2 消除自激振荡的方法
(1)滞后补偿
a.简单的滞后补偿


b.RC滞后补偿



(2)超前补偿


史海拾趣
|
1) 对malloc分配的内存进行memset清零操作。(可以使用calloc分配一块全零的内存) 2) 对一些栈上分配的struct或数组进行初始化。(最好也是清零) 不过话又说回来了,初始化也会造成系统运行时间有一定的开销,所以,也不要对所有的变量做初 ...… 查看全部问答> |
|
使用说明资料全 FS-PAM2410E嵌入式 ARM 计算机主板的配置说明 http://bbs.gongso.com/attachment.aspx?attachmentid=2892 FS-PAM2410EARM开发板在Windows下核心板中的软件烧录方法 http://bbs.gongso.com/attachment.aspx?attachmentid=2891 & ...… 查看全部问答> |
|
跪求eeworld的朋友们给我一个步进电机的嵌入式驱动程序,或者给我一个可以学习和参考的内容.我的一个设计是关于步进电机的嵌入式驱动程序的.请赐教. 电子邮件:blueink_200451@hotmail.com qq:279697361 请写:步进电机 或 嵌入式驱动程序 和任何和 ...… 查看全部问答> |
|
Mini2440的板子,WINCE 5.0,板子上有6个测试按键,并且BSP里自带了驱动。现在的问题是,板子上的6个按键只有三个是有效的,而另外三个按键没有任何反应。这几个无效按键所对应的IRQ分别为IRQ_EINT13,IRQ_EINT14,IRQ_EINT15。我搜了一下,似乎板 ...… 查看全部问答> |
|
我用的是PC104前几天做了个串口的调试程序,可以和WIN32的COM调试软件通信,可是我又过了几天,在使的时候就不能通信了,104上插了几个卡公司做的卡。和这个有关系吗?还有其他的可能性吗?我的代码是从网上下的ARM的串口程序,我在EVC里编译到X86 ...… 查看全部问答> |
|
各位大虾: 现在小弟急用关于单片机的英文资料,在网上找了半天没找到! 希望大家帮帮忙啊!能有对应的中文翻译更好!英文大概5000字符的,多了当然更好! 谢谢了!! 我的邮箱:s1029384756@163.com QQ:3052847 ...… 查看全部问答> |




