历史上的今天
今天是:2024年12月18日(星期三)
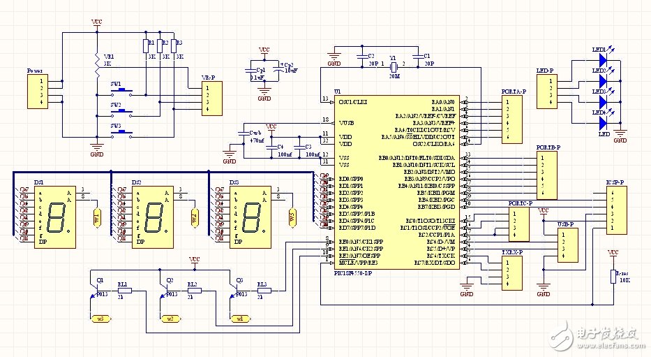
2019年12月18日 | PIC单片机ICSP接口电路的设计
2019-12-18 来源:elecfans
ICSP接口电路
在线串行编程ICSP,是PIC单片机的特点之一,它可以把程序直接烧写到单片机中,并对单片机进行在线串行编程与调试。
ICSP接口电路只有五根线,依次为: VPP、VDD、VSS、PGD、PGC,它们与PIC单片机的连接如下图:

为保证ICSP安全正常工作,烧写时序线PGD和PGC、烧写电压VPP要与其它电路完全隔离。
USB接口电路
本设计中的USB接口图如下,PIC18F4550采用总线供电模式,应用的所有电源均来自USB。USB四根接线中,D+,D-是USB通信的两个数据线。
PIC18F4550内置有3.3V 稳压器,为内部收发器和内部/外部上拉电路提供电源。使用USB功能时,要设置内部稳压器使能。外接电容Cusb是为PIC单片机稳定运行而加的。

A/D转换
A/D转换模块集成在PIC18F4550内部,是数据采集电路的主要组成部分。40 引脚的PIC18F4550内置的模数转换器,具有13 路输入,10位数字信号输出,可以直接使用。
I2C总线接口、SPI接口、I/O接口
1)I2C总线
I2C总线是一种两线制串行总线,通过SDA和SCL在连到总线上的器件之间传送数据,根据唯一地址识别每个器件,用于连接微控制器及其外围设备。
2)SPI接口
SPI总线系统是一种同步串行外设接口,它可以使微控制器与各种外围设备以串行方式进行通信。
3)I/O接口
以上三个模块是PIC18F4550本身具有的功能,都可以作为数据采集系统的输入端,把外界数据传输给单片机进行转换、处理。它们的使用拓展了数据采集功能,使采集的数据不仅仅局限于模拟信号,还可以是传感器采集到的数字信号,可以是串行输入的信号,也可以是并行输入的信号。
电路原理图:
史海拾趣
|
遥控器用的红外LED,因为红外LED发出的光不完全是红外光,也包含部分的可见光(红色)成分,所以肉眼能看到少许光。遥控器使用的LED,一般发射角度是30度左右,用户即使没有完全对准目标,也能有效操作。在没有外界红外线干扰的时候,遥控距离可以 ...… 查看全部问答> |
|
在wince 6.0中我有一个客户端程序,先后两次调用InitializeSecurityContext用于和google服务器端进行安全认证,第一次调用返回的是SEC_I_CONTINUE_NEEDED,第二次返回的是SEC_E_WRONG_PRINCIPAL,请问怎么解决啊?是不是和证书有关系?相同程序在wi ...… 查看全部问答> |
|
各位有需要电子元件的请和我联系,库存商品优惠啦!:D 小店欢迎您的光临 石家庄傲尔科技有限公司是一家专注于国外中小电子工程分包商,经过多年的发展,我公司与国际大的元件供应商如MOUSER, DIGIKEY建立了稳定的合作。 我们的优势:1. 保证 ...… 查看全部问答> |
|
void main(){ init_serialcom(); //步进电机不能有这个函数,这是一个初始化串口的函数, ATE0(); //步进电机也不能有这个函数,这是个向串口发送AT指令的函数。 为什么去掉这前两个函 ...… 查看全部问答> |
|
u8 sd_raw_get_info(struct sd_raw_info* info)中struct怎么理解 u8 sd_raw_get_info(struct sd_raw_info* info) { …… } 这个子程序怎么用啊,像u8 mmcWrite(u32 sector, u8* buffer)这种,我在主程序中只要定义unsigned char SD_Write1[]={\"0123456789\"}; 就可以用了mmcWrite(SD_Write1); 但是这个定义 ...… 查看全部问答> |
|
SD24的SD24CCTLx寄存器 SD24GRP 位 SD24_A group. Groups SD24_A channel with next higher channel. Not used for the last channel. 如何使用该位?… 查看全部问答> |




