历史上的今天
今天是:2024年12月27日(星期五)
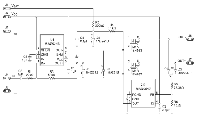
2019年12月27日 | STM8S003/103K使用uart1注意事项
2019-12-27 来源:eefocus
我们知道STM8S003/103K只有uart1, 如果按中文手册设置,会出现uart1无法使用的情况:
一、中文手册描述有一个错误或者说误导吧,如图:

如果按上面的信息配置uart1的时钟: CLK->PCKENR1 |= CLK_PCKENR1_UART1; //UART1 Clock Enable. CLK_PCKENR1_UART1=0x04将会出现UART1无法正常使用。
二、查看英文手册和对应的数据手册,如图:


修改配置uart1的时钟: CLK->PCKENR1 |= CLK_PCKENR1_UART2; //UART1 Clock Enable. CLK_PCKENR1_UART2=0x08,,UART1正常使用!
史海拾趣
|
CVC-OMS:OMS处理过程是一个实时的处理过程,它采用语音抽取技术来选择并获取感兴趣的语音信息,从而减小了背景噪音的干扰。在捕获有小的失真的语音信息的时候,容易产生在统计上相对比较稳定的非白噪声(Colored Noise),OMS对这类信号尤其有用,对 ...… 查看全部问答> |
|
国家公务员考试11月29日开考,共有104万人争1.5万职位,又创历史新高,成为名副其实的国家第一考。 金融危机以来,有关“国进民退”的问题引起了企业、舆论和市场的关注与担忧。但与此同时,还有一种“国进民退”少受到人们的重视,这就是就业中的 ...… 查看全部问答> |
|
手机休息袋:这个小袋子能按照你自己的意愿,给你一个不被打扰的时间,让你离开手机的控制,真正做回你自己。能在下班后坐在咖啡厅里跟你聊一会儿天而不被打扰。能自由自在控制自己的时间和生活。 “手机休息袋”应用先进的纳 ...… 查看全部问答> |
|
欢迎满足以下条件之一的有识之士与我们联系,公司网址: www.nerc.com.cn,发送简历邮箱地址:whl668@epri.ac.cn。 1.具有2年以上电力行业嵌入式产品开发经验。 2. ...… 查看全部问答> |
|
最近需要使用摄像头去视频,并通过硬编码器编码显示在本地并同时上传服务器,开到这款开发板有MFC硬解码支持,但是需自己添加相关的组建,根据三星提供的手册重新制作了NK.BIN,但是编译的时候出错,不知道哪位大侠有这方面的经验,看看以下问题怎 ...… 查看全部问答> |




